Title
您当前的位置: 首页 > > 文章详细
万科债务危机升级:首试债务展期的背后,真正的风险信号怎么看?
发布时间:2025-12-03

  关于国内房地产领域常年被看作“标杆好学生”的 万科 ,2025年流年不利,危机持续发酵的原因,网上已经有太多分析和内容了。

  这篇文章,不聊为什么,而是要谈“是什么”:

  2025年12月,在经历股债市场连日波动后, 万科 对其首笔寻求展期的境内债拿出了具体方案。

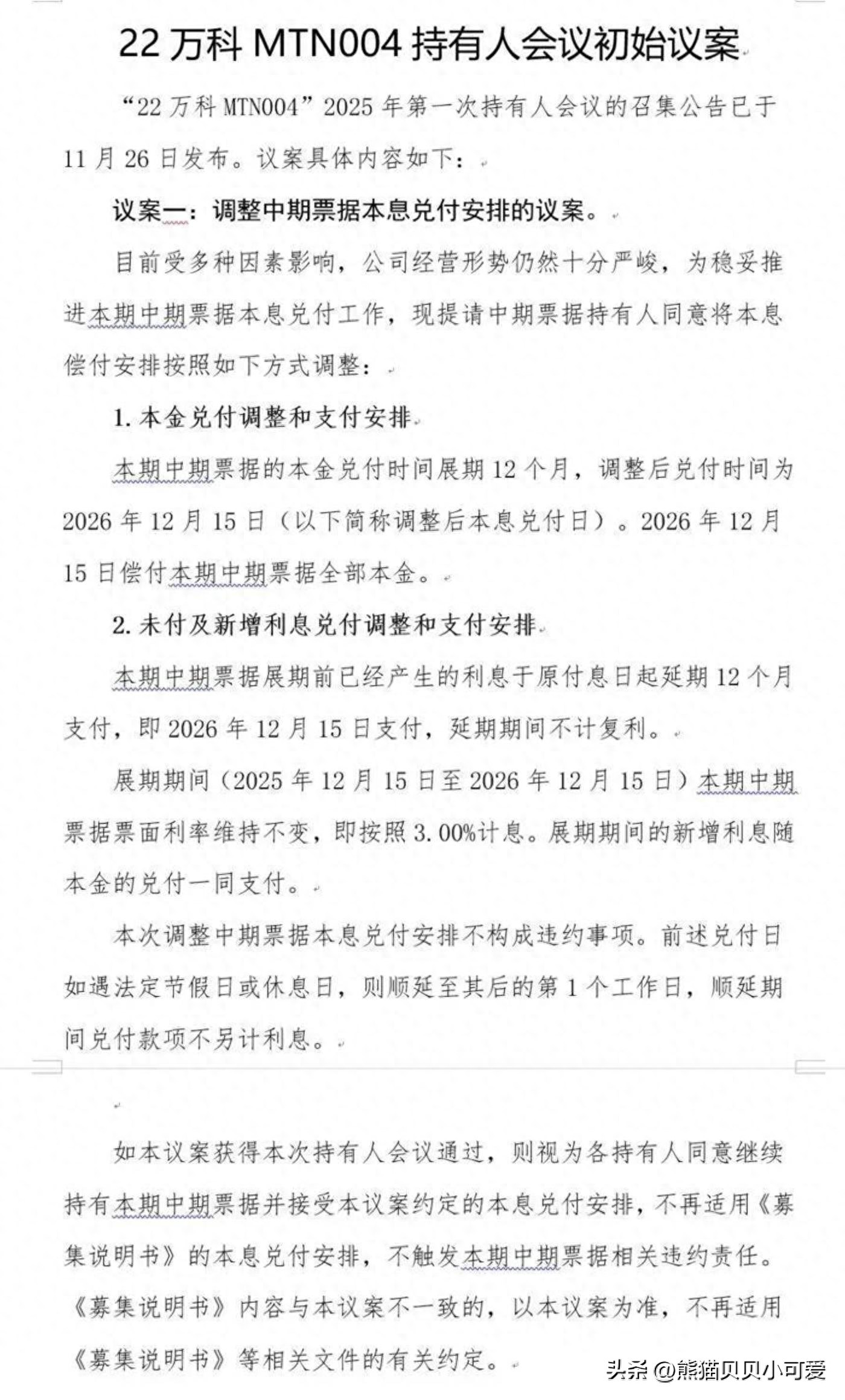
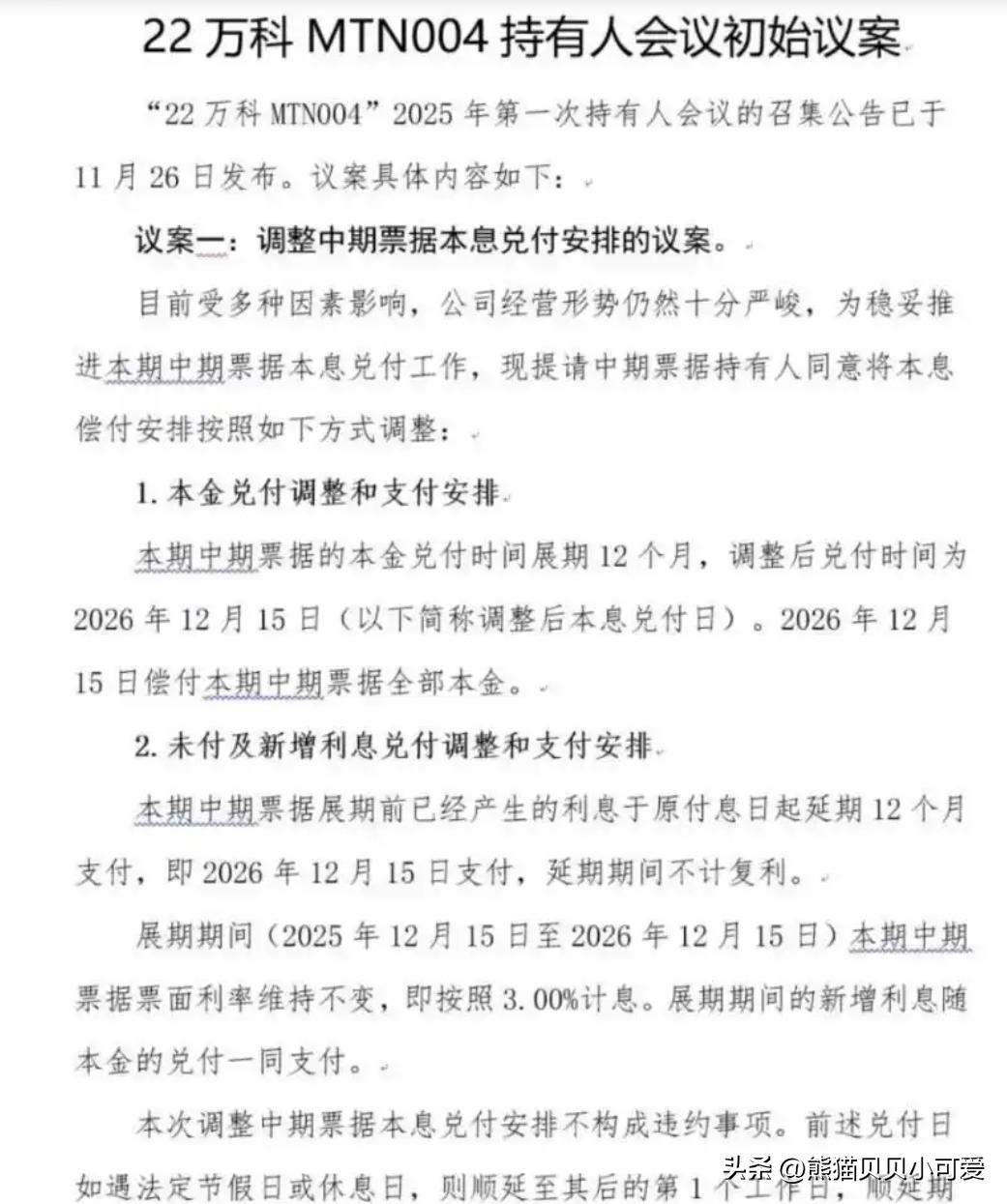
  12月1日, 万科 通过主承销商向“22 万科 MTN004”的债券持有人披露了初步展期议案。

  图片来源: 万科 公告

  事实上,几天前,就在11月26日, 万科 发布公告将于12月10日召开债权人会议,审议“22 万科 MTN004”的展期事项,以稳妥推进该笔债券本息兑付。

  展期方案从吹风到公布的期间, 万科 遭遇股债双杀。

  11月底到12月初的4个最近交易日, 万科 股价跌幅达到了14%,从历史高点来算, 万科 股价累计跌幅已经接近90%。

  债券价格跌幅更是惊人,多只债券近日暴跌,以“22 万科 04”来看,11月25日到12月1日,累计跌幅70%左右。

  核心问题就在这里了:市场和资金,还有关联机构,真正恐惧的,是什么?

  虽然 万科 面临债务压力早就已经是公开的秘密,但是,市场一直相信 万科 不会成为第二个恒大,一是因为 万科 是业内公认的好学生,二是 万科 还背靠深圳国资委这棵大树。所以,在市场看来, 万科 虽有压力,但倒下的可能性极低。

  但是, 万科 突然对一笔20亿元的债务寻求展期,显然超出了市场的预期,这意味着在债务压力面前, 万科 也开始无能为力,走到了违约的边缘。如果债权人不同意 万科 的展期要求, 万科 就很有可能正式违约。

  由于 万科 债务危机恶化,国际评级机构也继续下调 万科 的信用评级。11月28日,标普将 万科 的信用评级下调至“CCC-”,认为 万科 当前的债务履行存在违约或陷入困境性重组的风险,将 万科 列入负面观察名单。对于 万科 而言,信用评级被下调无异于雪上加霜,这意味着未来的融资成本越来越高,融资空间越来越小,想要靠借新还旧来避免违约变得非常困难。

  很明显, 万科 的债务危机,正处于一个明显升级的微妙时刻。

  那么,资本市场和机构,对于这一轮风险的关注点,是什么?

  这篇文章,就将基于对 万科 债务升级最新动向的详细梳理,结合几个重要现实和细节把握,从敬畏常识,尊重规律的角度,深入挖掘本轮 万科 债务危机真正的风险信号。

  要聊,就聊点和主流内容不一样的东西。

  阅读提示:文章略长,内容的阅读需要一定的时间和耐心,并且需要进行思考。内容不求讨好所有读者,写作分享也是一个阅读群体和写作群体互相选择的过程。每个人的认知层次不同,不做强求,这篇文章的内容不是什么大路货,也不是什么看完能够带来轻松愉悦精神满足的爽文,请结合自身需要和认知需求理性看待。

  (本号已在全网平台进行了关联认证和内容实时查重检测。如有未经明确允许的抄袭搬运情况,必将追究。)

  图片来源:头条图库1 万科 债务危机持续,具体是一个什么情况?

  没有增信条款,没有收益补偿, 万科 的债务展期方案直接引发了一场惨烈的资金大逃杀!

  债券市场全面暴跌,多支 万科 债停牌。

  加上11月最后一周的跌幅,12月初,大部分的 万科 债价格已经蒸发了超70%。

  公开债价格暴跌,意味着债主对债务到期能够按时兑付,已经不相信了,所以宁愿在债券的价格上做出让步,以求能保住一部分现金成本。

  而当下 万科 这个债券的跌幅,已经完全可以说,出现了踩踏:债券投资资金,只想保个30%的本金落袋为安了。信心维度上,没有任何争论的必要。

  至于股市那边的情况就不用多说了,炒股的朋友打开软件搜一下 万科 的股价行情,一目了然的事情。

  房地产行业, 万科 曾经是一块金字招牌。

  如今却潦倒了大家避之不及。

  事情缘起11月26日, 万科 A发布公告称,将召开债权人会议讨论“22 万科 MTN004”的展期事项。

  图片来源: 万科 公告

  对此,市场大感意外,认为这与此前深铁全力支持 万科 的态度有变。

  导致了市场恐慌情绪开始蔓延。

  市场认为,与 万科 前任董事长辛杰全力支持 万科 的态度相比,新任董事长黄力平上任后,讨论市场化处理债券问题的呼声较高,这是导致相关债券出现了明显下跌的根本原因。

  外界认为,这表明,深铁对于 万科 的态度正在发生改变。

  在这之前,市场认为深铁会对 万科 进行兜底,而如今 万科 股债双杀,则是市场认为,美好的想像已经成为幻像彻底破灭。

  原因在于,11月2日, 万科 公告与第一大股东 深圳市地铁集团有限公司 (简称“深铁集团”)签署《关于股东借款及资产担保的框架协议》(简称《框架协议》),约定2025年以来至2025年度股东会召开日(2026年6月30日前),深铁集团向 万科 提供不超过220亿元本金的贷款。贷款具体包括两部分:一是2025年以来已发生的纯信用贷款,二是后续依据《框架协议》提供的有担保贷款。

  根据公告,2025年初至11月2日,深铁集团已经向 万科 提供纯信用贷款203.73亿元,其中已提取197.1亿元,剩余6.63亿元因提款期届满失效。依据《框架协议》,在2025年度股东会之前, 万科 剩余可向深铁新增的有担保贷款本金为22.9亿元。

  这说明,深铁向 万科 的支持,并非无上限、无条件的兜底承诺,而是有额度、有期限、需逐笔审批的有限借款。

  这打碎了市场的幻想。

  相关的内容本号有专题文章进行了梳理,这里就不多赘述。

  从当下资本市场和债券市场的情况来看, 万科 当下的股债双杀局面,本质上,是资金共识对于 万科 走向实质性违约的投票。

  事情,就是这么一个事情,有依有据,一目了然。

  2为何 万科 的展期方案公布以后,并没有扭转债务危机的态势?

  从资本市场的认知逻辑出发, 万科 对债务进行展期操作属于合同变更,不构成法律违约,也不构成爆雷,但这实际上是 万科 “软违约”了。

  作为地产行业龙头, 万科 债务的合理处置有利于行业出清,也有利于未来房地产行业走出低谷。

  不过,还是有一些人坚持认为, 万科 不会出现刚性爆雷。理由不仅是深铁已经砸下300多亿了,而且在于 万科 今年还接连拿了好几块地。

  利益关联,可以理解,但是这一次 万科 初次尝试展期,有几个细节,是很关键的。

  据展期公开来看一下:

  万科 对其2022年度第四期中期票据(22 万科 MTN004)的本金和利息兑付时间延长12个月,拟调整至2026年12月15日;

  展期期间,票面利率维持不变,利息随本金一并支付。

  根据此前公告,本次展期议案的表决截止日期为12月12日。

  主要内容有三条,一是债务延期一年,二是延期期间不计算复利,三是维持票面利率不变,且到期后利息和本金一起支付。

  单就周期来看,1年相对较短,算是个偏好的消息,而问题出在后两条。

  毕竟债务展期本质上就是延期兑付,属于合法合规的“违约”,所以,一般的展期会附加一些补偿条款,最差的也要增设一些增信条款,可到了 万科 这里什么都没有。

  而让市场更恐慌的,则是 万科 债背后反映出来的地产修复困境,以及国资对房企的态度转变。

  万科 此次寻求债券展期并非孤立事件,而是其面临的系统性债务压力下的必然选择。

  除了正在寻求展期的该笔中票以外, 万科 还有一笔余额37亿元的中票将于12月底到期。截至2025年11月27日, 万科 存续债券共15只,其中境内债13只,债券余额合计203.16亿元,均为公募债,其中2025年-2027年行权到期规模分别为57亿元、123.66亿元和22.5亿元,2026年之前到期债券占比88.9%。

  万科 (000002.SZ)长期作为融资体系中的“信用优先级”主体,拥有央企持股背景、完整的多元化业务布局和稳定的经营声誉,其风险事件本应在传统逻辑中属于尾部情形。

  债务展期,不是关键,而是市场和资本,对于 万科 有国资托底这个信仰,开始动摇,甚至可以说崩塌了。

  而且,看空 万科 的共识,还来自于外部:

  惠誉在11月25日将 万科 的长期外币及本币发行人主体评级自“CCC+”下调至“CCC-”,理由正是“ 万科 流动性进一步趋弱”,评级报告指出, 万科 的自由现金流在短期内仍将保持负值。截至2025年6月末, 万科 的可用现金已从2024年末的840亿元降至690亿元,而惠誉认为其中大部分现金为预售监管现金存款。这些受限资金难以用于偿还债务,使得 万科 的流动性雪上加霜。

  最后一点,就是现实的国内房地产经济周期情况和楼市去化效率了。

  总的来说,各个维度的情况和信息综合下来,实在找不到 万科 可以通过“时间换空间”实现债务及时兑现的确定性,对应的,就是后续 万科 的债券,以及债务,有可能出现大面积违约的风险。

  资本的定价,就是对风险的定价,而当下的情况来看,在 万科 债务风险这个事情上面,资本避之不及,至于说民间可能还有一些人对 万科 仍然保持信任,认为 万科 能顺利挺过去的观点,对于资本市场的投票和选择,其实并没有多少影响。

  图片来源:头条图库3趋势分析:从 万科 债务危机逻辑出发,对于 万科 的后续走向和终局,该怎么去看?

  拨开 万科 地产行业长期以来好学生的形象,实际上, 万科 这一轮债务危机,绝对没有表面上看到的那么简单。

  万科 告急,按理说大股东深铁应该挺身而出。

  但这次,深铁的态度很微妙:可以借钱,但必须拿 万物云 的股权来抵押。

  从“无条件输血”到“抵押借款”,这一转变,就是关键信号。

  这个变化的节点非常微妙:上半年, 万科 压力在境外债上面,有深铁的出手,也算体面过关,没有违约,下半年,主要是国内债券,深铁就态度变化了?

  这就是门道所在了:外债,有信用评级,国家行业形象维护的需求,但是内债,就不简单了。

  直接一点,如果按照 万科 这个公司的真实运营模式来看,深铁继续给 万科 输血,特别是针对内债压力的持续输血,摆到台面上,那就是给用影子公司控制 万科 的高管,套现上岸。

  简而言之, 万科 这家公司不仅不干净,而且背后嵌套了一个完整的金融炼金套路,从国家的角度,这种糊涂钱往无底洞里面填的做法显然不能接受了。

  后续来看,国家不是不救,是不能再像以前那样救了。

  这背后,是国家化债战略的深刻转型。

  从“大水漫灌”到“精准滴灌”,从“国资兜底”到“市场出清”,从“保主体”到“建防火墙”。

  万科 的20亿展期,只是这盘大棋的开局。

  它揭示了一个时代的结束,和另一个时代的开始。

  直接一点,后续 万科 走向实质性违约,甚至是债务重组这样的市场化出清结果,是大概率事件了。

  只不过,可能会比恒大,体面一些,缓和一些,已经是最好的结果了。

  有点体面的收场,还不够么?

  图片来源:头条图库写在最后:通过对 万科 债务危机最新动向的梳理和讨论,能够得出哪些结论和启发?

  文章最后,基于以上的梳理和分析,分享几点个人的看法和观点,不一定对,权当抛砖引玉,供大家进行一个讨论和参考就好:

  首先,从金融市场的维度出发,一个关键的风险信号不能忽视:

  从行业角度来看,由于 万科 债券和股票价格的剧烈波动,行情已波及到了整个地产板块。

  万科 最后的结果好不好先不说,但是短期要警惕围绕地产板块的炒作。

  其次,22 万科 MTN004的展期,大概率会通过,但是对 万科 的品牌信用伤害其实市场已经提前定价了。

  一个现实情况不能回避:如果2025年 万科 有第二次展期,那么完全不排除2026年多次债券展期的可能。

  资本市场名言:违约,展期这种事,本质上和家暴,出轨这样的行为一个意思,那就是区别只有0次和无数次。

  最后一点,国家对于 万科 的态度,揭示了当下国内经济管理的核心主线:

  老旧产业出清,不能指望国家资源无底线的托底。

  在这个大逻辑下,房地产作为过去20年中国经济的发动机,它的历史任务已经基本完成了。

  现在,它成了一个需要被“出清”的旧包袱。国家需要把有限的金融资源,从房地产这个泥潭里抽出来,投向代表未来的新赛道。

  所以,对 万科 这样的房企,国家的态度是:可以给政策(比如“白名单”),但不会再给无限的资金支持。

  风险,必须自己扛。扛不下来,就看恒大怎么处理就行了。

  过去几年,恒大和 碧桂园 曝雷,人们更多认为是这两家企业咎由自取,但是 万科 如果曝雷,将比恒大和 碧桂园 更具震撼力和标志性意义,对于中国房地产而言,这意味着一个时代的终结和落幕。

  国家做事,也讲究一个利弊权衡的,当救 万科 这个事情的收益,已经无法覆盖成本,或者无底洞风险明显,那么显然国家也会有不一样的选择和考量。

  负债驱动的模式下,对于任何行业,任何企业,信用就是生命线,一旦发生债务违约,就意味着以后的融资之门被关闭,想要再翻身难上加难。

  展期,只是体面说法,实际上已经事实上形成违约了,而按照当下 万科 的展期方案来看,诚意不足,底气不够,试图用时间换空间的意图明显,或许,最终走上违约的结果,从现在来看,已经有充分的理由了。

  过去那种闭着眼睛买房就能赚钱的时代,搞房地产就能轻松发财的时代,已经一去不复返了。

  未来,财富的逻辑,将围绕着新的生产力展开。

  这不是为了叫醒装睡的人,而是对这个时代最清晰的发声,进行的一个总结而已。

上一篇:
2025企业家博鳌论坛《世界品牌年鉴2025》发布礼成功举办
下一篇:
夸克AI眼镜:阿里给物理世界装上“搜索框”
Title