Title
您当前的位置: 首页 > > 文章详细
“阿里系企业家”:500个好公司,200个CEO来自阿里?
发布时间:2025-11-25

  11月17日, 盒马 创始人侯毅创立的宠物鲜食品牌“派特鲜生”多家门店关闭引发关注。据“第一财经”报道,侯毅透露,派特鲜生实体店经营压力很大,经过评估考虑后决定到12月中旬关闭所有门店。线上业务还会继续,未来也会考虑一些新的发展。

  2024年3月18日侯毅从 阿里巴巴 退休,同时卸任了 盒马 鲜生CEO职务,又于同年11月创立了派特鲜生。未曾想,只过了一年时间,却有了“折戟”的趋势。

  这些年, 阿里巴巴 走出了不少商界精英,网上有人列出了从 阿里巴巴 离职创业成功的十位大佬,分别是 滴滴 出行创始人程维、 小鹏汽车 创始人何小鹏、 拼多多 幕后推手孙彤宇、 美团 地推缔造者干嘉伟、同程旅游创始人吴志祥、 滴普科技 创始人赵杰辉、 壹网壹创 董事长林振宇、大众点评COO吕广渝、 满帮 集团董事长张晖、影刀创始人金礼剑。

  图源:微博截图

  阿里巴巴 创始人马云在2018年时表示:“当年我们有一个理想,未来中国的500个好公司中,有200个CEO来自于 阿里巴巴 。”

  图源:前橙会

  从“独孤九剑”到“新六脉神剑”,阿里价值观蝶变

  要聊从阿里走出的创业者,绕不开阿里的企业文化。在阿里工作和成长的日子里,企业文化潜移默化的影响着他们的行为模式。马云曾说:“ 阿里巴巴 之所以是一家独一无二的公司,是因为我们的文化和价值观,是价值观让我们成为自己,而不是别人,让我们在最关键的时刻永远做出正确的决定。”

  阿里价值观的形成经历了由“独孤九剑”到“六脉神剑”再到“新六脉神剑”三个过程。

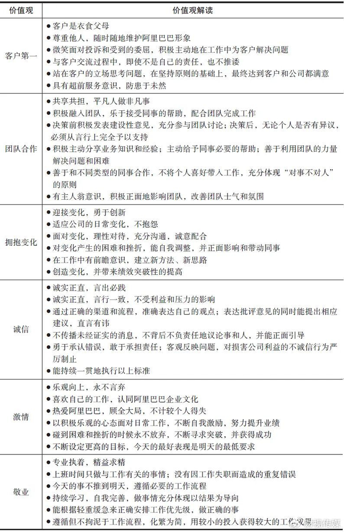
  在阿里成立仅两年时,第一任COO关明生就推出了公司价值观的第一个版本,谓之“独孤九剑”。这套价值观体系从2001年沿用到2004年,由九条构成,分别是:团队、教学相长、质量、简单、激情、开放、创新、专注、服务与尊重。

  图源:高绩效HR

  这套价值观是成立之初,为适应业务场景提出来的,当时团队规模也不大。此后,随着 阿里巴巴 规模的快速扩张,“独孤九剑”版本就过于复杂,不易理解和落地了,于是 阿里巴巴 在2004年对“独孤九剑”价值观进行了升级,提出了“六脉神剑”价值观,这六脉分别是“客户第一、团队合作、拥抱变化、诚信、激情、敬业”。

  图源:高绩效HR

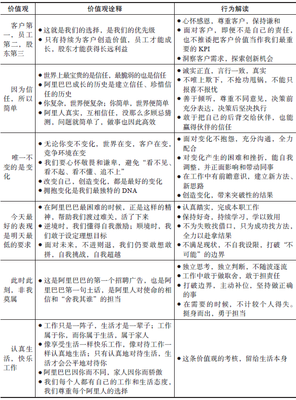
  “六脉神剑”价值观从2004年一直沿用到2019年9月9日。在此期间, 阿里巴巴 业务急速扩张,发展为一个巨大的数字经济体。基于此背景,阿里对其原有的“六脉神剑”价值观再度进行了升级。2019年9月10日,在 阿里巴巴 成立20周年年会上,马云宣布了 阿里巴巴 新的价值观体系,取名“新六脉神剑”。

  “新六脉神剑”由6句话构成,分别是:“客户第一,员工第二,股东第三”、“因为信任,所以简单”、“唯一不变的是变化”、“今天最好的表现是明天最低的要求”、“此时此刻,非我莫属”、“认真生活,快乐工作”。

  图源:高绩效HR

  “袁振商业笔记”表示,阿里输出的不是员工,而是一整套“组织操作系统”。阿里要求价值观考核占绩效比重达50%。这意味着,一个业务负责人就算业绩再好,只要在价值观上不合格,仍可能被淘汰。为了维持这种制度的稳定运行,阿里引入“政委制”,每条业务线都有政委参与管理,监督文化执行。因此,离开阿里的员工往往带走的不只是经验,而是一套完整的“组织能力系统”——从目标拆解、节奏控制、到团队治理与数据化决策。这种“把组织当产品”的思维,正是阿里输出给整个商业社会最具力量的资产。

  “财神”孙彤宇,推着 拼多多 “战”淘天

  孙彤宇,花名“财神”,是 阿里巴巴 早期核心成员之一,在 “十八罗汉” 中排名第 2 位,工号更是仅次于马云的 2 号。他在阿里任职期间,曾担任 淘宝 网首任总裁,在公司创业初期发挥了至关重要的作用,阿里最早实现盈利,便是由他带领的销售团队达成的。

  这样一位重要人物,却在2007年12月24日突然被宣布"离岗进修",彼时的 阿里巴巴 刚在港交所上市一个多月。

  同时被“进修”的还有COO李琪、CTO吴炯、资深副总裁李旭晖。其中,吴炯和李琪将分别于2008年1月1日及6月1日起辞任,孙彤宇与李旭晖于2008年3月1日辞任。据多家媒体消息,有知情人透露,当集团高管在 淘宝 网宣布孙彤宇离职消息时,孙曾在发言过程中难以自控,当众号啕大哭。

  图源:百科

  对于孙彤宇以及李琪等人的离职,外界曾经评价为"杯酒释兵权"。对此马云对记者解释道:“你说我要担心孙彤宇,孙彤宇要是能够取代我,我早就能够放手了。我今天真想找到一个人(接替我)退休。每个人都有自己的能力,有自己的局限,有自己的生活的选择和去向。老孙到今天为止,我对他的欣赏,没有半点减弱,但是是两个概念。”

  另据“东方企业家”报道,记者问孙彤宇:“(离开 淘宝 )你是不是被废了武功?”他笑答,“不是废了,而是武功过时了。”

  从二人对于这件事的描述可以比较清晰的看出,马云和孙彤宇对 淘宝 的发展规划是有差异的。于是孙彤宇离开了,当时很难想到十年之后他推动着 拼多多 再度崛起,用6年时间用户数突破8.6亿,快速走完 淘宝 20年的路。

  《财经》曾与 拼多多 创始人黄征有着这样一番对话:“孙彤宇是 阿里巴巴 创始人之一,他对你最大的帮助是什么?”

  黄峥:一个是价值观,他是一个很好的人;另外他对平台的理解确实不一样,中国只有很少的人做过平台,这方面是有帮助的。比如他认为平台更应该考虑不同阶段的生态演进,而品牌更多是单个细分人群标新立异的价值主张。

  2025年5月23日,孙彤宇为第一大股东的Mirxes Holding Company Limited(觅瑞集团)也在港交所主板挂牌上市了。

  觅瑞成立于2014年,是一家全球领先的RNA液体活检公司,专注于血液cfRNA与cfDNA的研究,同时整合蛋白质、影像学及流行病学等信息,通过多维度机器学习模型的开发,重点布局全球常见高发癌症早筛早诊的业务管线。借助公司的自有专利mSMRT-qPCR技术平台,觅瑞在胃癌、肺癌及乳腺癌早筛领域开展了多项研究,并在Gut、PNAS、Cancers等国际期刊发表了多篇研究成果。

  虽然当年与马云意见相左,但显然是金子在哪都会发光,孙彤宇也走出了自己的路。

  黑名单事件,卫哲放弃接班

  卫哲32岁之时,就已经是世界500强企业最年轻的中国总裁了,彼时的他执掌 百安居中国 区“帅印”,提前预见了城镇化带来的消费觉醒,于是开始加速在中国各主要城市开设百安居连锁店,五年内将中国区业绩推上全球体系榜首。

  2006年,他接受了马云的邀请,出任 阿里巴巴 总裁,他亲手将B2B业务送上港交所敲钟台,他也曾是被外界公认的马云第一接班人。

  图源:百科

  直到2011年初,B2B黑名单事件爆发,部分销售员违反公司规则和外部骗子公司签约,导致B2B平台收到大量来自海外的投诉,其中一则耸人听闻的案例是:一个美国小孩在B2B平台上替朋友们买模型飞机,结果收到了一堆“垃圾”,小孩觉得对不起大家,选择了 自杀 。

  此事发生后,卫哲与马云在处理方式上有了分歧。卫哲认为黑名单客户处于可控的状态:“从1.1%已经降到0.8%,再过几个季度就快打没了。”但马云认为这是与价值观有关的原则性问题,决心追究到底。

  结果便是此事牵连甚广,阿里内部人事经历了一场大地震,多人被开除、降级、转岗,时任CEO的卫哲和COO李旭晖均引咎辞职。坊间因此有了马云“挥泪斩卫哲”的说法。

  据《财经》杂志2011年发布的文章表示,卫哲除年薪逾5000万元,还手握4825万股期权。“职场实战派”则表示,卫哲离职的时间亦刚好是其期权变现之时,他拿到了几个亿的遣散费。

  “职场实战派”进一步指出,有关卫哲离职的另一种阴谋论说法是,包括“十八罗汉”在内的部分 阿里巴巴 集团决策层逼宫马云,理由是卫哲不应该获得那么多期权。

  不论如何,卫哲离开了阿里。同年,带着大笔启动资金转身成立了嘉御资本。用了十余年,就孵化出30多家独角兽企业乃至超级独角兽企业,其中包括 泡泡玛特 、 安克创新 、 沪上阿姨 、 思摩尔国际 等知名品牌。

  从消费到出海,从出海再到科技,卫哲和嘉御资本仍在不断地扩张版图,投出一个又一个传奇公司。如此看来,当年离开阿里又何尝不是一件好事呢。

  发现商机,程维创业 滴滴

  2005年,程维以销售的身份加入阿里,六年后的2011年,程维已经做到了B2B部门的区域经理,他的年纪是同级别中最小的。没过多久,程维又升任了支付宝B2C事业部副总经理,可见其能力非常出众。

  程维离开阿里的契机出现在2011年,在去北京出差见客户时,程维一个小时都没有打到车,好不容易拦下了一辆车,司机却还着急交班不肯载客。也正是这次遭遇让程维发现了商机,关于一个线上打车的商业蓝图开始在他脑海中展开。

  图源:百科

  2012年6月5日,程维主动离职,同年7月10日小桔科技成立,9月“ 滴滴 打车”APP就上线了。起初的破冰阶段是最艰难的,当时已经有500个司机安装了这款APP,但使用效果并不理想。据“一剑观察”表示,有司机在使用过程中认为他们是骗子,和运营商合伙骗他的流量,所以程维决定给司机5元的流量补助。

  如此一来,公司率先开始了烧钱模式,这也就意味着必须赶快获得投资。2012年12月有“独角兽猎手”之称的投资人朱啸虎以金沙江创投向 滴滴 打车(现 滴滴 出行)投资了300万美元。这笔钱对 滴滴 的发展起到了至关重要的作用,帮助 滴滴 在早期市场竞争中站稳了脚跟。

  在面对强有力的竞争对手时,程维展现出的手段简直让人叹为观止。首战程维推出顺风车功能,一举干掉估值10亿的拼车、代驾等;二战大黄蜂,以压倒性优势覆盖大黄蜂所有服务点,顺利抢下上海市场;三战合并快的打车,堪称国内互联网发展的经典战役之一。

  当时的快的背靠程维的“老东家”阿里, 滴滴 则背靠腾讯,这场市场争斗也是其背后资本之间的较量。双方先后开始对司机进行补贴,一场轰轰烈烈的“烧钱抢人大战”,迅速进入了白热化。直到2015年2月14日,两大打车软件巨头宣布合并,这场没有硝烟的“战争”才得以终止。“一剑观察”表示,据统计在这场烧钱大战中,腾讯和 滴滴 共计补贴了14亿,阿里和快的共计补贴了10亿多。

  何小鹏“路过”阿里

  2014年底的阿里年会上,高管们轮番发言,何小鹏坐在台下,耳边是阿里的斐然业绩和蓬勃野心。年会结束了,何小鹏没听到有什么是关于UC的。

  这是何小鹏带领UC加入阿里的第一年,2014年6月11日,财大气粗的阿里以40亿美元收购了UC,创下当年中国互联网最大并购纪录,何小鹏也因此实现了财务自由。同年8月, 小鹏汽车 正式成立,成立之初还是叫橙子汽车,何小鹏也是作为投资者参与其中,本人依旧是在阿里工作。

  在阿里体系内,何小鹏工作了大约3年,先后担任阿里移动事业群总裁、阿里游戏董事长等职位。据后来“晚点LatePost”报道,卖掉UC后的何小鹏说自己失去了 “梦想的分解目标”。在大公司日复一日上班的生活很无聊,从创业者到高管的角色切换,也让他感到落差。

  图源: 同花顺

  2017年8月,何小鹏正式从阿里离职,全身心投入 小鹏汽车 的创业。2020年8月27日 小鹏汽车 在纽交所上市,2021年7月7日,又在港交所上市。

  李研珠,马云的“好学生”

  2025年4月24日,第九届万物生长大会上,卖好车凭借卓越的行业表现与发展潜力,成功入选准独角兽企业,在金融科技与供应链赛道中脱颖而出。

  图源:卖好车

  卖好车的创始人李研珠,在2005年加入了 淘宝 网,成为 淘宝 162号员工,参与了 淘宝 商城的创建,并成为创始核心团队成员之一。2011年从 淘宝 离职作为联合创始人加入了蘑菇街创业团队并出任CMO。2014年创立了汽车电商平台“买好车”,并于2016年转型为专业汽车经销商服务平台“卖好车”。

  2014年李研珠创业买好车时,主要是做to C零售,但很快就发现这是一个不赚钱的经销商生意。创业一年,李研珠叫停了项目,决定想清楚再说。李研珠用了最笨的方式为公司重新找定位,他把公司的人分成很多小组,派往4S店、综合汽贸市场、资源公司等不同的汽车业态,专门记录别人在干什么。以此发现了两个带有共性的需求点,所有卖车的人不论业态,都在找车和钱。

  看到了B端的需求,李研珠就从帮经销商找钱这件事情开始做起。用供应链金融切入市场,公司也改名为“卖好车”。此后,卖好车建立了仓储物流,形成了商品越多交易越多,金融和物流也就越多的良性循环。

  李研珠曾在一次访谈中表示,他和很多阿里系创业者一样,深受马老师两个观念的影响,而且越往后走就越能感到观念的力量,一个是“我们不是开店卖货的,是做平台的”,一个是“只有为社会创造价值,自己才有价值”。

  韩伟和他的“乐刻运动”

  从资深媒体人,到 阿里巴巴 高管,再到创业者,一路走来韩伟的身份始终变化,自身也在不断成长。

  2005年韩伟入职 阿里巴巴 ,期间他担任过B2B业务公关总监、集团市场总监、 淘宝 天下执行总经理等职务,深度参与阿里上市筹备及“赢在中国”等项目。2013年,韩伟对人生的意义和创造的价值产生了迷茫,已经是集团市场总监的韩伟选择了“裸辞”,只身前往美国学习。

  在一次访谈中,韩伟提到了对过去经历的看法:“在媒体的时候,我更像是靠专业技能吃饭,会写文章、抢新闻点、做运营、做发行等等;在阿里让我接触了现代企业理念,学到了老马是如何看事情、阿里如何做业务、如何规划新产品和捕捉生态布局。可以说在阿里的9年时间,让我完成了向职业经理人的转化。”

  在美国待了两年,韩伟发现了商机。中国与美国的运动健身行业是存在巨大差异的,中国市场有着巨大空间,美国健身房人口约为21%,而中国只有0.7%,相当于美国的3.18%。

  于是2015年4月,韩伟和几位阿里人合伙创办了“乐刻运动”,并将互联网思维引入了健身行业。

  将人(消费者)、货(课程、教练、商品)、场(门店)以乐刻平台串联,在这一点上与阿里的新零售逻辑如出一辙。此外,乐刻的门店不设前台,使用智能门禁,通过SaaS系统让教练和会员在线上聚合,在乐刻上海的门店,平均是0.89个店长在管理一家门店,与传统健身房前台需 多人轮 班相比,大大节省了人工成本。

  图源:乐刻运动

  据“IPO早知道”在2025年7月分享的消息显示,乐刻运动最新门店总数已经超过2000家,覆盖全国超40个城市,这一数字使其成为国内首个规模迈过2000店的健身房品牌。

  离开阿里并非一帆风顺

  2025年6月30日, 海拍客 母公司Yangtuo Technology Inc.向港交所递交招股书,计划在香港主板上市,但有媒体用“ 流血 上市”和“带病上市”来评价这一行为。

  图源:公众号截图

  在创办 海拍客 之前,创始人赵晨是阿里的一员“老兵”。2006年赵晨加入阿里,任职至2015年4月。在阿里工作的九年里,赵晨在公司内部做了不少创业项目。

  据悉“子弹财经”表示,赵晨曾参与孵化天猫国际,用两年的时间将天猫国际从0做到1,业务量做到了每年20亿元的规模。2015年,时逢阿里高管离职创业潮涌现,赵晨也找到了自己创业的方向:将跨境电商搬到线下。

  海拍客 的执行董事兼首席运营官徐虹和首席技术官肖建涛同样是阿里出身。徐虹曾主导 阿里巴巴 淘金币(消费者忠诚计划)的管理及运营工作。肖建涛则曾是天猫聚划算初始开发团队技术专员,负责聚划算的功能迭代及架构升级工作。

  海拍客 主要售卖的产品包括婴幼儿配方奶粉、膳食补充剂、婴幼儿辅食、奶瓶等。从经营模式来看, 海拍客 主要有两大业务板块,分别是数字平台业务和自营业务。数字平台业务链接上游卖家和下游买家。自营业务则是自有品牌,包括第三方制造商代工的白牌产品,以及 海拍客 自主开发并通过代工生产的品牌系列产品。

  最有意思的是,在创业初期赵晨并没有拿到阿里系的投资,而是收到了雷军的顺为资本投资。

  可惜的是,2024年 海拍客 的收入已经出现下滑,2023年和2024年, 海拍客 一直在亏损状态,且亏损规模有所增加,两年亏损额合计高达1.35亿元。

  图源: 海拍客 招股书

  并且不少投资者已经选择从 海拍客 “出走”。早在2020年4月及5月, 海拍客 斥资3800万美元回购Fun Can、Fosun Starlight(BVI)Limited、LH Capital II Limited、 九州通 等早期投资者的股份。

  2025年6月, 海拍客 、赵晨与D轮投资者再次签署协议,公司再次支付2400万美元回购PVG、顺为资本和Anchor等投资者的优先股,并终止旧票据。投资方的持续“出走”,或许已经传递出投资方对 海拍客 信心不足的信号。

  事实证明,创业的道路并非一帆风顺,据阿里离职员工组织“前橙会”2016年末提供的541家阿里系创业公司中,除去197家不愿透露外,剩余344家中,已经挂牌新三板、被并购及进入IPO阶段的有16家。截至2017年8月5日获得融资的仅有22家,近12个月未获融资的67家,2年未获融资的41家,3年未获融资的12家,“被曝光死亡的”已有16家。

  大浪淘沙之下,能够创业成功的人少之又少。据《财富》杂志数据显示,中国中小企业平均存活年限为2.5年,10年以上存活率不足2%。显然,从阿里离开的员工创业成功率,还是比普遍情况高出不少的。

  但“阿里系企业家”们的两极命运,从来不是出身决定的,而是看他们是否能在有营养的新土壤里重建结构。对于离开阿里的创业者来说,这何尝不是一场新的修行与挑战?

上一篇:
快讯 | 达实智能连续3年入选中国上市公司协会ESG实践案例!
下一篇:
陶瓷换巨轮,*ST松发扭亏逆袭,江苏首富的资产腾挪
Title