Title
您当前的位置: 首页 > > 文章详细
是时候把校园配餐交给地方城投公司了!
发布时间:2025-11-15

  2025年9月,上海绿捷供应的校园午餐中,虾仁炒蛋被查出含丽蝇幼体、存在腥臭味,更暴露其长期瞒报食品安全问题、通过“围标”非法垄断86个校园餐项目的黑幕。最终,8名责任人被逮捕,企业“双证”被吊销,上海市属国企光明集团紧急接管484所学校餐食供应,才勉强稳住家长们的焦虑。很多媒体都积极支持,甚至用“喜大普奔”来形容。

  

  这起事件并非个案,而是民企主导校园配餐领域“逐利压倒安全”的典型缩影——当企业把成本控制、中标率置于学生健康之上,校园餐的安全底线便极易失守。

  而破解这一困局的关键,或许藏在正在转型中的地方城投公司身上。

  光明集团的临时接管,已然证明了国企在校园配餐中的独特价值:不以短期盈利为首要目标,更重社会责任与风险把控。但并非每个城市都有光明这样兼具食品产业链优势与国企担当的企业,此时深耕地方、锚定民生的城投公司,恰好成为填补空白的最佳选择。从多地实践来看,城投公司布局团餐业务早已不是“试水”,而是形成了可复制的成熟路径,其天然优势与校园配餐的核心需求高度契合。

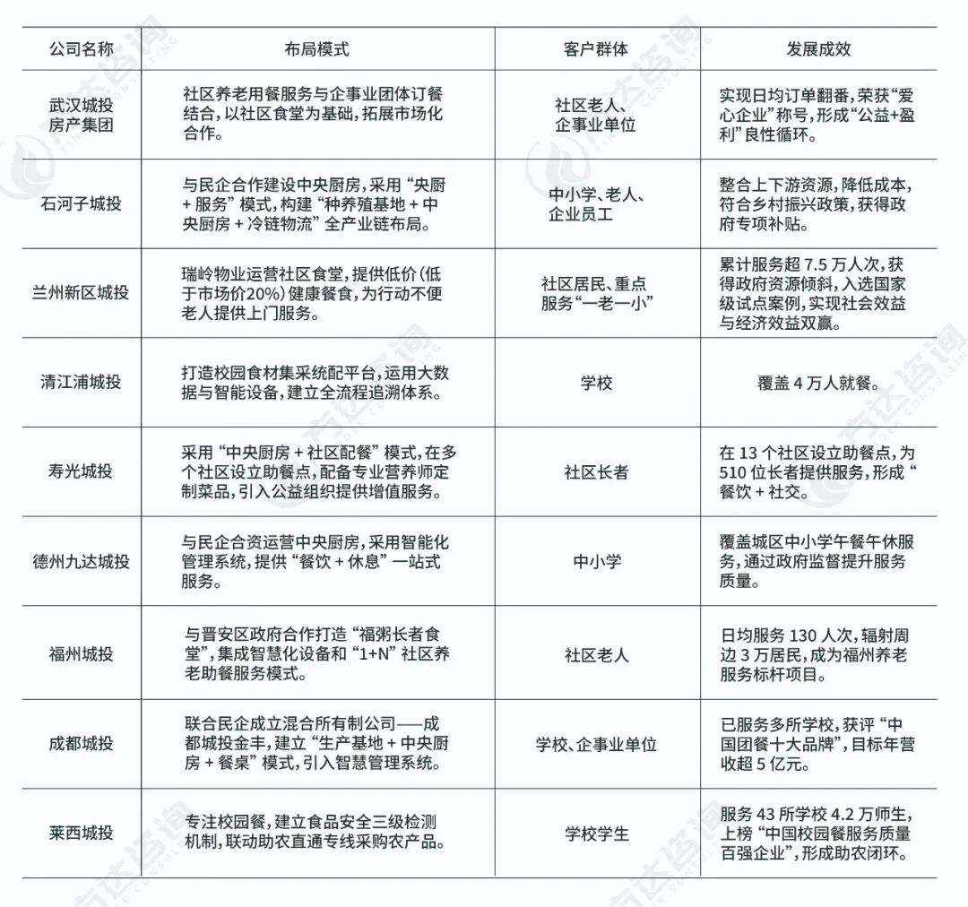
  城投公司接手校园配餐,首先赢在“民生基因”的天然适配。与绿捷这类逐利民企不同,城投公司作为地方国企,“保民生、护公益”是与生俱来的职责定位,而非附加任务。兰州新区城投运营的社区食堂,以低于市场价20%的价格提供健康餐食,为行动不便老人上门服务,累计服务超7.5万人次;福州城投打造的“福粥长者食堂”,日均服务130人次,辐射周边3万居民——这些案例都印证了城投对“公益属性”的坚守。校园配餐关乎万千家庭的幸福感,更直接影响青少年健康成长,需要的正是这种“不唯利是图”的担当:不会为了压缩成本使用劣质食材,不会为了掩盖问题瞒报安全隐患,更不会为了中标搞“围标串标”,这恰恰是绿捷们缺失的核心素养。

  其次,城投公司的“全产业链掌控力”,能从源头堵住校园餐的安全漏洞。绿捷事件中,虾仁里的丽蝇幼体追溯至境外生产加工环节,暴露出民企在食材供应链管理上的粗放与失控——为了降低采购成本,往往忽视上游环节的品控。而城投公司早已探索出“从田间到餐桌”的闭环模式:石河子城投与民企合作,构建“种养殖基地+中央厨房+冷链物流”全产业链,既降低中间成本,又能全程追溯食材来源;莱西城投专注校园餐,建立食品安全三级检测机制,还联动助农专线采购农产品,既保证食材新鲜,又杜绝“不明来源”风险;清江浦城投打造校园食材集采统配平台,用大数据建立全流程追溯体系,覆盖4万人就餐——这种“上游控源头、中游抓加工、下游强监管”的能力,正是破解“食材污染”“加工不规范”等校园餐顽疾的关键。

  更重要的是,城投公司的“地方资源整合力”,能完美适配校园配餐的监管要求。绿捷事件的另一重教训,是民企与监管部门的“对抗性博弈”——删除证据、更换手机、统一口径瞒报,让监管陷入被动。而城投公司深耕地方多年,与教育、市场监管等部门的协作本就更为顺畅,更能主动承接监管要求。新出台的《校园配餐服务企业管理指南》明确要求,配餐企业需接入“互联网+明厨亮灶”系统、公示全流程信息,这对城投而言并非负担:成都城投联合民企成立的混合所有制公司,引入智慧管理系统实现“生产基地+中央厨房+餐桌”全链路可视化;德州九达城投通过智能化管理系统,将“餐饮+休息”服务与政府监督无缝衔接——这种“监管友好型”的运营模式,能让校园餐的每个环节都暴露在阳光下,避免“事后追责”的被动,实现“事前预警、事中把控”的主动监管。

  

  或许有人质疑:城投公司擅长基建,懂不懂团餐运营?

  事实上,多地城投早已通过“优势互补”解决了这一问题。成都城投与北京金丰餐饮合资成立公司,城投出资金、供资源、做背书,民企出团队、输经验、抓运营,不仅获评“中国团餐十大品牌”,还定下年营收超5亿元的目标;德州九达城投与民企合作运营中央厨房,用智能化系统提供“一站式服务”,既保证了公益属性,又具备了市场化效率。这种“城投+民企”的混合模式,既规避了城投在市场化运营中的短板,又通过国企背书约束了民企的逐利冲动,恰好平衡了校园配餐的“公益要求”与“运营效率”。

  表:城投布局团餐业务部分案例

  

  校园配餐从来不是一门单纯的“生意”,而是一项“民生工程”。上海绿捷事件撕开的缺口,警醒我们不能再将学生的健康托付给唯利是图的市场主体;而城投公司在团餐领域的实践,则给出了“安全与效率兼顾、公益与市场平衡”的破局答案。当地方城投接过校园配餐的“接力棒”,用民生担当筑牢安全底线,用全产业链把控源头风险,用智慧化手段适配监管要求,孩子们碗里的饭菜才能真正让家长放心,校园餐才能从“问题频发”的焦虑场,变成“守护成长”的安心线。

  葛大爷在3年前(疫情还没结束的时候)就呼吁,是时候把核酸检测都交给城投做了!也获得了业内外很高的关注度和支持度。

  让地方的城投公司接受校园配餐,这不仅是对上海绿捷事件的最好回应,更是对“少年强则国强”的长远负责——是时候,让地方城投公司成为校园配餐的“主力军”了!

上一篇:
因建设工程分包合同纠纷,上海玖禾建筑工程有限公司起诉上海霆峰数据技术有限公司等
下一篇:
专家学者齐聚大连共探轨道交通创新发展路径
Title