Title
您当前的位置: 首页 > > 文章详细
国网2026年配网配电箱(JP柜)物资采购联合资格预审资格预审资格预审公告
发布时间:2025-11-13

  国家电网有限公司2026年配网配电箱(JP柜)物资采购联合资格预审资格预审

  资格预审公告

  [国网陕西省电力有限公司]2025-11-13

  第一章资格预审公告

  国家电网有限公司2026年配网配电箱(JP柜)物资采购联合资格预审资格预审公告

  项目编号:GWXY-ZGYS-2601-PDX

  1.招标条件

  项目建设单位为国家电网有限公司所属各省(市、自治区)公司(见附表1)(以下简称“项目单位”),项目资金来自自有资金,并委托国网陕西招标有限公司为招标代理机构。

  本次资格预审项目的结果有效期为2026年1月1日至2026年12月31日。在此期间,项目单位及其所属单位相应物资采购相应分标/相关项目仅接受资格预审合格的申请人参加投标。

  在此,特邀请有意愿的潜在申请人(以下简称申请人)提出资格预审申请。

  2.项目与招标范围

  2.1资格预审的物资类别

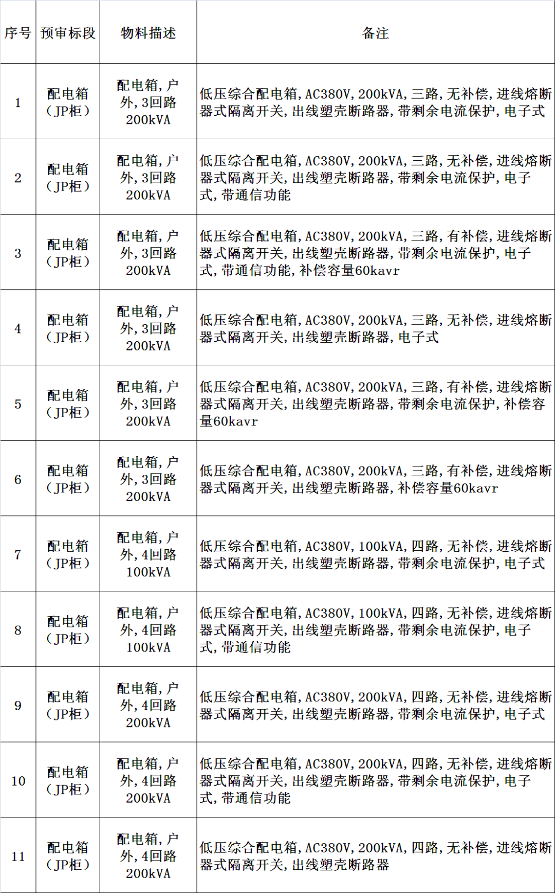
  2.2采用资格预审的货物清单

  

  

  3.申请人资格要求

  3.1本次资格预审要求申请人须为中华人民共和国境内依法注册的法人或其他组织,须具备相应货物的制造/开发能力,并在人员、设备、资金等方面具有保障如期交货的供货能力。

  3.2本次资格预审不接受联合体申请。

  3.3本次资格预审不接受代理商申请。

  3.4申请人及其资格预审产品须满足如下通用资格要求:

  (1)必须具有生产资格预审产品所需的生产场地、生产设备、生产人员、产品及元器件检测能力。这些制造、检测能力应当分别相等或者优于招标人招投标交易平台信息系统(国家电网有限公司电子商务平台https://ecp.sgcc.com.cn)中发布的供应商资质能力信息核实规范”提出的相应条款要求(查看路径:招投标交易平台信息系统首页→供应商管理→资质能力核实→资质能力核实规范标准→“发布单位”选择国家电网有限公司,点击相应品类供应商资质能力信息核实规范、核实指南)。

  3.6本表作为专有资质业绩条件,申请人及其申请产品须满足相应的专用资质业绩要求,各类物资专用具体资质业绩要求事项及其数据、状态分别如下:

  

  4.审核标准

  4.1总则(适用于各标段)

  对于参加国家电网有限公司供应商资质能力信息核实的申请人:

  (1)应按要求在国家电网有限公司电子商务平台(以下简称“ECP2.0系统”)中生成资质业绩凭证单(以下简称“凭证单”)并在投标工具-资质业绩文件处上传提交(详见附件一:关于投标人应用资质业绩凭证投标的说明、附件二、资格预审申请文件介质及上传端口补充说明)。凭证单载明的有效已核实数据将作为评审依据,不需提供支持证明文件。申请人应使用2025年资质业绩凭证单,未提供(上传)2025年相应品类凭证单的申请人,其申请将被否决。

  (2)业绩以凭证单载明的已核实数据为准,其他业绩及其支持证明文件无需编入申请文件,编入的不作评审。

  (3)除供货业绩外需要更新补充已核实范围外相关报告、证书、生产试验设备、生产厂房的,应提交对应支持证明文件扫描件。补充报告(出具时间)、证书(出具时间)、生产试验设备(销售合同签订时间)、生产厂房(土地使用权证或房屋产权证出具时间)仅接受2025年4月29日之后出具的支持证明文件扫描件。

  (4)核实范围外的补充内容制作在申请文件中提交。

  对于未参加国家电网有限公司供应商资质能力信息核实的申请人:

  (1)需要按《资质业绩信息集中应答文件》格式填写应答文件表格,并提供对应支持证明材料。

  (2)应按第四章资格预审文件格式要求制作《供应商未参加资质能力核实说明文件及承诺函》并提交。

  4.2.业绩审核标准

  4.2.1.有效供货业绩时间范围:2022年01月01日至2024年12月31日。资格预审申请人提供的有效期间内合同业绩数量应满足专用资质条件要求。业绩计算以合同签订时间为准,业绩数量(金额)计算以提供发票为准。

  4.2.2.业绩数量按照物资类别计算,具体要求详见第一章资格预审公告3.6各分标相关规定。

  4.2.3.供货业绩合同供货方和实际产品生产方必须为同一申请人。

  4.2.4.业绩不认可的有(包括但不限于):(可按各品类2025年供应商资质能力核实规范修改)

  a.与同类产品制造厂之间的业绩;

  b.在试验室或试验站的业绩;

  c.与代理商之间的业绩(出口业绩除外);

  d.与非最终用户(即业主单位或负责所供货物运行、生产的单位以外的主体)签订的供货合同,但申请人作为外购外协方与配网成套设备的中标人签订的成套设备的供货合同除外;

  e.出口业绩的外贸合同、发票、报关单及对应产品型号等信息资料难以核实或不全的。

  f.作为元器件、组部件的业绩。

  4.2.5.母公司与子公司之间、同一母公司下的各个子公司之间、存在控股关系的不同公司之间的业绩不能相互替代。

  4.2.6.申请人如发生收购、重组、改制、合并、分立、名称变更等情况,须提供充分且合法、有效的证明材料,供资格审查委员会审查。

  4.2.7 收购其他企业,被收购企业注销的,收购方可继承被收购方的业绩。

  4.2.8.对于参加国家电网有限公司供应商资质能力信息核实的申请人,其业绩以资质业绩凭证单载明的已核实数据为准,不需提供支持文件,资质业绩凭证单载明的有效的已核实数据作为评审依据。核实时间段内的业绩支持文件无需编入资格预审申请文件,编入的不作评审。

  4.2.9.对于未参加国家电网有限公司供应商资质能力信息核实的申请人,其业绩支持证明材料要求:销售业绩必须提供对应的合同和发票扫描件,发票开具时间须在2022年01月01日至2025年4月29日内,发票扫描件后须附通过国家税务总局全国增值税发票查验平台(网址:https://inv-veri.chinatax.gov.cn/)查验的发票结果截图,“一发票一截图”,未提供对应发票查验结果截图或结果截图与平台查验结果不一致的发票金额(数量)不予认可。对于存在造假行为的申请人,将严格按照《国家电网有限公司供应商关系管理办法》进行处理。所有业绩支持证明材料内容须保证清晰、可辨认且不得遮盖、涂抹。合同扫描件可提供合同封面、签字页及其货物清册即可,合同封面、签字页及其货物清册须一一对应,按时间顺序由远及近排列合同及发票扫描件,并制定目录。

  4.3 试验报告审核标准

  4.3.1.申请人应按照资格业绩条件要求提供有效的试验(检验/检测)报告,试验报告等具体要求详见第一章资格预审公告3.6各分标相关规定。关于试验报告出具机构详见招标人招投标交易平台信息系统中发布的相应产品供应商资质能力信息核实规范、核实指南。

  4.3.2.试验(检验/检测)报告检测项目、结果数据、检测有效期应符合相应产品最新国家或者行业标准的规定以及本次资格预审文件要求。国家、行业已经发布相应产品标准的,申请人须取得国家授权的专业检测机构或者国际专业权威机构出具的型式试验报告;国家、行业尚未发布相应产品标准的,申请人须取得国家授权的专业检测机构或者国际专业权威机构依据国家电网有限公司企业标准出具的检验检测报告。

  4.3.3 资格预审申请文件中资质业绩凭证单“有”有已核实的试验报告记录且记载数据满足资格预审要求的,不需提供证明材料扫描件。资格预审申请文件中资质业绩凭证单“无”已核实的试验报告记录或已核实的试验报告记录记载数据不满足资格预审要求须提供试验报告扫描件。对于未参加国家电网有限公司供应商资质能力信息核实的申请人,须提供检验(检测)报告扫描件。

  4.3.4 报告证书的有效期将根据资格预审文件要求、国家电网有限公司相关采购标准进行评审。

  4.3.5不同电压等级型式试验报告不能互相替代。

  4.3.6试验(检验/检测)报告的委托方和产品制造方是申请人自身。

  4.3.7各类试验(检验/检测)报告均系针对具体型式规格产品。

  4.3.8外文报告必须提供经公证的中文译本。

  4.3.9在后续招标(采购)中,如招标(采购)人在2.2物料清单外,增加特殊物料需求的,申请人按照招标(采购)文件要求,在投标时或供货前补充相关试验报告。

  4.3.10补充报告(出具时间)仅接受2025年4月29日之后出具的支持证明文件扫描件。

  4.4.生产许可证或其他证书审核标准

  4.4.1.资格预审申请文件中资质业绩凭证单“有”已核实的生产许可证记录的,不需提供相关支持证明材料。资格预审申请文件中资质业绩凭证单“无”已核实的生产许可证记录或已核实的生产许可证记载数据不满足资格预审要求的须提供生产许可证扫描件。对于未参加国家电网有限公司供应商资质能力信息核实的申请人,须提供生产许可证扫描件。

  4.4.2.关于生产许可证或其他证书具体要求详见第一章资格预审公告3.6各分标相关规定。申请人提供的生产许可证应在有效期内,应与资格预审产品种类对应。需提供入网许可证等其他证书的,相关文件应覆盖资格预审产品种类,且在有效期内。

  4.4.3补充证书(出具时间)仅接受2025年4月29日之后出具的支持证明文件扫描件。

  4.5.必要装备审核标准

  4.5.1.资格预审申请文件中资质业绩凭证单“有”已核实的生产试验设备记录的,不需提供相关支持证明材料。资格预审申请文件中资质业绩凭证单“无”已核实的生产试验设备记录或已核实的生产试验设备记载数据不满足资格预审要求的须提供生产试验设备合同和发票等支持证明材料扫描件。对于未参加国家电网有限公司供应商资质能力信息核实的申请人,须提供生产试验设备合同和发票等支持证明材料扫描件。

  4.5.2对于生产试验设备等,支持证明文件中的设备名称与资格预审公告要求的设备名称不一致,但申请人认为满足要求的,应在资格预审申请文件中提供说明及证明材料。

  4.5.3补充生产试验设备(销售合同签订时间)仅接受2025年4月29日之后出具的支持证明文件扫描件。

  4.6.关键岗位人员审核标准

  4.6.1.资格预审申请文件中资质业绩凭证单“有”已核实的关键岗位持证人员记录,且在有效期内的,不需提供资质证书、劳动合同、社保证明、人员花名册等支持证明材料。资格预审申请文件中资质业绩凭证单“无”关键岗位持证人员记录的或已核实的关键岗位持证人员记录不满足资格预审要求的须提供资质证书、劳动合同、社保证明、人员花名册等支持证明材料扫描件,且在有效期内。对于未参加国家电网有限公司供应商资质能力信息核实的申请人,须提供关键岗位人员资质证书、劳动合同、社保证明、人员花名册等支持证明材料,且在有效期内。

  4.6.2补充关键岗位人员资质证书、劳动合同、社保证明、人员花名册等(出具时间)仅接受2025年4月29日之后出具的支持证明文件扫描件。

  4.7 生产厂房审核标准

  4.7.1资格预审申请文件中资质业绩凭证单“有”已核实的生产厂房记录的,不需提供相关支持证明材料。资格预审申请文件中资质业绩凭证单“无”已核实的生产厂房记录或已核实的生产厂房记载数据不满足资格预审要求的须提供土地使用权证或房屋产权证等支持证明材料扫描件。对于未参加国家电网有限公司供应商资质能力信息核实的申请人,须提供生产厂房土地使用权证或房屋产权证等支持证明材料扫描件。

  4.7.2补充生产厂房(土地使用权证或房屋产权证出具时间)仅接受2025年4月29日之后出具的支持证明文件扫描件。

  4.7.3申请人提供的生产厂房信息应满足通用资格要求。

  5.资格预审方法

  本次资格预审采用合格制。

  6.资格预审文件的获取

  6.1凡有意参加的申请人,请于资格预审公告发布之日起至2025年11月19日17时(北京时间,下同),登陆招标人招投标交易平台信息系统(国家电网有限公司电子商务平台(https://ecp.sgcc.com.cn,以下简称电子商务平台)下载资格预审文件,并按《电子招标投标办法》等国家法律法规要求,到第三方认证机构办理CA证书电子钥匙。申请人应妥善保管招标人招投标交易平台信息系统账号和密码,以及CFCA数字证书和密码,因上述账号、数字证书或密码保管不当造成的损失,由申请人自行承担。

  6.2资格预审文件(电子文件)免费获取。

  6.3申请人需利用离线投标工具进行电子申请文件编制。离线投标工具下载方式:请各申请人在招标人招投标交易平台信息系统首页“下载专区→供应商投标工具”下载并安装。操作手册及注意事项见首页“操作说明→ECP2.0招标采购流程供应商操作手册“或“演示视频→投标工具新U+操作指导视频”。离线投标工具操作问题联系招标人招投标交易平台信息系统运维支持电话:010-63411000。使用投标工具电脑配置要求:内存大于8GB,64位操作系统。

  7.资格预审申请文件的递交

  7.1资格预审申请文件递交(提交)的截止时间为:2025年11月25日9:30时。申请人应在截止时间前通过招标人招投标交易平台信息系统递交电子申请文件,本次预审项目不接受其他形式的申请文件。

  申请文件递交(提交)时间:所有申请文件应当在截止时间前递交(提交)招标人

  申请文件提交地点:电子申请文件提交招标人招投标交易平台信息系统。

  7.联系方式

  招标人:国网陕西省电力有限公司

  地址:陕西省西安市碑林区柿园路218号

  邮编:710048

  招标代理机构:国网陕西招标有限公司

  地址:陕西省西安市碑林区友谊东路308号

  邮编:710054

  联系人电话:韦工、党工029-81005320、5321

  2025年11月14日

上一篇:
建行客户经理化身“救火先锋”护住农户“钱袋子”
下一篇:
大连“双十一”网络零售额61.6亿元
Title