Title
您当前的位置: 首页 > > 文章详细
2025年中国大数据行业市场深度分析及投资战略咨询报告-华经产业研究院
发布时间:2025-10-12

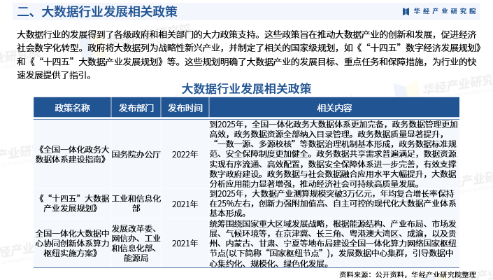
大数据,也被称为巨量资料或海量数据,指的是规模巨大到无法利用传统的数据处理技术在合理的时间内获取、存储、管理和分析的数据集合。大数据通常具备体量大、多样化及速度快的特征。大数据行业的发展得到了各级政府和相关部门的大力政策支持。这些政策旨在推动大数据产业的创新和发展,促进经济社会数字化转型。

中国大数据产业规模在近年来实现了快速增长。中国大数据市场规模已经连续几年保持高速增长,增速远超全球平均水平。这主要得益于政府对大数据产业的重视和支持,以及各行业对大数据应用需求的不断增长。数据显示,2022年我国大数据市场规模达1.57万亿元,预计2023年将增长至1.9万亿元。

在大数据行业中,技术实力是决定企业竞争力的核心因素。企业需要不断投入研发,提升数据处理、分析、挖掘等方面的技术能力,以满足不同行业、不同场景的应用需求。同时,随着人工智能、云计算等技术的不断发展,大数据行业的技术门槛也在不断提高。华为技术有限公司作为全球领先的通信技术供应商,华为在大数据领域也具备强大的技术实力和市场影响力。华为提供的大数据解决方案已广泛应用于多个行业,帮助客户实现数据价值的最大化。

华经产业研究院研究团队使用桌面研究与定量调查、定性分析相结合的方式,全面客观的剖析大数据行业发展的总体市场容量、产业链、经营特性、盈利能力和商业模式等。科学使用SCP模型、SWOT、PEST、回归分析、SPACE矩阵等研究模型与方法综合分析大数据行业市场环境、产业政策、竞争格局、技术革新、市场风险、行业壁垒、机遇以及挑战等相关因素。根据大数据行业的发展轨迹及实践经验,精心研究编制《2025-2031年中国大数据行业市场发展监测及投资战略规划报告》,为企业、科研、投资机构等单位投资决策、战略规划、产业研究提供重要参考。

《2025-2031年中国大数据行业市场发展监测及投资战略规划报告》对大数据行业发展环境、市场运行现状进行了具体分析,还重点分析了行业竞争格局、重点企业的经营现状,结合大数据行业的发展轨迹和实践经验,对未来几年行业的发展趋向进行了专业的预判。是企业、科研、投资机构等单位了解行业最新发展动态及竞争格局,把握行业未来发展方向、提高企业经营效率、做出正确经营决策不可或缺的重要工具。

本报告数据来源主要是一手资料和二手资料相结合,本司建立了严格的数据清洗、加工和分析的内控体系,分析师采集信息后,严格按照公司评估方法论和信息规范的要求,并结合自身专业经验,对所获取的信息进行整理、筛选,最终通过综合统计、分析测算获得相关产业研究成果。

报告目录:

第一章大数据产业相关概述

1.1 大数据介绍

1.1.1 大数据的产生

1.1.2 大数据的定义

1.1.3 大数据的类型

1.1.4 大数据的特点

1.1.5 大数据的数据来源

1.1.6 大数据的各个环节

1.1.7 大数据的发展阶段

1.2 大数据的价值及影响

1.2.1 大数据的价值

1.2.2 大数据研究意义

1.2.3 大数据的应用价值

1.2.4 对信息时代的影响

1.3 大数据产业简介

1.3.1 大数据产业的概念

1.3.2 大数据产业链分析

1.3.3 大数据产业发展的必然性

1.3.4 大数据产业的战略地位

第二章大数据产业发展环境分析

2.1 政策(Political)环境

2.1.1 发达国家大数据政策对比

2.1.2 数据中心建设指导意见

2.1.3 大数据成为国家发展战略

2.1.4 政府进一步开放数据平台

2.1.5 地区加快制定大数据规划

2.1.6 大数据完善政府治理体系

2.2 经济(Economic)环境

2.2.1 世界经济运行状况

2.2.2 中国经济运行现状

2.2.3 中国经济运行特征

2.2.4 中国经济支撑因素

2.2.5 中国经济发展预测

2.3 社会(Social)环境

2.3.1 人口环境分析

2.3.2 科技投入状况

2.3.3 城镇化发展进程

2.3.4 行业背景分析

2.4 技术(Technological)环境

2.4.1 大数据关键技术介绍

2.4.2 大数据技术研发热点分析

2.4.3 大数据技术重点关注领域

2.4.4 世界主要企业加快技术研发

2.4.5 数据中心发展的技术影响因素

第三章 2020-2024年国际大数据产业发展分析

3.1 2020-2024年全球大数据产业总体发展分析

3.1.1 全球大数据产业运行特征

3.1.2 全球大数据产业发展规模

3.1.3 全球大数据细分市场规模

3.1.4 全球大数据应用状况分析

3.1.5 全球大数据行业市场格局

3.1.6 全球运营商布局大数据业务

3.1.7 部分国家大数据发展政策环境

3.1.8 部分国家运营商大数据发展状况

3.1.9 发达国家大数据产业发展特点

3.2 2020-2024年欧盟开放数据战略分析

3.2.1 大数据产业发展战略

3.2.2 加大技术研发资助力度

3.2.3 探索公私合作项目

3.2.4 推进大数据应用举措

3.2.5 欧盟大数据发展规划

3.3 2020-2024年美国大数据产业发展分析

3.3.1 大数据发展战略

3.3.2 大数据产业状况

3.3.3 大数据应用案例

3.3.4 大数据技术发展措施

3.3.5 针对安全问题的政策

3.3.6 产业发展的经验借鉴

3.4 2020-2024年日本大数据产业发展分析

3.4.1 大数据产业地位

3.4.2 市场规模及趋势

3.4.3 看好大数据经济效益

3.4.4 加强制造业大数据应用

3.4.5 运行大数据预防灾害

3.4.6 产业重点企业分析

3.5 2020-2024年其他国家大数据产业发展状况

3.5.1 英国

3.5.2 法国

3.5.3 爱尔兰

3.5.4 澳大利亚

3.5.5 韩国

3.5.6 新加坡

第四章 2020-2024年中国大数据产业发展分析

4.1 2020-2024年中国大数据产业发展综述

4.1.1 产业发展历程

4.1.2 产业发展阶段

4.1.3 产业运行情况

4.1.4 产业发展提速

4.1.5 推动云基地建设

4.1.6 交易中心成立

4.2 2020-2024年中国大数据产业布局

4.2.1 市场供给结构

4.2.2 应用行业分布

4.2.3 区域集聚发展

4.2.4 华北产业集聚

4.3 2020-2024年中国大数据产业需求分析

4.3.1 主要行业大数据需求状况

4.3.2 企业大数据的应用及需求

4.3.3 大数据存储领域需求分析

4.3.4 中国小型机市场需求分析

4.4 中国大数据产业存在的问题

4.4.1 大数据产业发展难点

4.4.2 大数据产业存在的问题

4.4.3 大数据产业的现实挑战

4.4.4 大数据应用面临的挑战

4.4.5 大数据安全问题分析

4.5 中国大数据产业的发展策略

4.5.1 大数据应作为国家战略重点

4.5.2 大数据产业发展的政策建议

4.5.3 加快大数据的研发与应用

4.5.4 应避免大数据的过度建设

第五章 2020-2024年大数据产业发展格局及发展模式

5.1 2020-2024年大数据产业竞争格局

5.1.1 不同规模企业的竞争力分析

5.1.2 IT产业竞相布局大数据产业

5.1.3 网络保险市场大数据竞争状况

5.1.4 企业在智慧城市建设领域的竞争

5.2 2020-2024年中国大数据产业区域发展状况

5.2.1 青海省

5.2.2 江苏省

5.2.3 四川省

5.2.4 贵州省

5.2.5 广东省

5.2.6 北京市

5.2.7 上海市

5.2.8 重庆市

5.2.9 广州市

5.3 2020-2024年大数据产业链及市场主体分析

5.3.1 大数据产业链介绍

5.3.2 大数据产业结构

5.3.3 大数据主要子行业

5.4 2020-2024年大数据行业的盈利模式

5.4.1 解决方案

5.4.2 基础设施

5.4.3 数据产品

5.4.4 行业应用

5.5 2020-2024年大数据业务的商业模式

5.5.1 大数据业务商业模式类型

5.5.2 大数据商业模式及应用特点

5.5.3 重点企业大数据商业模式

5.5.4 构建创新的大数据商业模式

第六章 2020-2024年中国大数据行业主要设备市场分析

6.1 大数据一体机市场分析

6.1.1 大数据一体机简介

6.1.2 大数据一体机的优劣分析

6.1.3 大数据一体机的用户类型

6.1.4 国外竞争格局与品牌分布

6.1.5 国内市场竞争格局分析

6.1.6 国内企业竞争优劣势分析

6.1.7 国内主流品牌及其特点

6.2 大数据处理和分析软件市场分析

6.2.1 大数据与商业智能的关系

6.2.2 商业智能软件的应用价值

6.2.3 全球商业分析软件市场规模

6.2.4 全球大数据软件市场发展态势

6.2.5 国内大数据软件市场发展状况

6.2.6 国内商业智能软件下游市场

6.2.7 全球大数据软件市场发展潜力

第七章 2020-2024年重点行业大数据应用分析

7.1 医疗行业

7.1.1 医疗行业大数据应用价值

7.1.2 医疗行业大数据应用场景

7.1.3 医疗行业的数据类型分析

7.1.4 大数据对医疗行业的影响

7.1.5 医疗行业大数据应用的掣肘

7.1.6 医疗大数据实现中的关键问题

7.1.7 大数据在医疗领域的发展趋势

7.2 金融行业

7.2.1 金融行业大数据应用价值

7.2.2 金融行业大数据应用领域

7.2.3 金融行业大数据应用状况

7.2.4 金融行业大数据特征现状

7.2.5 大数据优化企业融资环境

7.2.6 金融行业大数据应用案例

7.2.7 大数据带来的挑战及对策

7.3 电子商务

7.3.1 大数据处理对电子商务的影响

7.3.2 电子商务大数据的应用需求

7.3.3 电子商务大数据的具体应用

7.3.4 数据分析提高电商企业绩效

7.3.5 电子商务大数据的发展机遇

7.3.6 全球首个电商大数据指数发布

7.3.7 电子商务大数据应用挑战及对策

7.4 零售行业

7.5 电信行业

7.6 交通行业

7.7 智慧城市

7.8 政府公共服务

7.9 其他行业

7.9.1 电力行业大数据应用分析

7.9.2 房地产业大数据应用状况

7.9.3 服装行业大数据应用分析

7.9.4 旅游行业大数据应用策略

7.9.5 影视行业大数据应用分析

7.9.6 媒体行业大数据应用状况

第八章国外大数据行业重点企业发展形势

8.1 IBM

8.1.1 企业发展简况分析

8.1.2 企业经营情况分析

8.1.3 企业经营优劣势分析

8.2 甲骨文

8.2.1 企业发展简况分析

8.2.2 企业经营情况分析

8.2.3 企业经营优劣势分析

8.3 微软

8.3.1 企业发展简况分析

8.3.2 企业经营情况分析

8.3.3 企业经营优劣势分析

8.4 SAP

8.4.1 企业发展简况分析

8.4.2 企业经营情况分析

8.4.3 企业经营优劣势分析

8.5 EMC

8.5.1 企业发展简况分析

8.5.2 企业经营情况分析

8.5.3 企业经营优劣势分析

8.6 惠普

8.6.1 企业发展简况分析

8.6.2 企业经营情况分析

8.6.3 企业经营优劣势分析

8.7 其他企业

8.7.1 Teradata

8.7.2 NetApp

8.7.3 亚马逊

8.7.4 Google

8.7.5 Cloudera

第九章国内大数据行业重点企业发展形势

9.1 中国移动通信集团公司

9.1.1 企业发展简况分析

9.1.2 企业经营情况分析

9.1.3 企业经营优劣势分析

9.2 中国电信集团公司

9.2.1 企业发展简况分析

9.2.2 企业经营情况分析

9.2.3 企业经营优劣势分析

9.3 中国联通集团

9.3.1 企业发展简况分析

9.3.2 企业经营情况分析

9.3.3 企业经营优劣势分析

9.4 百度公司

9.4.1 企业发展简况分析

9.4.2 企业经营情况分析

9.4.3 企业经营优劣势分析

9.5 腾讯公司

9.5.1 企业发展简况分析

9.5.2 企业经营情况分析

9.5.3 企业经营优劣势分析

9.6 北京拓尔思信息技术股份有限公司

9.6.1 企业发展简况分析

9.6.2 企业经营情况分析

9.6.3 企业经营优劣势分析

第十章大数据产业投资战略分析

10.1 全球大数据产业投资状况

10.1.1 大数据市场投资空间巨大

10.1.2 数据中心的投资建设加快

10.1.3 大数据融资规模持续上升

10.1.4 大数据行业风险投资动向

10.1.5 大数据企业投融资动态

10.2 中国大数据产业投融资状况分析

10.2.1 大数据产业投资历程回顾

10.2.2 大数据企业融资情况分析

10.2.3 大数据产业投资领域分布

10.2.4 国内外大数据创业投资对比

10.2.5 大数据投资存在概念泡沫

10.2.6 大数据创业企业投资方向

10.2.7 国内大数据企业融资动态

10.3 大数据产业投资机遇

10.3.1 大数据产业的投资机遇

10.3.2 大数据产业的投资热点

10.3.3 大数据时代的投资机遇

10.3.4 大数据应用行业潜在市场

10.4 大数据产业投资风险及防范

10.4.1 大数据行业投资风险综述

10.4.2 数据的流动性和可获取性风险

10.4.3 大数据项目投资风险急剧增加

10.4.4 评估大数据产业投资回报的措施

第十一章 2025-2031年大数据产业发展前景及趋势

11.1 全球大数据产业发展前景及趋势预测

11.1.1 全球大数据市场规模预测

11.1.2 全球大数据收入规模预测

11.1.3 全球大数据分析方案收入预测

11.1.4 全球大数据市场发展热点展望

11.2 中国大数据产业发展前景及趋势预测

11.2.1 “十四五”发展机遇

11.2.2 大数据市场发展机会

11.2.3 大数据市场发展趋势

11.2.4 大数据市场重点内容

11.2.5 大数据人才需求预测

11.2.6 大数据市场热点猜想

11.2.7 应用市场发展趋势

11.2.8 渠道模式趋势分析

11.2.9 技术与产品趋势

11.3 2025-2031年中国大数据产业预测分析

11.3.1 中国大数据产业发展因素分析

11.3.2 2025-2031年全球大数据市场规模预测

11.3.3 2025-2031年中国大数据市场规模预测

11.3.4 2025-2031年中国移动互联网市场规模预测

11.3.5 2025-2031年中国金融行业大数据投资规模预测

www.huaon.com

华经情报网隶属于华经产业研究院,专注大中华区产业经济情报及研究,目前主要提供的产品和服务包括传统及新兴行业研究、商业计划书、可行性研究、市场调研、专题报告、定制报告、工业园区大数据、产业链地图、专精特新申报及市场地位证明等。涵盖文化体育、物流旅游、健康养老、生物医药、能源化工、装备制造、汽车电子、农林牧渔等领域,还深入研究智慧城市、智慧生活、智慧制造、新能源、新材料、新消费、新金融、人工智能、“互联网+”等新兴领域。

上一篇:
深圳企业机构个人频频上榜
下一篇:
金价3年猛涨123%,买100g黄金一年多花3万!还能买吗
Title