Title
您当前的位置: 首页 > > 文章详细
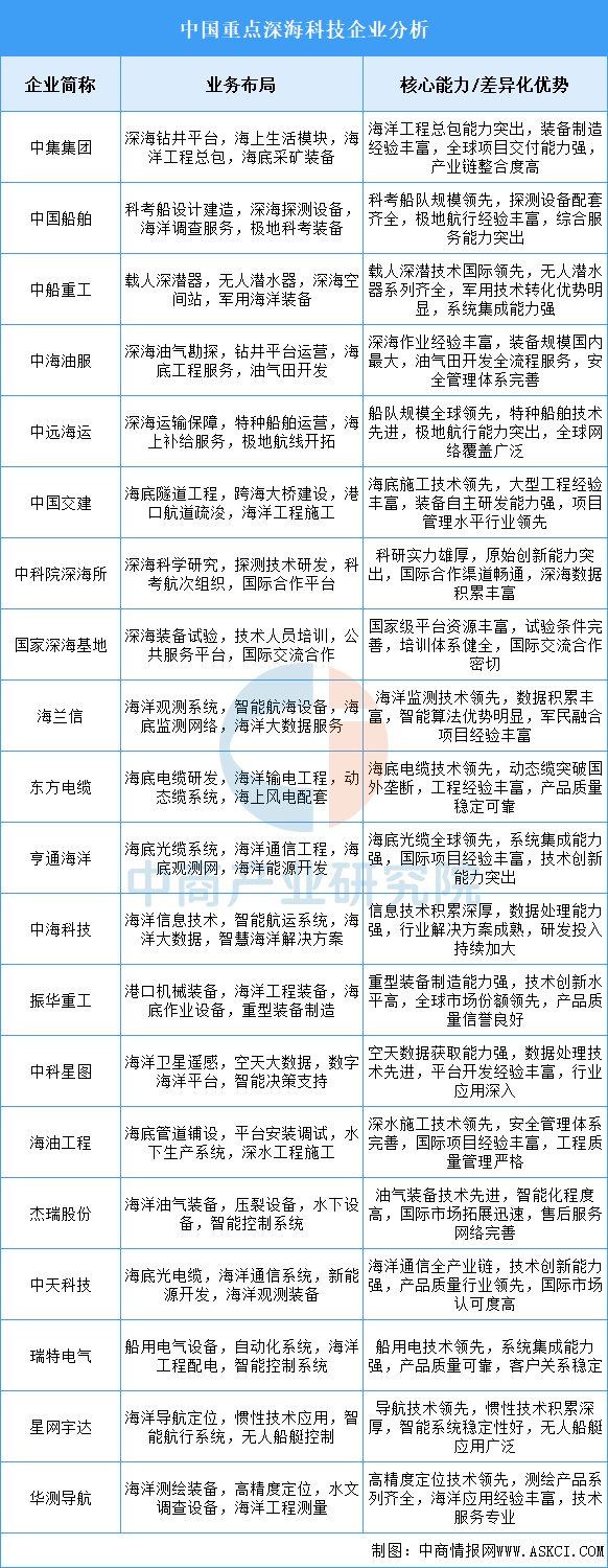
2025年中国深海科技重点企业业务布局分析
发布时间:2025-10-11

中商情报网讯:行业正从装备制造向资源勘探开发、生态环境监测等全产业链拓展,技术竞争聚焦深海装备智能化、极端环境适应性和资源开发利用效率,应用场景从近海走向深远海综合开发。中集集团以深海装备总包能力主导市场;中国船舶借科考船队规模优势构建综合服务能力;中船重工依托载人深潜技术突破占据深潜装备制高点。

资料来源:中商产业研究院整理

上一篇:
医工交叉,赋能临床专题论坛
下一篇:
常德市市场监管局:“你点我检”创新监管模式 问需于民织密民生安全网
Title