Title
您当前的位置: 首页 > > 文章详细
早安,高新 | 入选!国家级名单
发布时间:2025-10-09

  

  

  

  

  

  上下滑动

  入选!国家级名单

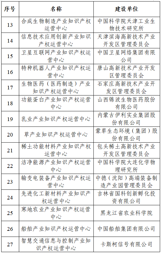
  近日,国家知识产权局公示首批国家级产业知识产权运营中心认定名单,合肥高新区建设的“智能语音产业知识产权运营中心”成功入选。

  今年以来,高新区致力于产业知识产权运营中心建设,已对接全国99所高校与科研院所,搭建线上专利资源库、企业需求库。截至目前,已累计收集企业专利技术需求2200余项,促成专利转让许可备案金额3亿元。

  新闻资讯

  深蓝医疗“胎儿纤维连接蛋白检测试剂盒”正式获批

  

  近日,深蓝医疗自主研发的“胎儿纤维连接蛋白(fFN)检测试剂盒(胶体金法)”正式获得安徽省药品监督管理局颁发的医疗器械注册证。该产品采用胶体金技术,可在医院、诊所及家庭场景中快速开展fFN定性检测,10-15分钟即可读取结果,助力临床辅助判断早产风险,为母婴健康防护提供便捷工具。

  深蓝医疗专注于体外诊断试剂、医疗器械及医疗健康产品的研发与生产,在快速筛查产品领域拥有多项科研成果。

  中科中涣参与国家标准制定

  

  

  近日,国家市场监督管理总局发布《GB/T 46261-2025 电化学储能电站火灾监测预警系统通用技术要求》,标志着我国电化学储能电站安全防控迈入了标准化、系统化与智能化的新阶段。中科中涣作为参编单位之一,深度参与该系统架构设计、监测报警装置分类、控制功能逻辑等关键章节的研讨与编写工作。

  中科中涣位于高新区石楠路,公司在新能源火灾监测和处置、智慧公交云平台方面,拥有完整的独立自主知识产权和核心技术,已取得授权发明专利、实用新型专利及软件著作权200余项。

  建发局举办“好房子好生活”房展会

  

  近日,建发局举办“好房子好生活”房展会,合肥城建、合肥轨道、绿城、万科等7家企业参展。展会集中展现“科学家社区”“智慧生活实验室”等多种类型项目,还推出购房补贴、车位补贴等各类人才安居政策,以及“以旧换新”、契税减免等政策优惠,最大程度为群众提供多样选择、多重优惠。

  此次活动通过政府搭台、企业让利,精准对接群众的住房需求,有效促进房地产市场平稳健康发展。

  高新区多部门联合开展摊点治理工作

  

  近日,高新区城管、公安、市场监管、环保、消防等多部门组建联合执法小组,在属地紧密配合下,开展摊点综合治理行动。执法人员向摊贩普及城市管理相关法律法规及占道经营危害,引导其合法合规经营。同时,依托网格化机制和智能监控平台,对重点区域、高发时段实施动态跟踪及快速响应。

  下一步,高新区将通过定期“回头看”、常态化巡查与定岗值守相结合等方式,持续巩固整治成果,确保“还路于民、还净于城”。

  媒体聚焦

  人民网聚焦高新区举办数据企业座谈会

  

  近日,合肥高新区成功举办数据企业座谈会。会议围绕可信数据空间建设和数商生态联盟展开深入研讨,旨在打通要素融通关键环节,推动数据从静态资源向高价值资产转化。市数据资源局、区科技局、数据空间研究院、省数据交易所、飞友科技、中科卫星等20余家单位负责人参会。

  会上,市数据资源局、区科技局、数据空间研究院依次解读了合肥市可信数据空间建设规划、合肥高新区数据产业基础以及可信数据空间平台接入的技术方案,为企业接入市可信数据空间高新区节点提供清晰指引。

  目前,合肥高新区正由高新数科牵头建设合肥市可信数据空间平台高新区节点,在遵循市级统一规则与安全体系的基础上,结合区内产业特点,构建“可用不可见”的可信数据流通环境。同时,合肥高新区数商生态联盟也在积极筹建,未来将依托“平台+联盟”双轮驱动,凝聚多方力量,推动合肥高新区数据要素生态集聚与价值释放。

  会上还开展了场景对接,区内数商代表飞友科技、中科卫星、四维图新等企业分享了交通运输、空天信息、智能网联汽车等领域的数据应用案例与场景机会,现场交流热烈,多家企业达成初步合作意向。

  合肥高新区数据产业基础扎实、集聚效应显著,具备率先建设可信数据空间区级节点和组建数商联盟的良好基础。参会单位表示将积极参与平台接入与联盟共建,协力构建健康有序的数据流通生态。下一步,合肥高新区将加快推进可信数据空间区级节点落地,务实开展数商联盟组建工作,充分激发数据要素市场活力,构建开放协同、融通发展的产业生态,为区域高质量发展注入强劲数据动能。

  合肥高新数科有限公司成立于2025年1月,是合肥高新区“管委会+公司”国企改革中新设立的数据类平台公司。公司立足数字政府、数据科创、数字文化等合肥高新区数字化建设需求,聚焦智慧城市平台开发、数据要素运营与数字融媒服务三大领域,打造区域级数智化核心运营平台,为实现合肥高新区“数字产业化、产业数字化和数据价值化”贡献核心力量。

上一篇:
浪潮数据欲赴港IPO,浪潮集团资本版图或扩容
下一篇:
金融“贷”动三农,绘就乡村好“丰”景
Title