Title
您当前的位置: 首页 > > 文章详细
能源局推进,14家央企加入,“AI+光伏”大有可为!
发布时间:2025-10-07

光伏资讯| PV-info

近日,国家发展改革委、国家能源局下发关于推进“人工智能+”能源高质量发展的实施意见。

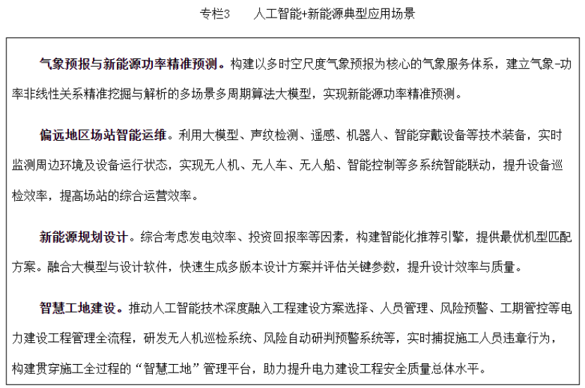
文件特别提出,人工智能+新能源典型应用场景。

针对新能源出力波动性与间歇性的问题,加快在高精度功率预测、电力市场、场站智慧运营、新能源规划、项目后评价等方向的人工智能应用,持续推动新能源关键材料及产品不断迭代和创新,推动复杂场景及转折性天气下功率预测大模型在更小尺度、更高精准度方向发展,支撑广域新能源资源协同优化,促进偏远地区新能源场站智能运维发展,打造“气象预测+功率预测+智慧交易+智能运维”一体化新能源智能生产模式,全力支撑新能源稳定供给。

今年以来,以DeepSeek系列为首的人工智能大模型以惊人的速度渗透到互联网、能源、制造等核心产业领域。

能源央企积极响应国家人工智能战略,持续推进“人工智能+”在能源行业落地生根。近期,国家电网、南方电网、国家能源集团、国家电投、中国华电、中国华能、中国大唐、中广核、中核集团、中国能建、中国石油、中国石化、中国海油等能源电力央企或下属单位已陆续完成旗下AI平台与DeepSeek大模型的接入。

国家能源集团

近期,国家能源集团子公司龙源电力第一时间组建专项小组,在龙源电力新能源数字化平台部署上线DeepSeek-R1系列大模型,依托新能源数字化平台开展推理训练,在多领域、多场景业务应用助力企业智慧化发展。

龙源电力已在新能源数字化平台实现DeepSeek-R1私有化部署上线,借助云平台能力,同时结合Ollama等工具实现统一管理,构建安全可控的AI基础设施,在内网环境下为龙源电力各省公司以及接入龙源电力数字化平台各子分公司提供高效、精准、安全可控的AI服务。

DeepSeek-R1具备多模态处理与动态注意力机制,可高效整合文本、代码、图像等多类型数据,龙源电力结合新能源数字化平台构建垂直领域智能体,配合RAG(检索增强生成)架构,利用平台全量汇聚的生产业务数据、专业技术文档,形成龙源电力专属知识库,为龙源电力新能源生产运营决策提供有力支持。

目前,龙源电力已通过DeepSeek-R1大模型与多业务场景实现有机结合,打造“龙源电力新能源智能应用助手+生产运营智囊”,持续深化DeepSeek系列模型与实际业务的适配与优化,全面赋能企业智慧运营。

后续龙源电力将继续深化新能源数字化平台与DeepSeek-R1大模型的深度结合,体系化推进人工智能技术在新能源行业落地,着力打造设计规划、工程建设、安全生产、经营营销、科研创新、领航管理6大业务领域,最终形成自主可控、兼容并蓄的人工智能联合研发平台,全面支撑新能源应用场景落地,助力集团公司数字化和智能化水平提升。

国家电投

日前,国家电投集团中央研究院人工智能团队,采用面向快速应用的开源部署测试与基于统一平台的企业级应用体系建设并行推进的思路,开展DeepSeek开源大模型的集团本地化部署测试,持续拓展场景应用,支撑集团AI体系建设落地,为集团“AI+”创新注入新动能。

经过技术攻坚,研究院团队目前已取得阶段性成果:顺利完成DeepSeek模型本地化部署,研发科技情报助手并上线试运行。应用成功挂载科技信息知识库,初步实现了问答应用开发;实现DeepSeek模型与集团内部科研信息等相关数据的深度融合和分析推理,实现大模型对集团业务的深度赋能与应用突破。应用上线后,已为研究院30多名科研人员提供科技前沿信息获取和深度分析等服务,让大家真切感受到AI能力的同时,极大地助力了科研工作的高效开展。

中国华能

2月15日,中国华能集团有限公司完成了DeepSeek系列模型的本地化部署,推出了“睿智小能”AI助手与“iHN+”移动门户实现集成,为日常办公与管理赋能。“睿智小能”的推出,标志着中国华能在人工智能技术应用领域迈出了重要一步,加速推动数智华能建设进程。

中国华能基于多种全国产化算力底座,完成了多个版本的DeepSeek大模型本地化部署,在确保数据安全的前提下,保证了模型及应用的稳定高效运行。部署版本包括专注复杂业务决策支持的671B千亿参数级通用大语言模型DeepSeek-V3、强化复杂推理模型R1,以及70B的百亿参数级蒸馏压缩模型。通过灵活的选型配置,可适配高价值高算力、高并发低算力等不同算力需求的应用场景,并初步实现了分布式异构算力的纳管。

中国华电

近日,中国华电子公司国电南京自动化股份有限公司(简称“国电南自”)自主研发的“华电睿思”数字底座第一时间接入DeepSeek,赋能“华电睿思”数字底座在智能问答、文档归纳分析上提供更智能、更精准、更专业的服务,支持多种能源类型、多种数字化业务场景的智能化部署,为AI技术赋能新型电力系统注入强劲动力。通过与DeepSeek的深度融合,“华电睿思”在智能问答和自动分析方面将进一步升级。DeepSeek是一个基于深度学习技术的信息检索平台,将为“华电睿思”提供更强大的数据处理能力和智能分析能力。预计在未来的应用中,“华电睿思”不仅能处理海量的文档信息,还可以通过智能问答系统,帮助工作人员快速获取所需信息,从而实现更高效的决策支持。

中国大唐

近日,中国大唐集团数字科技有限公司(“大唐数科”)完成DeepSeek-R1的本地化部署,并结合网络爬虫技术、RAG(检索增强生成)、Agent(智能体)等多种前沿技术,充分发挥DeepSeek“最强大脑”的优势,更好对自主研发的供应商商情分析报告生成助手、AI平台智能助手和会议纪要自动生成助手进行能力升级。

引入DeepSeek-R1,使得供应商商情分析报告质量显著提升,可以全面剖析供应商的经营实力、技术能力和风险管控情况,为集团公司决策提供强有力的支撑。

国家电网

2月12日,国家电网子公司国网信息通信产业集团有限公司(简称“国网信通产业集团”)自主研发的模型服务云MSC(Model-Service-Cloud)平台全面接入DeepSeek大模型。

MSC平台与DeepSeek的深度融合,将提高平台智能化生产能力,实现需求精准解读、交互极致体验、缺陷智能防控、性能优化策略及文档自动生成等关键功能,提升电网数字化项目研发效率,赋能业务快速响应和灵活变革,同时有效降低研发成本。

据悉,MSC平台上线以来,已先后支撑了营销2.0统一软件、95598业务支持系统、国网科技创新综合服务管理平台等多个国家电网公司大型数字化系统的产品设计与研发,完成2245个产品原型、4926个数据模型设计及国家电网公司总部和省级电力公司300多个创新产品、运营管理工具的研发。

南方电网

2月12日,南方电网人工智能创新平台完成了开源大模型DeepSeek的本地部署,电力大模型体系全面引入、适配了DeepSeek系列模型,并已正式开放使用。基于“大瓦特”模型体系开放技术路线,实现了自然语言(NLP)基础模型快速升级迭代为千亿参数级。同时,通过深度整合DeepSeek的算法优化等创新能力,将进一步提升南方电网各业务领域人工智能应用效果。

中国电建

西北院自主研发的【Belife-LLM问知平台】正式接入DeepSeek深度思考模式,形成10大特色能力体系,包括知识问答、知识溯源、论文综述、科研写作、文档审核、数据抽取、文本润色、智能PPT、代码生成、会议转写等一系列核心能力,致力于成为工程领域解决专业问题的AI虚拟专家,以智慧之光点亮技术创新与业务优化的每一步进程。

问知大模型通过多渠道文件上传构建企业知识库,进行知识生产,文件上传后支持通过手动输入、QA拆分、直接分段、CSV导入四种方式进行知识预处理。基于Flow模块的工作流编排,可自主设计编排工作流,支持自主灵活构建应用助手。

中国能建

近日,中国能建完成DeepSeek系列模型全平台接入与私有化部署,深度融入自主研发的“能AI”助手,实现人工智能全面赋能,数字化转型取得新突破。

目前,DeepSeek模型已集成至中国能建统建系统门户,进一步提升了企业的数字化运营水平和核心竞争力。公司通过优化模型部署和应用调度策略,提升DeepSeek服务的易用性,为员工带来更加智能、高效、稳定、安全的办公体验。

公司成功完成DeepSeek-R1(6710亿参数大模型)及系列轻量化蒸馏模型的私有化部署,将AI能力融入内部环境,赋能公司办公、管理、业务、运维与知识库,实现了深思问答、智能客服、工作助手、设计辅助等功能。

中广核

中广核AI大模型完成了DeepSeek的全面接入,实现了DeepSeek模型在集团的本地化部署。通过DeepSeek的强大技术能力,助力中广核在各领域智能化升级与可持续发展。

在集团公司科技数字化部牵头下,中广核数科将DeepSeek与集团现有基础大模型进行集成,基于国产算力底座,实现DeepSeek模型稳定运行,提升模型计算能力与数据处理速度。

中广核AI平台于2024年下半年开始建设,集成了通用AI、视觉AI及大模型能力,目前已成功上线13个典型应用。截至目前,中广核AI大模型已收集三大类数据,共计18个数据集。本次完成DeepSeek模型接入后,将对DeepSeek进行训练,用户可以根据业务的实际需求在中广核AI平台选择合适的大模型来完成业务任务。

中核集团

近日,中国核电(股票代码:601985)旗下核电运行研究院开发的核智AI门户顺利接入DeepSeek大模型,与前期发布的“核智·龙灵”大模型共同助力核电应用全面升级。此次升级标志着核电运行研究院在核电数字化创新进程中迈出关键一步,通过AI技术深度融入核心业务场景,为核电行业高质量发展注入新动能。据悉,这也是中国核电首个接入DeepSeek的业务应用。

相关链接:

20240421:AI&光伏!我们的新机会来了!

20250908:两部委发文:推进“人工智能+”新能源!

20250222:14家能源央企+DeepSeek,人工智能终于“挤进”新能源领域了?

查询资料、进群等请添加

— END —

上一篇:
先预付20亿锁产,再增资25.6亿控股,“宁王”出手了!
下一篇:
新款比亚迪宋L/宋Pro DM-i 10月16日上市:细节优化,续航升级,配置丰富
Title