Title
您当前的位置: 首页 > > 文章详细
银行信用卡双线突围战:左手“办卡送自行车”拉新客,右手百亿断腕清坏账
发布时间:2025-07-08

  

  出品|WEMONEY研究室

  文|林见微

  近日,WEMONEY研究室走访发现,在北京某大型商场门口,一排排自行车吸引了众多消费者驻足。工作人员向咨询者解释规则称:“同时申请三家银行的信用卡,这辆价值2000元的自行车就能直接骑走。

  据了解,从去年年底开始,一场“办信用卡送自行车”的营销活动席卷全国。消费者若一次性办理多张信用卡,即可获赠价值上千元的折叠自行车,可谓高门槛、高礼值。

  这场由多家银行联合打造的“豪礼攻势”,也揭开信用卡行业残酷的生存现实;发卡量连续下滑,不良资产密集挂牌转让......曾是零售金融明星资产的信用卡,如今正穿越一场模式重塑的深水区。不仅考验银行的风控能力,也倒逼银行与用户关系的重建。事实上,办卡送礼的形式早就存在,如今玩法却变了。从单一银行“撒网”转向多方联动“组局”,本质是在用户注意力稀缺、开卡动力不足的当下,探索新的触点。

  当规模增长“神话”退场,留给银行的是如何在存量时代重新唤醒这张“卡”的生命力,吸引优质客群办卡。这不只是营销动作,更是信用卡业务模式的“回炉”锻造。

  we2竖版.png

  从不良转让到发卡降温

  存量风险出清棋至中盘

  信用卡曾因高频交易和强客户黏性在银行零售板块扮演重要角色。但近年来,部分银行的信用卡业务却面临资产质量承压。

  江苏常熟农村商业银行2024年年报显示,其信用卡不良率达到4.14%;兴业银行2024年信用卡不良率达到3.64%;浦发银行2024年信用卡及透支对应的不良贷款率达到2.45%。

  图片1.png

  图源:江苏常熟农村商业银行2024年年度报告

  相比之下,大型国有银行如农业银行则表现相对稳健。农业银行2024年信用卡不良率为1.46%。

  图片2.png

  图源:中国农业银行2024年年度报告

  与此同时,多家银行已集中打包转让信用卡不良资产。

  7月3日,北京银行信用卡中心在银登网发布2025年第1-4期不良贷款转让公告,未偿本息总额约11亿元。

  图片3.png

  图源:银登网

  而据交通银行太平洋信用卡中心在银登网发布的2025年第2期-第6期个人不良贷款信用卡透支转让项目招商公告显示,未偿本息总额合计近70亿元。

  图片4.png

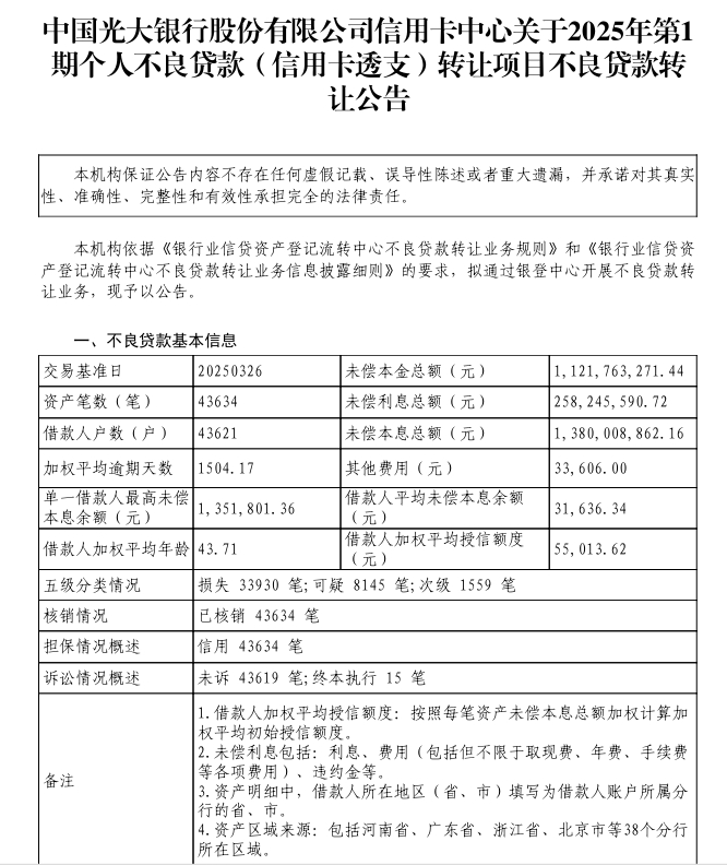
  浦发银行信用卡中心第1期至第5期个人不良贷款资产转让公告则显示,未偿本息总额累计约65亿元。而光大银行信用卡中心一次挂牌10期个人不良贷款转让项目,未偿本息总额合计约115亿元。

  密集转让背后,也有共性值得关注。例如,在浦发银行发布的第4期信用卡不良贷款转让公告中,披露的未偿本息总额为15.29亿元,其中本金为6.54亿元,利息为8.75亿元;加权平均逾期天数达到1777.66天,借款人加权平均授信额度为2.80万元,单笔未偿本息达177.23万元。

  图片5.png

  图源:银登网

  类似情况也出现在光大银行的不良资产包中。在光大银行发布的这批集中挂牌的信用卡不良资产中,大多数债务的加权平均逾期天数超过1504.17天。公告资料显示,个别借款人单笔欠款高达135.18万元。

  图片6.png

  图源:银登网

  与此同时,发卡数量明显减少。根据中国人民银行公布的“2024年支付体系运行总体情况”,截至2024年末,信用卡和借贷合一卡7.27亿张,环比下降1.35%,同比下降5.14%,连续9个季度下降。同期,信用卡逾期半年未偿信贷总额再度攀升,达到1239.64亿元,同比增长26.31%。

  信用卡业务正进入一个多重变量交织的新阶段。未来的发力点,在于模式与质量,而非规模。

  we2竖版.png

  不能丢的卡片

  如何守住“信用”不丢分?

  市场变化之下,信用卡正被银行“重点接管”,其在零售体系中的核心地位依然稳固。不仅因为它是连接客户的高频接口、账户关系的起点,更是理财转化、信用评估与数据沉淀的核心载体。

  以招商银行为例,其2025年一季报显示,截至报告期末,零售客户数2.12亿户(含借记卡和信用卡客户),较上年末增长0.95%;管理零售客户总资产(AUM)余额155683.30亿元,较上年末增加6416.16亿元,增幅4.30%。

  收入层面,招商银行2024年实现信用卡交易额44185.59亿元;实现信用卡利息收入643.56亿元,同比增长1.32%;实现信用卡非利息收入241.52亿元。

  从资产质量来看,2025年一季末,招商银行信用卡不良率为1.75%。

  图片7.png

  图源:招商银行2025年第一季度报告

  业务经营上,其聚焦与客户深度绑定,推动“借记+信用”协同,并将分期、理财、车贷、支付等功能融入信用卡体系,强化集成力与客户黏性。

  大型国有银行同样面临规模增长下的精细化考验。

  以建设银行为例,其信用卡贷款余额于2024年突破1万亿元大关,成为全国首家跻身“万亿俱乐部”的银行。如此庞大的体量,也对其资产质量管理和客户运营效率提出了更高要求。

  截至2024年末,农业银行信用卡贷款余额则达到8588.11亿元,同样面临规模与效益的动态平衡挑战。

  为此,农业银行选择了一条差异化的发展路径,将目光投向县域市场。过去一年,农业银行信用卡同步推进“百县突破”计划,覆盖近500个县域地区,并围绕乡村振兴主题推出多项特色产品,如惠农分期、新能源汽车下乡等。

  银行正以审慎长远的眼光重塑这一零售“中枢”,重新筛选客户、前置风控介入、迭代产品功能,核心是底层运营模式与理念的重构。

  we2竖版.png

  技术、体系、场景全升级

  转型棋局的变量落子

  信用卡业务的这轮全方位升级,聚焦于技术架构、产品体系与场景“打法”三大维度的深度变革。信用卡从交易工具,进化为贯穿用户触点、账户体系、权益赋能与数据联动的全生命周期服务载体。

  首先,技术支撑下的业务流程重构。

  以招商银行为例,其将信用卡产品嵌入银行App、授信系统和风控模型,推动从申请、发卡到使用、还款的全流程数字化闭环建设。

  农业银行信用卡则上线分布式核心系统(OVC),以“业技融合”推动技术自主可控与业务深度升级,重构额度管理、交易核算、个性化定价等模块。

  其次,产品体系升级。

  传统上割裂的卡账户体系,被重构为一个可持续运营的用户入口,连接银行的全渠道触点与产品业务链条。

  以农业银行为例,其于2024年升级产品体系,锁定高净值人群与多元场景,推出黑金卡、超然商务卡、尊然白金卡等新品;并推广“一芯双应用”信用卡,整合借记贷记功能,提升便捷性与账户协同。

  招商银行则在用户体系运营上强化协同策略,侧重年轻客群与亲子家庭,通过借记卡导入、信用卡转化的路径构建“长期陪伴”模型。

  其2024年年报显示,截至2024年末,招商银行同时持有借记卡和信用卡的“双卡”客户在信用卡客户中占比67.25%,较上年末提升1.53个百分点。

  再次,场景策略优化。

  农行信用卡强化场景联动与资产转化,深耕餐饮、商超、出行等六大高频消费领域,拓展县域营销;并抓住‘以旧换新’机遇,围绕汽车、家装等大宗消费开展超1000场活动,有效转化分期和卡贷需求。

  邮储银行则围绕公交、地铁、高速路费等高频出行场景,构建信用卡权益闭环,提升使用黏性;建设银行信用卡聚焦家庭聚餐、观影娱乐等日常生活场景,贴近年轻家庭用户需求。

  当信用卡运营从积分促活转向交易、权益与资产的一体化路径,其重新定义的过程,也是对银行经营智慧的考验。

  we2竖版.png

  结语

  信用卡业务的重塑,实则是银行零售战略从规模扩张向价值深耕转型的缩影。当发卡量增长“神话”褪去,银行正在不良资产出清与客户价值重构的双重挑战中开辟新局。

  未来的胜负手,既要实现场景权益向持续收益的跃迁,更要以生态融合思维,重塑信用卡的角色;既要守住资产质量的底线,又要激活存量客户的深度价值;既要巩固高频用卡的黏性,又要开拓新的增量空间。

  棋至中盘,唯有以长期主义平衡攻守,方能在这场信用卡的价值“重生”中占得先机。

上一篇:
外卖平台补贴大战背后,隐藏着怎样的商业逻辑与未来信号?
下一篇:
《国资报告》刊发华能党组署名文章
Title