Title
您当前的位置: 首页 > > 文章详细
国央企阵营亏损大军仍在持续
发布时间:2025-01-24

  2025年春节剩下不到一周时间了,各家房企陆续会发布2024年业绩预告,不看不知道,一看吓一跳,今年的亏损榜单持续稳定,国央企阵营还在扩大。

  回顾2023年上市房企业绩报告,在亏损的33家房企中,有6家的亏损额都在50亿元以上包括华夏幸福、绿地控股、首开股份、华侨城A、金科、ST世茂;

  其中华夏幸福、绿地控股预期最多亏损达到90亿元,金科与华侨城A的亏损分别为78亿元及72亿元。

  去年国企央企阵营亏损最多的当属绿地控股+华侨城,今年两家业绩预告暂时还未发布,保守估计还会持续恶化。

  国企开发商亏损加剧,保利润成难题。2024年上半年的财报出来后,真是让人大跌眼镜。原本以为国企开发商还能“砸锅卖铁”保住利润,没想到情况竟然这么糟糕。

  这里面一个响亮的名字:保利发展,地产一哥去年到今年整体经营质量都不算理想,2024年整体净利润下降非常明显。

  保利发展在一月十七日晚上公布了公司的财报,它预测了公司的2013年度的扣除费用,将达到44.92亿人民币的利润。

  这一数据和头三季的扣非额合计74.85亿元相比,预示著今年第四季将录得巨额亏损,且有很大一部分将会被其蚕食。

  亏损榜一哥:金融街控股

  2024年国企阵营里面,金融街算是把亏损二字写进字典了,近期发布的业绩预告,小编是再次核实,有点不太相信的感觉,着实大跌眼镜。

  1月23日,金融街控股股份有限公司发布2024年度业绩预告。公告显示,金融街预计2024年全年归属于上市公司股东的净利润亏损在90亿元至120亿元之间,较上年同期的-19.46亿元进一步扩大;

  

  扣除非经常性损益后的净利润亏损预计在78亿元至108亿元之间,上年同期为-20.72亿元;基本每股收益预计亏损在3.01元/股至4.01元/股,上年同期为-0.65元/股。

  要知道金融街控股去年营收总额还不到200亿,作为一家早期布局环渤海,华东区域较多的地方国企,如今已经亏到吐血的节奏,小编也真不知道这家cfo还能干多久。

  金融街其实是依靠商业酒店开发起步,早期高周转时代也曾经布局过不少区域,在住宅开发领域出彩的城市不多,近五年时间几乎完全消失在江湖。

  2024年金融街为了资产变现,也曾经大手笔出售项目,比如早期布局惠州开发的酒店项目,位于天津的住宅项目股权等,作为京城国企确实已经风光不再。

  亏损榜榜眼:首开股份

  首开股份作为曾经的京城一哥,在北京也是占据重要地位的,也是曾经的绝对领袖之一,不过这两年被其他几位央企狠狠上了一堂课,房地产如今真的是技术活。

  早在2018年,首开股份作为京城国资房企,实现销售额1007.1亿元,首次突破千亿大关,随后三年均保持在千亿以上。

  不过,紧随着2021年的地产行业危机的爆发,首开股份的规模快速下滑。与很多国企央企发展路线基本一致,市场好的时候就猛攻,市场一旦下行就完全顶不住了。

  2021年-2023年,首开股份的销售额分别为1149.1亿元、869.6亿元、615.3亿元,短短两年间,规模缩减近半。

  2022年开始,首开股份就没逃出亏损噩梦,如今已经连续三个年度持续亏损,2024年年度报告预警,这也是京城一哥面临的最大困境。

  

  1月17日,北京首都开发股份有限公司(简称首开股份)公告,预计2024年实现归属于母公司所有者的净利润为-95亿元至-75亿元,归属于母公司所有者的扣除非经常性损益后的净利润为-98亿元至-78亿元。

  首开股份是房地产行业一个老兵了,作为国内最早一批地产国企,在京城还是具备很强影响力的,后期布局南方多个一二线城市。

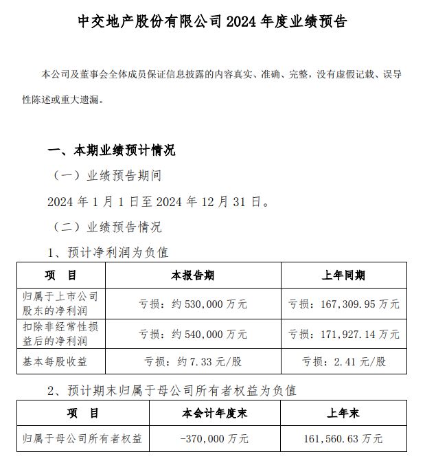
  亏损榜探花:中交地产

  中交地产作为16家专注地产业务的超级央企之一,本身起点与平台就是非常高的,背靠中交集团,旗下土地资源也非常丰富。

  中交地产也是中交房地产业务体系里的A股上市公司,曾经也是中交系在地产圈寄予厚望的平台,不过近期已经官宣不想玩了()。

  1月21日晚间,中交地产发布2024年度业绩预告显示,预计2024年净亏损约53亿元,上年同期净亏损16.73亿元。预计2024年度期末公司归母净资产为负,公司股票交易可能被实施退市风险警示。

  

  回顾中交地产近5年的进程,可以说是踩错了无数坑,高管专业度不够,误判形式,加上体制僵硬,是阻碍中交地产进入行业主流的核心原因。

  中交地产未来完全抛弃地产开发业务,在收购自家物业公司之后,中交地产的报表或许会稍微好看一些,不过中交地产的江湖基本上就宣告结束了。

  总结:

  写到这里,不禁感慨:房地产高歌猛进的时代,结束了。那些年疯狂的民企、国央企们多数疲态尽显,甚至连个体面的告别没有。

  当下和未来的房地产市场,正在涌现一批新贵,但愿他们既能看到黄金时代,又能看到前辈们的落寞。

  还是那句话,地产行业已经是一个技术活,拼爹拼资源时代已经过去,回归产品运营时代或许真的是一件好事情。

  今天就聊到这里,需要补充的朋友欢迎留言,也感谢大家这么好看,也愿意给我点赞。

  您的认可,是对我最好的鼓励

  地产一品堂,80后工科理工男深漂18年 18年猎头从业经历,14年以上地产行业沉淀,关注地产战略布局,产品运营,持续研究健康管理,个人微信:luyipin000;各位朋友可以加我随时交流探讨共同进步;近期新增地产一品堂官方微信群,大家也可以加入,与更多的地产人+再创业者交流沟通,共同进步,还可以讨论资产配置与大健康管理。

  另外地产一品塘新增人才服务模块,有兴趣的朋友也可以添加联系方式,一对一咨询业务具体流程细节,私人定制职业发展等。

上一篇:
保险巨头,净利润超1000亿元!
下一篇:
美元债异动|国家电网CHGRID 4.375 05/22/43价格上涨1.273%,报91.113
Title