Title
您当前的位置: 首页 > > 文章详细
重庆市涪陵区发展和改革委员会政府信息公开指南(2026年版)
发布时间:2026-01-06

  为便于公民、法人和其他组织依法获取本机关的政府信息,规范政府信息公开申请提交和接收行为,充分发挥政府信息对人民群众生产、生活和经济活动的服务作用,提高政府工作的透明度,根据《中华人民共和国政府信息公开条例》(以下简称《条例》)规定,制定本指南。

  一、本机关持有政府信息基本情况

  根据《中华人民共和国政府信息公开条例》等法律法规规定,本机关负责发展改革相关工作。在履行职责过程中,本机关会产生并保存以下几类政府信息:职能职责;内设机构;领导简介;形成的立项、可研、概算、价格收费政策等行政公文; 财政预算、决算;建议提案办理情况; 依法应当公开的其他信息 。

  二、本机关对外发布政府信息渠道

  (一)线上渠道

  重庆市涪陵区发展和改革委员会网站

  http://www.fl.gov.cn/bm/fzggw/

  (二)线下渠道

  公民、法人或者其他组织可以到重庆市涪陵新城区鹤凤大道38号涪陵区发展改革委1301办公室查阅政府信息。

  (三)其他渠道

  新闻发布会、电视、报刊等。

  三、政府信息依申请公开有关事项

  公民、法人或者其他组织(以下简称申请人)可以向本机关申请公开政府信息。本机关在公开政府信息前,将依照《中华人民共和国保守国家秘密法》以及其他法律、法规和国家有关规定对拟公开的政府信息进行审查。

  (一)申请方式

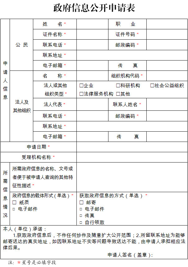
  申请人填写《政府信息公开申请表》(以下简称申请表),申请人对所需信息的描述需详细、准确,尽量采取便于本机关查询的名称、文号或者其他特征性描述。申请表 可以在重庆市涪陵区鹤凤大道38号新区大厦涪陵区发展和改革委员会1301办公室领取,也可以在重庆市涪陵区人民政府网站(首页:<政务公开> — “政府信息公开”—“依申请公开”栏目》)下载,或者在本网页末端“附件下载”处获取。 申请表复印有效。

  申请人可以通过以下途径递交申请表:

  1.当面提交

  地址:重庆市涪陵区鹤凤大道38号新区大厦涪陵区发展和改革委员会1301办公室

  工作时间: 9:00—12:30、14:00—18:00(周一至周五,法定节假日除外)

  2.邮政寄递

  收件人:重庆市涪陵区发展和改革委员会1301办公室

  收件地址:重庆市涪陵区鹤凤大道38号新区大厦涪陵区发展和改革委员会(邮政编码:408102)

  通过邮政寄递方式提出申请的,尽量选择中国邮政EMS投递,并在信封注明“政府信息公开申请”字样;

  (二)答复时限

  本机关收到政府信息公开申请表后,予以登记,除可以当场答复的外,自收到申请之日起20个工作日内予以答复;如需延长答复期限的,经本机关政府信息公开工作机构负责人同意,并告知申请人,延长答复的期限最长不超过20个工作日。

  对申请公开的政府信息,本机关根据下列不同情况作出答复:

  1.属于已经主动公开的,告知申请人获取该政府信息的方式和途径,由申请人在政府网站和有关政府信息查阅场所进行查找;

  2.属于可以公开的政府信息,向申请人提供该政府信息,或者告知申请人获取该政府信息的方式、途径和时间;

  3.属于不予公开范围的,告知申请人并说明理由;

  4.经检索没有所申请公开信息的,告知申请人该政府信息不存在;

  5.申请的政府信息不属于本机关负责公开的,告知申请人并说明理由。如能确定负责公开该政府信息的行政机关的,告知申请人该行政机关的名称、联系方式;

  6.本机关已就申请人提出的政府信息公开申请作出答复、申请人重复申请公开相同政府信息的,告知申请人不予重复处理;

  7.申请公开信息属于工商、不动产登记资料等信息,有关法律、行政法规对信息的获取有特别规定的,告知申请人依照有关法律、行政法规的规定办理。

  (三)注意事项

  1.申请人委托代理人提出政府信息公开申请的,应当提供委托代理证明材料;5人以上(含5人)共同申请同一政府信息,可以推选1至5名代表提交申请,并提供推举证明材料。

  2.政府信息公开申请内容不明确的,本机关告知申请人作出补正,说明需要补正的事项和合理的补正期限。申请人无正当理由逾期不补正的,视为放弃申请,本机关不再处理该政府信息公开申请。

  3.申请人申请公开政府信息的数量、频次明显超过合理范围,本机关将要求申请人说明理由。对申请理由不合理的,将告知申请人不予处理。

  4.申请人以政府信息公开申请的形式进行信访、投诉、举报等活动,本机关将告知申请人不作为政府信息公开申请处理并告知通过相应渠道提出。

  5.申请人提出的申请内容为要求提供政府公报、报刊、书籍等公开出版物的,本机关将告知获取的途径。

  四、政府信息公开工作机构情况

  本机关政府信息公开工作机构为:重庆市涪陵区发展和改革委员会办公室;办公地址:重庆市涪陵新城区鹤凤大道38号1301办公室;工作时间:9:00—12:30、14:00—18:00(周一至周五,法定节假日除外);联系方式:023-72288304、023-72288501。

  五、监督保障

  公民、法人或者其他组织认为本机关在政府信息公开工作中的具体行政行为侵犯其合法权益的,可以向上一级政府信息公开工作主管部门投诉、举报,也可以依法申请行政复议或者提起行政诉讼。

  附件:政府信息公开申请表

上一篇:
深耕改革沃土筑就产业高地——临猗现代农业产业示范区“十四五”发展纪实
下一篇:
锚定“六新”产业赛道聚焦能源智慧化应用美的集团客商来宁考察对接合作事宜
Title