Title
您当前的位置: 首页 > null > 文章详细
27.5亿,湖北批复交通基础设施数字化转型升级专项工程可研报告
发布时间:2026-02-25

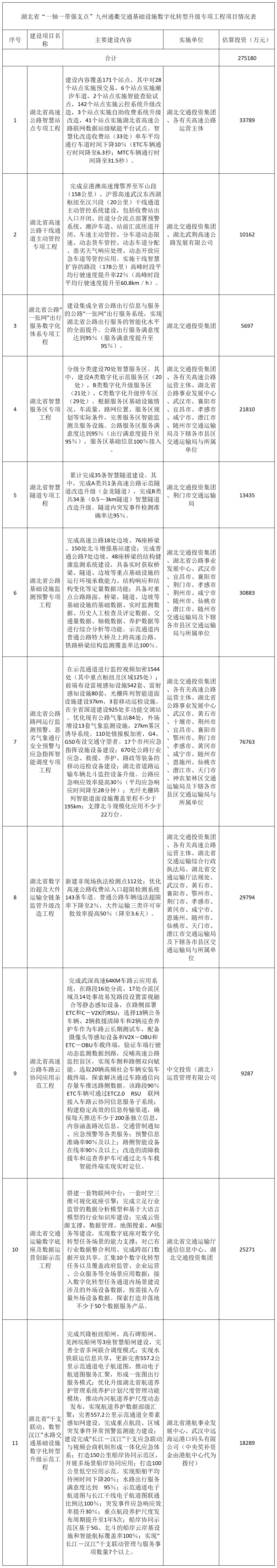
  1月底,湖北省发改委公开批复湖北省“一轴一带强支点”九州通衢交通基础设施数字化转型升级专项工程的可研报告,项目投资预算为27.5亿,项目覆盖1808公里国家高速公路和930公里普通国道以及557公里的航道。具体如下:

  一、工程名称

  湖北省“一轴一带强支点”九州通衢交通基础设施数字化转型升级专项工程。

  项目代码:2512-420000-04-04-757503

  二、建设目标及主要内容

  (一)建设目标

  专项工程纳入交通运输部、财政部公路水路交通基础设施数字化转型升级示范区域(第二批),是湖北省贯彻落实交通强国战略、融入国家综合立体交通网规划的重要举措。专项工程实施有效推动交通运输行业流程再造、系统重塑、制度重构,提升交通基础设施承载能力、安全管控水平和公共服务效能,形成可复制、可推广的交通数字化转型路径,为中部地区交通基础设施数字化转型升级提供示范。

  (二)建设内容和规模

  1.建设覆盖全省1808公里国家高速公路和930公里普通国道的智慧站点、干线通道主动管控、“一张网”出行服务、智慧服务区、智慧隧道、公路基础设施监测预警、公路路网运行监测预警与应急智慧智能调度、数字治超及大件运输全链条监管、车路云协同应用、交通运输数字底座及数据运营等10个专项工程。

  2.建设覆盖全省557.2公里国家高等级航道的“干支联动、数智汉江”水路交通基础设施数字化升级专项工程(详见附件)。

  项目建设工期为36个月。

  三、总投资及资金筹措

  专项工程估算总投资275180万元,其中工程建设费约248454万元,工程建设其他费约20698万元,预备费约6028万元。建设资金来源为中央财政奖补资金、省级财政资金、市(州)县自筹资金和企业自筹资金。

  四、实施单位

  专项工程牵头单位为湖北省交通运输厅,实施单位包括湖北省公路事业发展中心、湖北省港航事业发展中心、湖北省交通运输综合行政执法局、湖北省交通运输厅通信信息中心、各市州县区交通运输局及所属单位、湖北交通投资集团有限公司、中交投资(湖北)运营管理有限公司、湖北鄂东长江公路大桥有限公司、湖北武荆高速公路发展有限公司、宜昌长江大桥建设营运集团有限公司、湖北樊魏高速公路有限公司、葛洲坝湖北襄荆高速公路有限公司、武汉交投高速公路运营管理有限公司、越秀(湖北)高速公路有限公司、荆州市路桥投资开发有限公司、湖北荆东高速公路建设开发有限公司、武汉中远海运港口码头有限公司。

  各专项工程具体如下:

  ▼

上一篇:
天合光能、双良节能、英集芯等9位董秘被警示,6家长三角公司在列,上交所严控互动蹭热点 | 长三角资本局
下一篇:
广州土拍封神战,越秀死磕保利
Title