Title
您当前的位置: 首页 > 百强动态 > 文章详细
“十五五”做强内循环,聚焦消费新增长——“十五五”消费行业专题
发布时间:2026-04-17

  (来源:上海证券研究)

  1

  主要观点

  内需和消费是推动经济增长的重要引擎。“十五五”时期,我国面临的国际国内经济形势更趋复杂,扩大内需具有极其重要的意义。“十五五”规划建议提出,做强国内大循环,大力提振消费,持续增强内需拉动经济增长的主动力作用。2025年,内需对经济增长的贡献率超过67%,其中消费贡献率达到52%。2026年政府工作报告将“着力建设强大国内市场”放在了2026年要完成的十大任务之首,即坚持内需主导,统筹促消费和扩投资,拓展内需增长新空间,更好发挥我国超大规模市场优势。“十五五”规划建议中,“居民消费率明显提高”首次被纳入经济社会发展的主要目标。

  我们认为,“十五五”规划中消费主要关注三大方向:服务消费、AI数智生活、商品消费。

  服务消费释放活力,商品和服务并重转变。随着居民生活水平提升,中国居民消费结构从商品消费为主向商品消费和服务消费并重转变。服务消费日益成为经济高质量发展的重要引擎,根据国家统计局数据,2020-2025年中国居民人均服务性消费支出年均增长8.5%,展现出强大的增长动能。2025年人均服务性消费支出13602元,比重达到了46.1%。2026年1月,国务院办公厅出台了《加快培育服务消费新增长点工作方案》,明确了“6+3”工作重点,即交通、家政、网络视听、旅居、汽车后市场、入境消费6个重点领域,以及演出、体育赛事、体验式服务3个潜力领域。

  全面实施“人工智能+”行动,创造美好数智生活。根据“十五五规划纲要”,加强人工智能同科技创新、产业发展、文化建设、民生保障、社会治理相结合,抢占人工智能产业应用制高点,全方位赋能千行百业。充分发挥数智技术和数据要素对丰富人民生活、改善民生福祉的作用,拓展教育、医疗、养老、文旅、就业、消费等领域融合应用。丰富智能家居、智慧出行和智慧社区场景,发展智能终端产品和服务,构建数智便民服务圈。商务部商务大数据显示,2026年1-2月重点平台智能眼镜销售额增长1.8倍、具身智能机器人销售额增长13%、一级能效冰箱销售额增长8.1%。

  商品消费扩容升级,持续“以旧换新”和消费“三新”。一是接续实施消费品以旧换新。政府工作报告提出,2026年安排超长期特别国债2500亿元支持消费品以旧换新。截至3月6日,消费品以旧换新政策带动销售额超4.16万亿元,惠及5.31亿人次。2026年,商务部将进一步优化实施机制,以旧换新从1.0升到2.0,重点支持绿色智能商品和线下实体零售,为新产业、新赛道换出市场空间,增添活力。二是加力推进消费新业态新模式新场景(“三新”)试点。中央财政安排了专门资金,将支持北京等50个试点城市,聚焦首发经济、跨界融合等重点方向,打造一批体验性强、带动面广、显示度高的消费新场景,释放消费潜力。

  风险提示

  国内消费增长持续放缓风险;地产复苏速度低于预期风险;原材料价格大幅上涨风险;海外监管趋严风险;汇率大幅波动风险;AI技术迭代不及预期等。

  2

  报告正文

  1 做强国内大循环,大力提振消费

  1.1 综述:“十五五”规划,着力建设强大国内市场

  内需和消费是推动经济增长的重要引擎。“十五五”时期,我国面临的国际国内经济形势更趋复杂,扩大内需具有极其重要的意义。“十五五”规划建议提出,做强国内大循环,大力提振消费,持续增强内需拉动经济增长的主动力作用。2025年,内需对经济增长的贡献率超过67%,其中消费贡献率达到52%。2026年政府工作报告将“着力建设强大国内市场”放在了2026年要完成的十大任务之首,即坚持内需主导,统筹促消费和扩投资,拓展内需增长新空间,更好发挥我国超大规模市场优势。

  2026年两会“消费”位居核心关键词之列。2026年全国两会,“消费”一词在政府工作报告中被32次提及,成为今年经济工作部署的重中之重。相比而言,2024年政府工作报告21次提及“消费”、2025年政府工作报告中“消费”一词出现了32次。这不仅是数字上的凸显,更标志着国家资源投放思路的深层转变——从过往补交通、水利等基建短板,转向明确加快补消费短板,消费被置于经济发展更突出的位置,成为拉动内需、稳定增长的重要抓手。

  图 1:2000-2025年中国各阶段国民经济和社会发展规划与中国大消费板块走势资料来源:ifind,兰州组工,国家发改委,家居新范式,中关村人才协会,上海证券研究所

  “十五五规划纲要”于2026年3月由新华社正式对外发布。纲要摘录出与消费等有关的表述包括:促进服务业优质高效发展(促进生活性服务业高品质多样化便利化发展)、全方位推进数智技术赋能(创造美好数智生活)、大力提振消费(夯实居民消费基础、释放服务消费潜力、推动商品消费扩容升级、持续改善消费环境)等。

  我们认为,“十五五”规划中消费主要关注三大方向:服务消费、AI数智生活、商品消费。

  1.2 主要目标:居民消费率提升

  “十五五”规划建议中,“居民消费率明显提高”首次被纳入经济社会发展的主要目标。2025年,内需对经济增长的贡献率超过67%,其中消费贡献率达到52%。而美、英、德、日等发达国家普遍处于50%—70%的水平,全球中等收入国家平均水平为55%。据专家测算,如果居民消费率提升10个百分点,将带来超10万亿元的经济增量。

  商务部研究院研究员彭波表示,居民消费率提升10%,将扩大内循环规模,通过消费牵引生产端优化,推动投资回报率上升0.65个百分点;同时倒逼服务消费、新型商品消费供给升级,加速高技术产业和服务业发展,为产业结构向高质量转型注入持久强劲动力。

  1.3 政策举措:提振消费专项行动与“以旧换新”政策

  2026年提出“深入实施提振消费专项行动”。在促消费的重点部署中,延续了2025年的“实施提振消费专项行动”,2026年提出“深入实施提振消费专项行动”。激发居民消费内生动力和促消费政策并举,推动消费持续增长。制定实施城乡居民增收计划,在促进低收入群体增收、增加居民财产性收入、完善薪酬和社保制度等方面推出一批务实举措。

  图 2:中央中共办公厅、国务院《提振消费专项行动方案》8大行动要点资料来源:中国政府网,上海证券研究所

  2026年“以旧换新”再进阶,从“规模效应”到“效能红利”。国务院印发《推动大规模设备更新和消费品以旧换新行动方案》以来,企业设备更新力度不断加大,消费品以旧换新进展积极,相关行业销售收入持续增长,政策红利逐步释放。2026年第一批“国补”资金已到位,一系列“真金白银”的促消费措施密集落地,优惠直达消费者,消费市场火热。

  2 消费结构并重转变,服务消费释放活力

  随着居民生活水平提升,中国居民消费结构从商品消费为主向商品消费和服务消费并重转变。服务消费日益成为经济高质量发展的重要引擎,根据国家统计局数据,2020-2025年中国居民人均服务性消费支出年均增长8.5%,展现出强大的增长动能。2025年人均服务性消费支出13602元,比重达到了46.1%,接近居民消费的“半壁江山”。商务部服务贸易和商贸服务业司司长孔德军表示,“今后一段时期中国服务消费发展将迎来重要的战略机遇期,服务消费将在拉动居民消费率提高和推动经济高质量发展中发挥重要作用。”

  在扩大内需的过程中,促进服务消费尤为关键。无论是从国际经验还是居民需求变化来看,服务消费都代表了我国消费结构升级的趋势。2024年8月,国务院出台了《国务院关于促进服务消费高质量发展的意见》,首次从国家层面提出服务消费的专项政策。2025年10月,党的二十届四中全会审议通过《中共中央关于制定国民经济和社会发展第十五个五年规划的建议》,明确提出“以放宽准入、业态融合为重点扩大服务消费”。2026年1月,国务院办公厅印发了《加快培育服务消费新增长点工作方案》,聚焦交通、家政、网络视听、旅居、汽车后市场、入境消费、演出、体育赛事、情绪式体验等9个重点领域,加快培育服务消费新增长点,促进服务消费提质惠民。

  图 3:商务部关于服务消费“6+3”工作重点资料来源:商务微新闻,上海证券研究所

  服务消费活力释放,各地持续创新消费场景。随着人民生活水平提升,服务消费潜力不断释放。2025年各地也在持续创新消费场景,优化消费环境,文化、旅游、娱乐、赛事等细分领域多点开花。2025年,旅游咨询租赁服务、交通出行服务、文体休闲服务类零售额都保持两位数以上增长,国内电影总票房比上年增长超20%。“十五五”时期,服务消费不仅是促进民生改善的重要支撑,也是消费转型升级的重要方向,将为我国经济高质量发展培育新质生产力、注入强劲动能。

  图 4:26年元旦跨年消费活动之上海商圈华灯

  图 5:26年元旦跨年消费活动之陕西西安新场景资料来源:央视网,上海证券研究所

  冰雪经济火热,“冷资源”正在转化为各地的“热动力”。根据体育总局体育经济司负责人艾郁,体育总局推动冰雪运动普及,不断巩固和扩大“三亿人参与冰雪运动”成果。2025年11月1日至2026年1月31日,全国滑雪场累计接待客流量达1.18亿人次,其中入境客流量125.5万人次,同比增长89.2%。目前,北京延庆、河北崇礼、吉林省吉林市、新疆阿勒泰等地,正积极推动建设冰雪主题的高质量户外运动目的地。去滑雪热点城市的航班明显织密,北上广深等多个城市可以直飞新疆阿勒泰,并可以凭机票在5天内免费滑雪一次。

  持续创新赛事经济发展模式。2025年以来,在沈阳、杭州、济南等30个城市开展促进体育消费和赛事经济试点工作,促进相关部门形成合力,不断丰富消费内容。同时,体育总局在河北、福建、四川等7地开展赛事带动消费监测试点,2025年共监测重点赛事1947场,实现带动消费431.28亿元,场均带动消费2215.1万元。例如,根据江苏新闻数据显示2025年5月开赛的“苏超”前六轮江苏线下监测的旅游、出行、餐饮、住宿、体育五个场景合计实现服务营收379.6亿元,同比增长42.7%。2026年体育总局将深化这两个试点工作,扩大赛事带动消费监测范围,推动城市提供更优消费服务。

  3 AI赋能消费领域,创造美好数智生活

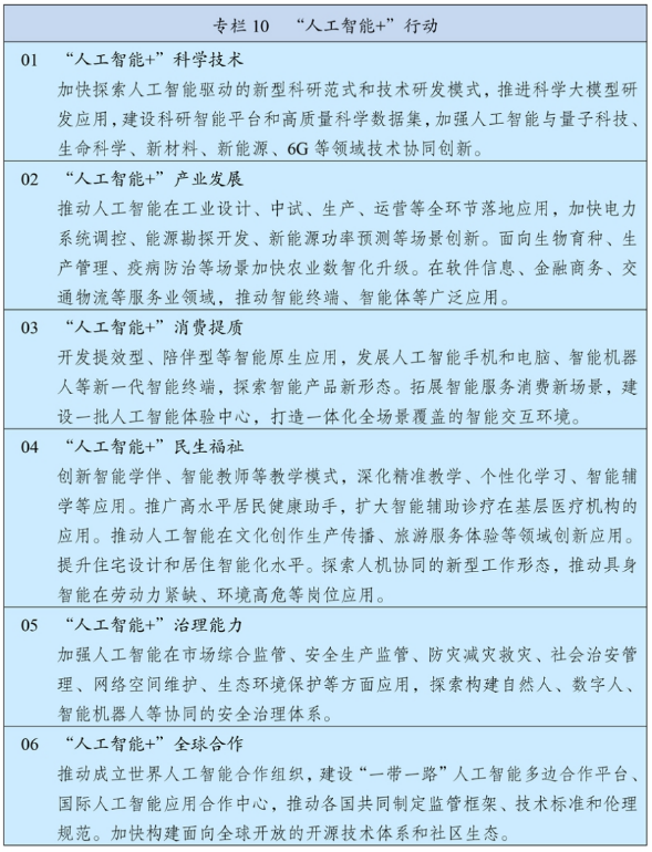
  全面实施“人工智能+”行动,全方位赋能千行百业。根据“十五五规划纲要”,全面实施“人工智能+”行动,加强人工智能同科技创新、产业发展、文化建设、民生保障、社会治理相结合,抢占人工智能产业应用制高点,全方位赋能千行百业。充分发挥数智技术和数据要素对丰富人民生活、改善民生福祉的作用,拓展教育、医疗、养老、文旅、就业、消费等领域融合应用。丰富智能家居、智慧出行和智慧社区场景,发展智能终端产品和服务,构建数智便民服务圈。

  图 6:“十五五规划纲要”之专栏“人工智能+”行动资料来源:新华网,上海证券研究所

  人工智能等数字化技术深度融入消费场景,有力驱动信息消费提质扩容。根据统计局数据,2025年通讯信息服务类零售额比上年增长超过10%。电子商务、直播带货、在线文娱等带动线上消费较快增长。2025年,网上零售额比上年增长8.6%,其中实物商品网上零售额增长5.2%,占社会消费品零售总额的比重为26.1%。无人值守店、仓储会员店等新零售模式零售额保持两位数增长。商务部商务大数据显示,2026年1-2月重点平台智能眼镜销售额增长1.8倍、具身智能机器人销售额增长13%、一级能效冰箱销售额增长8.1%。

  图 7:2020-2025年全球端侧AI设备出货量统计资料来源:弗若斯特沙利文,智研咨询,上海证券研究所

  根据弗若斯特沙利文预测,2029年全球端侧AI市场规模将增至1.2万亿元,复合年增长率高达39.6%。联想AI PC渗透率已达到联想PC总出货量30%以上;智能会议设备Plaud年销量已破百万;Meta AI眼镜发布两天内全部售罄,2026年将破千万台。端侧AI越来越成为科技巨头的必争之地。我国端侧AI的发展有着天然的优势,一方面顶层设计上高度重视,另一方面我们有着的巨大的端侧市场和应用场景。根据弗若斯特沙利文预测,中国端侧AI市场2029年将实现3077亿元,复合年增长率高达39.9%。

  锚定2030年“十五五”收官节点,通过五年攻坚,实现智能终端普及率超90%、产业规模突破10万亿元的目标,为端侧AI规模化爆发注入强劲确定性动能。“量化指标”的政策指引,不仅让企业研发和市场推广有了明确方向,也推动端侧AI从“零散试点”走向“规模化落地”。中国是全球最大的消费电子、家电和汽车生产国,为端侧AI芯片和解决方案提供了巨大的市场需求。国内已形成全球最完整的端侧AI产业链:上游有华为昇腾、地平线、瑞芯微、后摩智能等芯片厂商提供硬件支撑;中游有Deepseek,阿里,讯飞等企业提供算法模型;下游有荣耀、联想、小米等终端厂商负责产品落地,形成了难以复制的生态优势。政策支持与市场需求形成共振,将推动国内端侧AI市场规模快速增长,推动大模型从云端走向手机、PC、汽车、机器人等亿万终端设备。

  4 各项政策持续发力,商品消费扩容升级

  商品消费继续增加,体育娱乐、通讯器材等升级类商品消费增势良好。根据统计局数据,2025年,商品零售额比上年增长3.8%,比上年加快0.6个百分点。粮油食品等基本生活类消费较快增长,体育娱乐用品、通讯器材等升级类商品消费增势良好。我国加力扩围实施消费品以旧换新政策,以真金白银推动高质量耐用消费品进入居民日常生活。2025年,限额以上单位文化办公用品类、家具类、家用电器和音像器材类商品零售额比上年分别增长17.3%、14.6%、11%,均实现两位数增长。

  图 8:2026年AWE中国家电及消费电子博览会现场资料来源:AWE中国家电及消费电子博览会,上海证券研究所

  2026年商品消费方面重点为持续“以旧换新”和消费“三新”。一是接续实施消费品以旧换新。政府工作报告提出,2026年安排超长期特别国债2500亿元支持消费品以旧换新。截至3月6日,消费品以旧换新政策带动销售额超4.16万亿元,惠及5.31亿人次。2026年,商务部将进一步优化实施机制,以旧换新从1.0升到2.0,重点支持绿色智能商品和线下实体零售,为新产业、新赛道换出市场空间,增添活力。二是加力推进消费新业态新模式新场景(“三新”)试点。中央财政安排了专门资金,将支持北京等50个试点城市,聚焦首发经济、跨界融合等重点方向,打造一批体验性强、带动面广、显示度高的消费新场景,释放消费潜力。

  3

  风险提示

  国内消费增长持续放缓风险;地产复苏速度低于预期风险;原材料价格大幅上涨风险;海外监管趋严风险;汇率大幅波动风险;AI技术迭代不及预期等。

  4

  报告来源

  报告名称:《“十五五”做强内循环,聚焦消费新增长——“十五五”消费行业专题》

  分析师:杜洋

  Tel:021-53686169

  SAC编号:S0870523090002

  研报发布日期: 2026年3月30日

  发布机构:上海证券有限责任公司

  5

  免责声明

  市场有风险,投资需谨慎。本公众号所载内容仅供参考,均不构成对任何人的投资建议,投资者应对本公众号内容进行独立评估,根据自身情况自主做出投资决策并自行承担风险。根据《证券期货投资者适当性管理办法》,本公众号所载内容仅面向上海证券有限责任公司客户中的专业投资者。因本公众号难以设置访问权限,若您并非上海证券有限责任公司客户中的专业投资者,为控制投资风险,请勿订阅、接收、使用或转载本公众号中的任何内容,若给您造成不便,敬请谅解。在任何情况下,上海证券有限责任公司不对本公众号所载内容的准确性、可靠性、时效性及完整性作任何明示或暗示的保证、不对任何人因使用本公众号中的任何内容所导致的任何损失承担任何责任。本公众号不是上海证券有限责任公司研究报告发布平台,所发布观点不代表上海证券有限责任公司观点。任何完整的研究观点应以上海证券有限责任公司正式发布的报告为准。本公众号所载内容仅反映作者于出具完整报告当日的判断,可随时更改且不予通告。本公众号所载内容不构成对具体证券在具体价位、具体时点、具体市场表现的判断或投资建议,不能够等同于指导具体投资的操作性意见。除非另有说明,本公众号所有内容版权均为上海证券有限责任公司所有,未经上海证券有限责任公司事先书面许可,任何人不得以任何形式转发、转载、翻版、分发、复制、修改、发表、刊载或仿制本公众号所载内容。

上一篇:
京沪高速续航挑战“中间只充一次电”,小米汽车成功了
下一篇:
永辉超市2025年亏超25亿,2026年一季度净利增,调改显效,还向万达系追讨超38亿款项
Title