Title
您当前的位置: 首页 > 百强动态 > 文章详细
十年四闯IPO终过会,双英集团距离“好公司”还有多远?
发布时间:2026-04-17

  四次冲刺,三次折戟之后。4月16日,双英集团终于等来了北交所的“通行证”,为这场资本化长跑画上了阶段性的句号。

  然而,成功过会并不意味着风险的自动消解。在当日的审议现场,流动性风险与客户合作稳定性成为上市委重点关注的两大议题。

  上述问询方向表明,尽管双英集团已迈过上市门槛,但监管层对其高负债结构、客户高度集中、用工模式依赖等深层隐患仍保持高度审慎态度。

  近半员工是外包,3成利润靠退税,红利能“吃”多久?

  4月10日,双英集团披露的2025年财报显示,报告期内实现营收同比增长45.11%;净利润同比增长33.95%。业绩的强劲增长为顺利过会提供了坚实支撑。

  财务数据层面的增长,是否意味着企业内功的真正夯实?细究之下不难发现,光鲜业绩背后,利润含金量却存隐忧。

  招股书显示,2023年至2025年(以下简称,报告期内),双英集团的营业收入分别为22.05亿元、25.8亿元、37.43亿元;净利润分别为1.11亿元、9890.9万元、1.51亿元。营收呈持续增长态势,净利润则呈现先降后升的走势。

  造成上述利润波动的关键变量之一,在于其对政策红利的深度依赖。

  招股书显示,报告期内,双英集团及子公司重庆座椅、重庆汽配、青岛双英、双英科技均属于安置残疾人的福利企业。

  根据相关政策,对安置残疾人的单位,税务机关按安置人数实行限额即征即退增值税。报告期内,公司享受该项增值税优惠金额分别为4.14亿元、4.45亿元和4.47亿元,占利润总额的比例分别为36.03%、39.59%和24.05%,利润对税收优惠的依赖度偏高。

  对此,万点研究认为,企业的核心竞争力应建立在产品、技术与市场拓展之上,而非政策红利的支撑。若未来安置残疾人员人数大幅减少导致福利企业资质丧失,或相关税收优惠政策调整,公司盈利水平将面临显著冲击,利润含金量亦将大打折扣。

  如果说政策红利构成了利润表上的重要支撑,那么成本端的用工结构,则揭示了公司另一条用人逻辑。报告期各期末,双英集团劳务外包人数分别为1,253人、2,687人和3,044人,劳务外包用工占比分别为30.33%、45.91%和45.06%。

  对此,监管层在首轮问询中要求双英集团详解,劳务外包用工人数逐年增加的原因,是否与同行业可比公司一致,与公司业务发展的匹配性,发行人业绩增长是否主要依靠劳动力密集投入驱动。

  一边是依托安置残疾人享受大额增值税即征即退,使利润对政策红利形成深度依赖;另一边是大量使用劳务外包工,用工占比近半且持续攀升,业绩增长被质疑是否主要靠廉价劳动力密集驱动。

  两种截然不同的用人策略在双英集团内部并存,前者考验政策可持续性,后者拷问用工合规性与核心竞争力。当政策红利退坡或监管对劳务外包趋严时,公司光鲜业绩背后的真实含金量,将面临严峻检验。

  上述对政策与用工模式的依赖,并非孤立存在,它们最终也传导至双英集团的核心盈利指标上。报告期内,公司综合毛利率分别为15.71%、16.01%、14.02%,呈先升后降态势;2025年公司综合毛利率创报告期内新低。

  这一波动背后,是汽车零部件行业日益严峻的生存挤压。近年来,新能源汽车市场竞争白热化,整车厂商降本诉求空前强烈。作为产业链弱势环节,零部件企业议价空间有限,不得不承接上游传导的价格压力。

  客观而言,双英集团毛利率的下行,既是行业趋势的映射,也暴露出公司在成本转嫁与技术溢价方面的双重乏力。由此看来,如何在“以价换量”的行业困局中守住盈利底线,将成为公司长期价值叙事的关键变量。

  82%客户集中度、76%负债率:“依附式增长”隐忧待解

  客户集中度是衡量上市公司经营稳健性的重要标尺。

  以此审视,双英集团的业务结构呈现明显的“单极依赖”特征,抗风险能力堪忧。报告期内,公司向前五大客户的销售占比分别为82.78%、76.16%及82.47%。

  其中,对第一大客户上汽集团的依赖尤为突出,销售占比分别为55.38%、47.98%及36.20%,虽呈下降趋势,但依赖性依旧不可忽视。

  客户结构的失衡,不仅体现在集中度指标上,更反映在客户类型的单一化倾向上。值得关注的是,双英集团前五大客户名单中长期以一汽集团、长安汽车、上汽集团等传统车企为主,蔚来、小鹏、理想等造车新势力始终缺席。

  双英集团这一客户结构与公司“积极拓展新能源汽车市场”的战略表述形成鲜明落差,也为其研发能力与产品竞争力打上问号。这一客户格局的背后,折射出的是行业变革与公司技术储备之间的错位。

  目前,汽车行业正经历电动化、智能化深度变革,造车新势力对供应商的技术响应速度、迭代能力要求远高于传统车企。双英集团未能打入这一增量市场,或折射出其在轻量化材料、智能座舱等前沿领域的技术储备不足。

  由此观之,对于成功过会的双英集团而言,上市只是新征程的开始。如何拓宽客户矩阵、降低对单一客户的依赖度,如何以技术突破叩开新势力供应链大门,不仅是监管问询的焦点,更是其能否摆脱“依附式生存”、实现独立价值创造的关键考验。

  客户高度集中所带来的风险,并不止于订单层面的依赖。它还会沿着产业链向下传导,衍生出一系列财务层面的连锁反应。

  首当其冲的,便是应收账款环节的压力。报告期各期末,双英集团应收账款账面价值分别为6.42亿元、6.96亿元和6.71亿元,占当年营业收入的比例分别为29.13%、27.04%和17.92%,规模维持高位。

  应收账款的居高不下,与客户结构有着直接关联。双英集团与大客户的深度绑定,导致其议价能力受限,账期谈判空间同步收窄。

  更为棘手的是,传统车企组织架构复杂、付款审批流程冗长,一旦其内部资金调度出现梗阻,回款周期将进一步拉长,直接加剧公司流动性困境。

  从应收账款回溯至更根本的财务结构,不难发现,双英集团流动性压力的根源,还在于公司整体杠杆水平过高。报告期内,公司资产负债率分别为79.39%、78.39%和76.87%,虽有下降但仍处于高位水平。

  相比之下,wind数据显示,截至2025年上半年,A股汽车零部件公司平均资产负债率约为50.41%,公司资产负债率显著高于行业均值。

  高杠杆的形成,与公司的经营扩张模式密不可分。随着经营规模扩张,日常资金需求持续攀升,运营资金主要依赖经营所得和银行借款;同时为扩大产能,公司长期资产建设投入加大,资本性支出资金缺口主要通过债务融资弥补,这进一步推高了整体杠杆水平。

  高杠杆直接反映在偿债指标的压力上。报告期各期末,双英集团银行借款余额(不含票据贴现借款及应计利息)分别为6.16亿元、5.96亿元和6.36亿元,规模维持高位;流动比率分别为0.99、1.13和1.08,速动比率分别为0.82、0.85和0.76,短期偿债指标整体偏弱,流动性压力不容忽视。

  更直观的流动性风险,体现在短期债务与可动用资金之间的缺口上。

  招股书显示,双英集团预计未来一年内,公司需偿还的负债合计达21.34亿元,涵盖短期借款、应付票据、应付账款、一年内到期的非流动负债及其他流动负债;而同期货币资金、应收款项(含应收款项融资)及待抵扣/待认证进项税额三项合计仅约17.22亿元,资金缺口逾4亿元。

  此番成功过会虽然为公司打开了股权融资的新通道,有望在一定程度上缓解资金压力,但并未从根本上改变其财务结构的内在脆弱性。综上可见,客户集中、回款迟滞与高杠杆三者环环相扣、相互强化,共同构成了双英集团上市后亟需通过优化治理与业务升级来破解的核心症结。如何利用资本市场的助力,逐步降低负债水平、拓宽回款渠道,将是其从“成功过会”迈向“高质量发展”的关键一步。

  研发费用率新低、存货三年翻倍,“专精特新”成色几何?

  大客户撑起了增长的“面子”,研发不足则暴露了核心竞争力的“里子”不足。

  报告期内,双英集团研发费用分别为6879.61万元、9119.54万元及7896.27万元,占营业收入的比例分别为3.12%、3.54%及2.11%。相比之下,同期可比公司研发费用率均值分别为3.98%、3.77%、4.29%,公司研发强度已持续低于行业平均水平。

  更值得警惕的是,在营收同比增长45.11%的背景下,双英集团研发费用绝对额却同比下滑13.41%,研发费用率从3.54%骤降至2.11%,创下报告期内新低。这一“重规模、轻研发”的投入结构,与其冲刺北交所“专精特新”定位的成色形成微妙反差。

  研发投入的收缩,意味着企业在内生增长引擎上有所保留,这直接倒逼其在产能端采取了更为激进的扩张策略,试图以规模效应弥补技术溢价的不足。然而,这一策略的落地环境并不乐观:当前整车行业价格战持续白热化,下游车企对零部件环节的成本转嫁力度愈发增强,压价、缩周期、提要求已成为产业链常态。

  激进的产能布局首先体现在存货规模的快速攀升上。报告期各期末,双英集团存货账面价值分别为2.9亿元、4.75亿元和6.24亿元,占同期末流动资产的比例分别为15.46%、22.34%和26.10%,增速远超营收扩张节奏,存货周转压力显著攀升。

  存货规模的膨胀,本身已对资金形成大量占用,而更深层的隐患则在于存货管理的失控风险:受汽车行业“零库存”配套模式及异地仓储布局影响,双英集团部分存货存放于客户仓或第三方仓库,年末无法执行有效盘点,账实相符性难以核验。在价格战背景下,若下游车型销量不及预期或技术路线切换导致零部件迭代,这些难以实地核验的存货极易形成呆滞积压,跌价计提风险陡增。

  与存货高企相伴而生的,是公司在未来产能规划上的另一重不确定性。双英集团在手46个已定点未投产新项目,这些项目涉及车型销量、订单落地时点、实际配套份额等核心变量,但公司招股书对未来营收高增的预测,缺乏充分的订单转化依据与敏感性分析。

  考虑到新能源汽车市场高度内卷、车型生命周期大幅缩短,定点项目随时可能因主机厂战略调整、销量低迷或竞品替代而烂尾,届时前期投入的专用设备与模具将沦为沉没成本,产能闲置风险不容小觑。存货高企与项目虚胖的双重夹击,共同折射出双英集团在需求预判上的激进姿态。

  这种激进姿态,又与成本结构的刚性特征形成了尖锐矛盾。进一步拆解其成本构成可以发现,报告期各期末,直接材料占主营业务成本的比例分别为77.08%、77.52%和78.62%,金额从14.18亿元攀升至25.12亿元,三年增幅达77.19%。

  由于成本端高度依赖原材料,公司的盈利能力极易受大宗商品价格波动的影响。双英集团主要原材料涵盖钢材、塑料粒子、化工原料等大宗商品,其采购价格与国际形势、宏观经济周期高度联动,波动性难以把控。

  以钢材为例,以2025年财务数据为基准,若钢材采购价格仅变动1%,双英集团主营业务成本将波动95.36万元。考虑到报告期内钢材价格曾出现单日涨跌幅超5%的极端行情,若叠加塑料粒子、化工原料同步异动,成本冲击将呈倍数放大。

  更为严峻的是,原材料价格的双向波动正将公司置于两难境地。一旦高位囤货的原材料价格骤降,存货跌价损失将直接吞噬利润;反之,若价格持续上涨,高额库存虽能在短期内锁定成本,却势必加剧现金流占用。内外交困之下,任何一环的恶化,都可能成为压垮盈利稳定性的最后一根稻草。

  子公司连环被罚、消防安监环保全踩雷

  如果说前文所述的经营风险与财务压力尚属表象,那么深挖其根源,一个更为根本的问题便浮出水面,公司内部治理的全面薄弱。

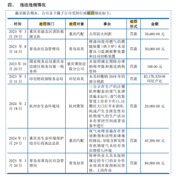
  首先从合规层面来看,根据招股说明书及相关申报文件,报告期内双英集团旗下多家子公司因消防、安全生产及环保问题受到行政处罚。

  消防管理方面,2023年3月,子公司重庆双英汽车配件制造有限公司因存在占用防火间距的行为,被重庆市渝北区消防救援支队处以罚款3.06万元,事后已完成整改并获确认不构成重大违法违规。

  安全生产方面,2023年8月,青岛双英汽车内饰系统有限公司因烤漆间燃气燃烧装置未按规定设置压力监测及自动切断装置,被青岛市应急管理局罚款3万元。

  2025年3月,该公司再次因特种作业人员未持证上岗被青岛市黄岛区应急管理局处以8万元罚款,随后进行了人员调整并取得“不属于严重安全生产违法行为”的证明。

  环境保护方面,2023年,杭州聚贤汽车零部件有限公司因注塑生产时配套废气处理设施未运行、废气管道存在开口等问题,被杭州市生态环境局处以2万元罚款。

  2024年,重庆汽配再次因自动包覆生产线与涂装生产线的废气处理设施存在管道断裂、活性炭堵塞导致废气未经有效治理即排放,被重庆市生态环境保护综合行政执法总队依据《大气污染防治法》处以4.55万元罚款。

  从披露信息看,双英集团旗下多家子公司在报告期内先后于消防、安全生产及环保合规方面暴露多处管理漏洞,合计被处以多笔行政处罚。其频发的合规事件仍反映出公司在多地点、多业务场景下的内部控制与现场管理存在一定薄弱环节。

  21家股东对赌未清、9名高管IPO前夜出走

  比合规处罚更令人担忧的,是公司沉重的对赌包袱。

  招股书显示,双英集团累计签下多轮股权对赌。2023年12月,公司再度引入21名股东,并同步签下新一轮对赌协议。

  公告显示,这21名股东合计持股约4,035万股,占总股本的35.4%。按11.44元/股的入股价格计算,一旦上市失败,潜在回购金额将高达4.62亿元。

  此番上市虽解除了股份回购的燃眉之急,但却并未让对赌压力真正消散。它只是从一级市场的回购义务,转移成了二级市场未来的减持预期。多轮对赌股东的套现冲动,将是双英集团上市后不得不直面的另一重考验。

  进一步审视实控人背景,双英集团的家族治理色彩同样值得关注。公司控股股东为杨英,实际控制人为杨英与罗德江夫妇,二人合计控制公司约59.63%的表决权,其子罗森担任公司董事兼采购中心总监,进一步强化了家族对企业的控制。

  这种“夫妻控股+子代任职”的权力结构,虽在短期内保证了决策效率,却也埋下了治理制衡缺失的隐患。

  更值得警惕的是,报告期内公司共有9名董事及高管离任,其中5人在申报前二十四个月内离任,包括总裁李毅、财务副总监潘文捷等核心管理人员。核心高管在IPO前夜密集“出走”,也引发市场对其内部管理稳定性的担忧。

  而最触及IPO红线的,是公司财务内控的严重失效。

  招股书显示,双英集团历史存在1.56亿元大额关联资金占用,实控人旗下企业广西双英实业有限公司因偿还银行贷款、支付工程建设款等需要,长期无偿占用公司经营资金。

  值得注意的是,这笔资金的清偿并非以现金直接归还,而是通过新设子公司双英技术并注入资产,包括用以抵债的6套厂房,再由双英集团对其进行收购的迂回方式完成。至此,一笔本应直接偿还的资金占用,最终演变为一场复杂的关联资产重组。

  这一系列问题也引发监管层的高度关注。在审核问询函中,北交所大篇幅聚焦双英集团财务内控规范性问题,明确指出报告期内公司存在大额资金占用、转贷、不规范使用票据、第三方回款、个人卡收款、现金交易等多类财务内控不规范的情形。

  针对上述以资抵债的复杂操作,北交所进一步追问,抵债房产及收购双英技术时未经审计的原因何在?交易的背景与目的是否具备商业合理性?还款方式是否彻底有效?是否存在与关联方的利益输送或其他利益安排?

  对此,双英集团在回复中解释称,相关厂房是公司生产经营必需的生产资料,对于未来业绩增长与战略实现具有重要意义。6栋厂房中,目前已有31,646.58㎡用于汽车座椅系列产品的加工生产,另有6,383.89㎡计划用于仓储物流,合计使用面积达38,030.47㎡。公司同时坦言,通过新设子公司注入资产再由公司收购的操作路径,合计减少税务成本1,433.33万元。

  过会只是起点,而非终点。对双英集团而言,真正的考验才刚刚开始。如何以上市为契机,优化财务结构、拓宽客户矩阵、夯实研发实力、完善治理体系,将资本市场的信任转化为可持续的内生增长动力,才是决定其能否从“过会企业”蜕变为“优质上市公司”的关键所在。而答案,终将由时间与市场共同揭晓。

上一篇:
周黑鸭(01458)获多家券商维持积极评级 经营改善与渠道突破获持续看好
下一篇:
潮涌西山再出发丨老树发新枝——走进福石科技看传统产业如何“生”出新质生产力
Title