Title
您当前的位置: 首页 > 百强动态 > 文章详细
万科债券展期再启程,20亿展期方案发布
发布时间:2026-04-16

  万科"23万科MTN001"债券展期方案正式公布,20亿元中票将面临本息兑付安排的重新调整。这一举措延续了万科自2025年底启动的债务重组路径,却也反映出这家房企巨头面临的偿债压力仍在持续。

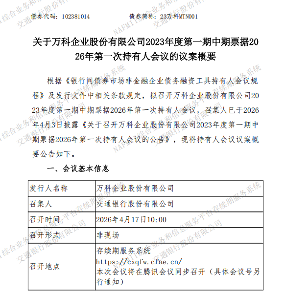
  4月14日,交通银行作为召集人发布公告,详细披露了这份备受市场关注的展期方案。债券原定到期日2026年4月23日将被调整,展期部分将推迟至2027年4月23日兑付。

  展期细节

  精细化兑付方案浮出水面

  万科此次提出的展期方案延续了此前成功展期的债券框架,包含固定兑付、分期偿还、增信措施和同等优先承诺四大核心要素。

  具体来看,每位同意方案的持有人将获得10万元“固定兑付”,剩余本金则分两期兑付。2026年4月23日兑付40%,2027年4月23日兑付余下的60%。展期期间利率保持不变,新增利息将随剩余本金一同支付。

  万科还承诺提供应收账款质押作为增信措施。这些质押资产来源于万科直接或间接持有的三家公司,若因客观原因无法办理质押手续,万科将提供担保效力等同的其他增信资产作为替代。

  值得注意的是,万科在方案中特别承诺,在后续境内公开市场信用债兑付中,将继续按照债券初始到期日顺序设定偿付安排。这意味“23万科MTN001”的偿付比例不会劣于所有初始到期日晚于该债券的债务。

  表决机制

  高门槛的债权人决策

  该议案需要持有人会议通过方能生效,表决门槛较高,需持有该债券表决权超过90%的持有人同意。会议将于4月17日召开,表决截止日期为4月20日。

  这种高通过门槛的设计意味着,任何持有该债券较大比例的机构投资者的态度都将对方案通过产生关键影响。债权人需权衡展期带来的时间缓冲与放弃立即全额兑付之间的利弊。

  万科已明确表示,若未能按时办理增信手续,债权人有权通过召开持有人会议宣布债券立即到期应付,为方案执行增加了实质性约束。

  这种债权人保护机制成为展期方案得以被接受的重要保障,体现了当前房地产债务重组中债权人与债务人之间更为复杂和精细的博弈关系。

  债务版图

  万科偿债压力全景

  自2025年11月起,万科开始系统性地推进境内债务处置。2026年1月,公司成功完成了“22万科MTN004”、“22万科MTN005”两笔中期票据及“H1万科02”的展期,涉及本金总额达68亿元。

  据万科最新披露,2025年以来,在各方支持下,公司已累计完成332亿元到期债券的偿付工作,化险化债工作取得一定进展。

  2026年万科面临的公开债偿付压力并未减轻。数据显示,2026年到期的公开债合计146.8亿元,其中4月至7月集中到期112.7亿元,兑付压力尤为突出。

  万科管理层在近期与投资者的交流中坦言,公司经营仍面临挑战。截至2025年末,万科有息负债合计3584.8亿元,一年内到期的有息负债达1605.6亿元,占比高达44.8%。

  关键变量

  经营恢复与债务压力的赛跑

  万科2025年财报显示,公司净亏损达885.6亿元,净负债率为123.5%,资产负债率为76.9%。这些数据反映出,尽管万科积极推进化债,但经营基本面仍面临严峻挑战。

  万科管理层在业绩说明会上进行了深刻反思,承认公司未能及时摆脱“高负债、高周转、高杠杆”的扩张惯性,出现了投资布局分散、多赛道拓展过度、过分依赖总部融资等问题。

  对于万科而言,债务展期提供了宝贵的时间窗口,但根本出路仍在于经营情况的改善。若经营改善速度赶不上债务到期和利息支付的消耗,企业仍可能面临现金流压力。

  万科表示,2026年将聚焦“化险”与“发展”两大方向,一方面推进业务与城市聚焦、降本增效、盘活存量资产;另一方面继续业务创新,为消费者提供全周期、全链条的不动产运营服务。

上一篇:
方程豹钛3闪充版石家庄上市发布暨媒体试驾品鉴会圆满举办
下一篇:
从外卖到大健康 “AI入口”生死战:美团不再沉默
Title