Title
您当前的位置: 首页 > 百强动态 > 文章详细
保利引入DeepSeek、象屿牵手华为:2026房企智能家居“科技联姻”加速
发布时间:2026-04-16

  观点指数在4月16日观点指数研究院发布的《卓越指数· 2026数字化发展卓越表现报告》中,其指出,全屋智能是顺应居住需求升级、匹配现代人居理念的核心载体,也是房企提升产品竞争力、实现住宅品质差异化的重要方向。并分析认为,各品牌智能设备协议不统一、跨品牌互联难、整体成本偏高、主动智能不足、隐私与稳定性待完善等问题,成为全屋智能全面普及的巨大阻力。

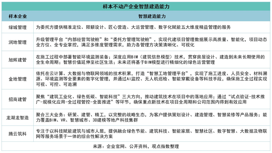
  智慧建造是响应房地产行业“好房子”诉求、推动建筑产业数字化、智能化、绿色化转型以及满足代建企业高效管控需求的核心引擎。

  当前,这一技术体系已涵盖了建筑信息模型(BIM)、物联网(IoT)、机器人以及基于人工智能(AI)的专业决策支持系统等丰富的科技成果。不仅有助于实现从设计到运维的全生命周期数据贯通与精准决策,显著提升项目的品质和性能,也赋能了代建类企业以标准化、模块化和可视化的手段优化资源配置、严控成本工期并降低安全风险,从而构建起以科技驱动的高质量发展新范式。

  具体而言,BIM是整个智慧建造体系的数字底座,AI扮演着“智能大脑”的角色,物联网(IoT)、大数据与机器人技术在其中分别承担着“感知神经”、“决策中枢”与“执行肢体”的角色,而数字孪生则起到"动态赋能"的作用,将静态的BIM模型升级为实时联动的智能系统。上述软体和硬体共同推动着BIM从“数字化展示”向“智能化闭环管控”的质的飞跃。

  样本企业中,龙湖龙智造凭借全业态营造经验和数字科技实力,成为国内领先的轻资产营造服务品牌。其聚合了研策、建管、精工三大业务,能够以完整的战略生态,为客户提供策划设计、建造管理、智慧装修等产品服务。

  资料显示,依托龙湖集团超百亿的科技投入,龙湖龙智造已构建起行业领先的BIM+AI+IoT+VR 数字科技集群,实现了从"虚拟建造"到"实体智造"再到"智慧运营"的全流程智能化闭环。其核心智慧建造体系可通过统一数字底座实现设计、施工、运维全流程数据贯通,具备虚拟建造、智能审图、AI巡检、工程精益管理、绿色低碳建造等关键能力。

  案例方面,在去年5月交付的成都中铁卓著项目里,龙湖龙智造借助BIM协同平台,以全量正向设计,AI智能审图辅助,通过算法进行空间、净高、错碰等识别预警,大幅减少项目的“纠错”成本。

  同时,在施工过程中,虚拟协同审图使变更率降低了90%,精细化的PC-BIM一体化设计也使每平米的建造成本大大降低,预制的构件实现了零误差、零返工,以上种种,有效地将过往施工过程里的变更费用节约出来,转化为产品品质专项提升的现金支撑。

  更值得一提的是,变更率、返工率的降低,以及精准的流程管理,保障了项目整体施工节奏的有序进行。

  当“安全、舒适、绿色、智慧”成为定义“好房子”的标准,房企从单纯提供居住空间转向打造高品质生活场景,全屋智能正是顺应居住需求升级、匹配现代人居理念的核心载体,也是房企提升产品竞争力、实现住宅品质差异化的重要方向。

  目前,全屋智能仍处于探索时期,以往的单品智能正逐步向场景化、系统化智能体转变。AI与IoT技术的成熟、居住需求升级等起到了推动作用,但各品牌智能设备协议不统一、跨品牌互联难、整体成本偏高、主动智能不足、隐私与稳定性待完善等问题,成为全屋智能进入全面普及的巨大阻力。

  房地产企业中,保利发展控股2025年宣布携手UIOT超级智慧家,以“云端智脑+本地算力”双引擎架构,完成全屋智能系统迭代升级,解码智慧未来家。

  据介绍,双方主要针对多APP割裂的行业痛点进行技术攻坚,并打造“保利智慧云平台”,首创了“本地+云端”混合架构,以实现10万级设备并发接入与300%数据处理能效跃升。

  据了解,该平台目前已实现全屋设备一机掌控、兼容多平台生态、接入AI大模型及通过远程OTA升级持续扩展功能。其中,平台采用标准化网关SDK,不仅100%覆盖Zigbee设备,更突破性接入方太、大金、海康威视等200+头部品牌。

  同时,搭载DeepSeek-V3大模型,通过用户行为学习,自动优化灯光、温湿度等场景参数,节能率提升18%。

  另外,保利发展控股创新研发“保利和院”小程序,实现集采ZigBee设备的100%无缝接入,并打破系统边界,构建起APP、小程序、中控屏三端无界互联的智能生态。

  今年3月,象屿地产与华为终端正式签署合作协议,计划依托华为全屋智能系统、AI感知理解及全屋协同等底层技术优势,探索理想人居新体验。

  据介绍,双方的战略合作已以上海为核心,在象屿地产多个重点高端项目中实现规模化落地。“上海天誉蘭香”、“上海天宸雅颂”、“上海苏河琹庐”等项目集群为代表,均已全面部署华为全屋智能解决方案,精准覆盖改善型及高端客群。

  观点指数认为,类似的强强合作,为房地产行业提供了“科技+地产”深度融合的标杆,推动行业从物理空间开发向智慧人居体验升级。

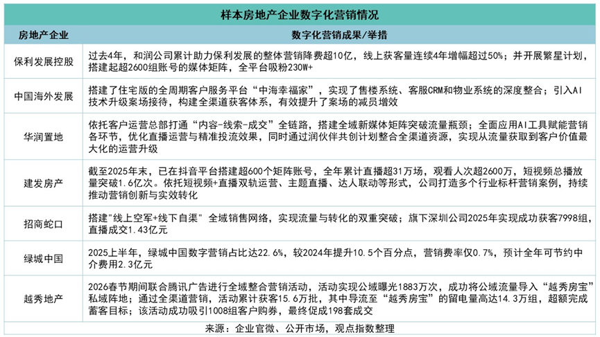
  随着传统营销效能持续下降、市场竞争日趋激烈,数字化营销已成为房地产企业降低获客成本、提升转化效率、精准匹配客户需求、稳定现金流与提升竞争力的核心路径。

  而AI的赋能使得这一渠道优势更加凸显,从智能获客、线索筛选、需求画像分析,到虚拟看房、虚拟人讲解、自动化跟进,人工智能正深度渗透营销全流程,大幅提升线索精准度与服务响应效率。

  同时,线上线下一体化场景加速融合,数据驱动的精细化运营与私域深耕成为常态,房企借助数字孪生、沉浸式体验等技术不断优化客户决策链路,推动营销模式从粗放推广向精准高效、长效运营的方向全面升级。

  样本房企中,华润置地是业内较早探索数字化营销的房企之一,2021年便率先规模化布局自获客模式,开启数字化营销的初步探索;2023年聚焦线上获客与社群运营,搭建起线上营销的基础框架,完成数字化营销的阶段性升级;2024年率先成立以“客户运营”为核心的总部职能,将客户运营上升至企业战略层面,打通各业务线对客口径与标准,实现营销运营的体系化整合;2025年创新推出首届润伙伴共创计划,汇聚业主、物业、媒体、经纪等多类型合作伙伴构建全域共创生态,同时深度融合AI技术赋能营销全链路,完成从自主获客、线上化运营到生态化协同的全面战略进阶。

  目前,华润置地已形成组织、技术、生态三位一体的成熟数字化营销能力,依托客户运营,总部打通“内容-线索-成交”全链路,搭建全域新媒体矩阵,突破流量瓶颈;全面应用AI工具赋能营销各环节,优化直播运营与精准投流效果,同时通过润伙伴共创计划整合全渠道资源,实现从流量获取到客户价值最大化的运营升级,数字化营销能力在行业中保持领先优势。

  销售表现方面,华润置地仍占据业内第一梯队,2025全年累计合同销售金额为2336亿元,累计合同销售建筑面积为922.4万平方米。

上一篇:
算力涨价潮席卷全球!阿里、Anthropic连续调价
下一篇:
比亚迪全新海狮05官图 将于4月20日正式上市
Title