Title
您当前的位置: 首页 > 百强动态 > 文章详细
助力用户开启智能体验,问界M7 Pro+推出ADS增强版高阶功能包权益补贴
发布时间:2026-04-15

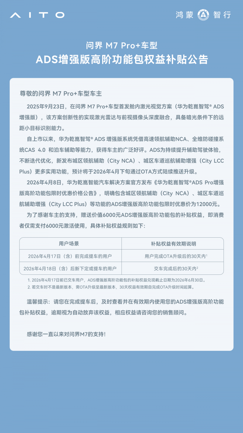
  近日,问界发布《问界M7 Pro+车型ADS增强版高阶功能包权益补贴公告》,拟向问界M7 Pro+车主提供价值6000元ADS增强版高阶功能包权益补贴,助力更多用户轻松开启智能出行体验。

  据了解,问界M7 Pro+车型本月将支持城区NCA领航辅助功能,实现辅助驾驶能力从高速到城区的关键跨越。届时,问界M7 Pro+车型将在现有的高速领航辅助NCA、全维防碰撞系统CAS4.0和泊车辅助等能力基础上,新增城区领航辅助(City NCA)、城区车道巡航辅助增强(City LCC Plus)等实用功能,能够更加从容有效地应对城区复杂路况,进一步提升用户驾乘体验。

  根据当前销售政策,问界M7 Pro+车型的ADS增强版高阶功能包限时优惠价为12000元。为助力更多用户轻松开启该辅助驾驶体验,问界限时提供价值6000元的ADS增强版高阶功能包权益补贴,即消费者仅需支付6000元即可激活使用该功能。

  此次补贴是问界对市场与用户口碑的诚意回馈。“国民SUV幸福旗舰”全新问界M7上市即热销,去年9月上市以来累计交付破10万辆,全系累计交付超43万辆,车主NPS净推荐值达85%;问界M7更以95%综合得分率成为C-NCAP(2024版)历史最高分,获得超五星安全认证,是众多用户信赖的“30万级SUV价值之选”。

  目前,问界M7还推出了多重购车福利,5月7日前下定可享受至高80000元的购置权益。同时,问界“安心行春季健诊”活动也正式开启,即日起至5月5日,到店车主可享春季安全健康检测一次,以及春季特饮、免费添加原厂玻璃水等礼遇。

  如果你正在寻找一台兼顾智能科技、全家安全和舒享出行的30万级SUV,不妨即刻前往各大线下门店,近距离感受问界M7的出众品质,开启一段专属的幸福旅程吧!

  版权与免责声明【慎重声明】凡本站未注明来源为“辽宁在线”的所有作品,均转载、编译或摘编自其它媒体,转载、编译或摘编的目的在于传递更多信息,并不代表本站赞同其观点和对其真实性负责。

  如因作品内容、版权和其他问题需要同本网联系的,请在30日内进行!

上一篇:
寿险三款主力产品退保近60亿元!中国太保发展质效待考:人力缩水、罚单不断,净利增19%难掩短板……
下一篇:
极光月狐〡2026年一季度汽车市场快评:中国出口超越日本登顶全球第一
Title