Title
您当前的位置: 首页 > 百强动态 > 文章详细
交银人寿换帅!35年交行老将接棒董事长
发布时间:2026-01-16

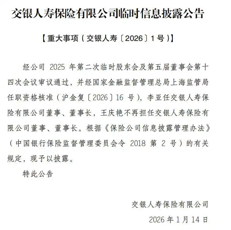
  近日,国内首家银行系寿险公司交银人寿正式官宣换帅:55岁的交通银行老将李亚接过董事长帅印,60岁的原董事长王庆艳因到龄退休正式卸任。

  目前,交银人寿官网已同步更新高管名单,完成了管理层的平稳过渡。

  新掌门李亚:35年交行老兵,从基层会计做到险企掌舵人

  新任董事长李亚堪称“交行老兵”。

  1991年刚毕业的她便加入交通银行,职业生涯从南宁分行福建园办事处的基层会计岗位起步,一笔一划算好职业道路的第一笔账。在35年的从业历程中,她横跨会计、信贷、管理等多个核心领域,从信贷员逐步晋升为新阳支行副行长、南宁分行行长,随后调入总行,先后担任零售信贷管理部、普惠金融事业部等关键部门总经理,几乎走遍了银行经营的核心岗位,积累了全面的金融管理经验。

  2025年7月,李亚提前调任交银人寿党委书记,经过半年的过渡期后正式出任董事长,顺利完成了从银行高管到险企掌舵人的转型。

  李亚

  老掌门王庆艳:34年交行元老,到龄退休

  卸任的王庆艳同样是交行体系内的“元老级人物”。

  1988年,她加入交通银行,拥有34年金融从业经历,职业生涯从长沙分行北大桥支行行长起步,一路晋升至湖南省分行党委副书记、副行长、安徽省分行党委书记、行长,还曾担任交通银行太平洋信用卡中心党委书记、总经理(首席执行官)。

  2022年,王庆艳加入交银人寿,接手董事长一职,如今她年满60岁,此次卸任属于金融机构高管的正常到龄退休安排。

  公司概况如何?

  公开信息显示,交银人寿是国内首家银行控股寿险公司,由交通银行控股62.5%,MS&AD保险集团持股37.5%,注册资本金51亿元,总部位于上海。

  目前,公司高管团队包括执行董事、总经理、首席投资官高军,副总经理、董事会秘书、首席风险官严俊等6名核心成员,其中多名管理人员均出自交通银行体系。

  业绩方面,交银人寿近年保费规模呈现稳步增长态势,但净利润有所波动。2020年至2024年,公司保费收入分别为156.70亿元、169.41亿元、181.44亿元、216.67亿元、200.64亿元;同期净利润则依次为6.24亿元、8.40亿元、-3.48亿元、0.75亿元、1亿元。

  2025年前三季度,交银人寿保险业务收入178.59亿元,同比增长8.24%;净利润15.38亿元,同比增长38.43%,其中投资收益与公允价值变动收益合计37.31亿元,已超过2024年全年水平,成为盈利增长的重要支撑。

  截至2025年9月末,交银人寿总资产达1667.36亿元,较年初增长1.83%;净资产突破百亿,达100.57亿元,较年初增长75.45%。

  不过,公司核心偿付能力充足率和综合偿付能力充足率分别为130.69%、214.31%,较上一季度均有所下降。

  需要关注的是,交银人寿部分产品退保率偏高。2025年前三季度,其智赢年年养老年金保险(万能型)累计退保规模达8.88亿元;交银财富稳赢两全保险(万能型)的年度综合退保率更是高达90.68%。

上一篇:
顺丰控股(06936)1月16日斥资5211.74万元回购134.13万股A股
下一篇:
容百科技1200亿大单迷局背后:采购金额系估算,核心产线贵州新仁火速招人
Title