Title
您当前的位置: 首页 > 百强动态 > 文章详细
操作失误,万华化学股东减持数量超出24.75万股
发布时间:2026-01-14

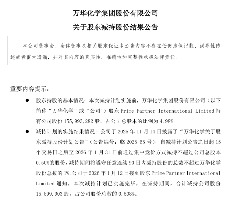
  2026年1月13日,万华化学集团股份有限公司(以下简称“万华化学”)发布公告,宣布其股东Prime Partner International Limited的减持计划已实施完毕。本次减持共计15,899,903股,占公司总股本的0.508%,减持总金额约为11.95亿元。

  公告显示,减持前Prime Partner International Limited持有公司股份155,993,282股,占总股本4.98%。减持计划于2025年11月14日首次披露,原计划减持比例不超过公司总股本的0.50%。实际减持期间为2025年12月5日至2026年1月8日,通过集中竞价方式进行,减持价格区间为68.69元/股至77.25元/股。

  减持完成后,该股东持股数量降至140,093,379股,持股比例降至4.48%。公告指出,本次减持实际数量较原计划超出247,545股,超出部分占公司总股本的0.008%,原因为“操作失误”。公司确认本次减持违反了此前披露的减持计划,但未提前终止减持计划,且实际减持比例已达到原定下限。

  公告显示,Prime Partner International Limited并非万华化学控股股东、实际控制人或董事、监事、高级管理人员,但其作为原持股5%以上股东,在持股比例低于5%后的90日内减持,仍须遵守大股东减持的相关监管规定。

  万华化学称,此次减持结果不会对公司治理结构及持续经营产生重大影响。

上一篇:
会员制超市,本土化之路为何频惹争议?
下一篇:
“小池大鱼”:地产下半场的唯一解药?
Title