Title
您当前的位置: 首页 > 百强动态 > 文章详细
2025年中国相变储能蜡‌行业政策、发展现状及未来发展趋势研判:政策技术双轮驱动,电池热管理增量可期
发布时间:2026-01-14

  相变储能蜡行业相关概述

  相变储能蜡(又称相变蜡)是2017年正式公布的化工名词,作为有机类固-液相变储能材料的核心品类,其核心特性是在特定温度范围内发生固态与液态的相变转换,过程中无明显过冷现象和相分离问题,同时能够吸收或释放大量潜热,从而实现热能的储存、释放与温度调控功能。

  从技术本质来看,相变储能蜡需满足三大核心条件:一是具备适配应用场景的相变温度,确保在目标温度区间内启动相变;二是拥有足够大的相变潜热,以少量材料实现高效储能;三是具备良好的化学稳定性、物理安全性及循环耐久性,保障长期使用过程中的性能稳定。其功能价值不仅体现在储能节能与温度调节,还能通过增大物体热惰性保护精密电子器件,在能源循环利用与低碳发展中发挥关键作用。

  相变储能蜡分类体系围绕材料特性、核心性能及应用需求构建,主要可从三大维度划分:按化学成分可分为有机相变蜡、无机相变蜡与复合相变蜡,分别侧重化学稳定性、成本优势及性能融合;按相变温度可分为相变温度低于80℃的低温相变蜡和高于80℃的高温相变蜡,对应冷链、电子散热与工业余热回收、光热电站等不同场景温度需求;按相变潜热性能则分为潜热密度≥200kJ/kg的高潜热相变蜡和满足基础储能需求的普通潜热相变蜡,适配储能效率要求不同的应用场景。

  中国相变储能蜡行业相关政策

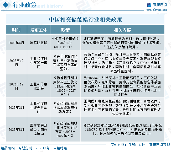
  相变储能蜡作为一种高效的储热材料,近年来在我国绿色低碳转型中展现出广阔的应用前景。为促进行业健康、规范化发展,我国陆续出台《关于印发绿色建材产业高质量发展实施方案的通知》《标准提升引领原材料工业优化升级行动方案(2025—2027年)》《新型储能制造业高质量发展行动方案》《新型储能规模化建设专项行动方案(2025—2027年)》等多项政策,从产业引导、技术创新、市场应用等多维度构建了系统性支持框架,为相变储能蜡在建筑节能、工业储热等领域的规模化应用奠定了坚实的政策基础。

  与此同时,在标准建设方面,我国于2023年正式发布《相变材料用蜡》(NB/SH/T 6081-2023)行业标准。该标准明确了以石油馏分为原料,经物理分离、调和或精制等工艺制得的相变材料用蜡的技术要求、试验方法与储存规范,为相变储能蜡行业的产品质量控制、市场秩序规范和整体竞争力提升提供了关键技术依据。

  中国相变储能蜡行业发展现状分析

  相变材料基于其在物态转变过程中吸收或释放大量潜热的特性,可实现能量的高效储存与可控释放。该技术依托材料在固-液等相态间的可逆转换,能够在特定温度区间内实现多次储能-释能循环,兼具高能量密度和稳定输出性能。近年来,随着全球建筑能耗已占终端总能耗的约36%,相变材料在建筑空调系统中可实现能耗降低20%–30%,显示出显著的节能潜力。与此同时,冷链物流、5G电子散热等应用场景需求年增速超过20%,新能源汽车电池热管理与数据中心液冷等新兴领域进一步拓展了行业增长空间。2024年,全球相变材料市场规模已达20亿美元,预计到2029年将增长至44亿美元,期间年复合增长率高达约17%。亚太地区尤其以中国和印度为代表,在城镇化与产业升级推动下,正成为全球市场增长的核心动力,整个行业也持续向高性能材料、场景定制化与产业链整合方向加速演进。

  全球相变材料市场在细分产品结构上呈现以有机材料为主导的多元化格局。其中,石蜡类产品以约53%的市场份额占据绝对主导,其优势主要来源于高潜热值、稳定的储热密度、优异的化学与热稳定性,以及凝固过程中几乎无过冷的特性,使其在众多应用场景中成为首选。

  中国相变储能蜡行业正处在快速发展和商业化应用的关键阶段。在“双碳”目标及相关节能政策的持续推动下,行业呈现出“政策引导、技术升级、需求扩容”的典型特征。目前生产模式以“按需定制、以研促产”为主,已形成以中石化南阳、内蒙古伊泰等十余家企业为核心的市场参与格局。需求端呈现多场景协同发展态势,中温领域在工业余热回收与电池热管理方面应用成熟,建筑节能与新能源汽车电池温控等新兴场景的需求也逐步释放,共同推动行业规模持续增长。2024年行业市场规模已达约22.3亿元,预计2025年有望提升至28.5亿元,展现出良好的发展态势与市场潜力。

  相关报告:智研咨询发布的《中国相变储能蜡行业市场分析研究及产业趋势研判报告》

  中国相变储能蜡行业产业链

  中国相变储能蜡行业产业链上游为原材料供应与基础支撑环节,核心包括石蜡、脂肪酸酯等有机基材(主要来自中石油、中石化等石化企业)、无机盐等无机基材及石墨烯等改性助剂,其中有机基材受石油价格波动影响较大,高端助剂正加速国产化替代,同时涵盖反应釜、检测仪器等生产设备供应;中游是相变储能蜡的生产制造环节,国内企业虽已实现技术突破并具备规模化产能,但面临产能利用率偏低与高端产品仍部分依赖进口的结构性矛盾;下游应用于新能源(光伏、电池热管理)、建筑节能、电子封装、冷链运输等领域,新能源领域需求年增35%,成为主要增长点,同时新兴场景(如5G基站散热、智能调温纺织品)不断涌现,推动应用边界持续拓展。

  相变储能蜡作为一种高效节能的热管理材料,已广泛应用于工业余热回收、建筑节能、冷链物流、电子设备热管理及纺织服装等多个领域。近年来,在“双碳”政策持续推动以及高耗能行业加快技术改造的背景下,工业领域余热回收利用规模实现稳步提升。《2024—2025年节能降碳行动方案》明确提出,钢铁行业余热余压余能自发电率需提升3个百分点以上,并安排中央财政节能降碳专项资金685亿元,其中约18%直接用于支持余热回收技术改造项目。在政策红利持续释放的推动下,钢铁、水泥等重点行业余热回收项目加快落地,带动整体利用量不断攀升。2024年,工业领域余热回收利用量已达约93125万吨标准煤。这一持续扩张的余热回收市场,为相变储能蜡行业带来广阔的应用空间与强劲的发展动力。

  除工业余热回收利用外,相变储能蜡在新能源、电子设备热管理等新兴市场的应用正加速拓展。其中,新能源汽车领域是行业增长核心市场。随着电动汽车普及率持续提升,电池热管理成为行业关键课题,相变储能蜡凭借其优异的温控潜力,在抑制电池热失控方面展现出独特优势——通过固-液相变吸收大量潜热,能够将电池温度精准控制在安全范围内。面对大电流放电等严苛工况所引发的高温挑战,高熔点(85–95℃)相变储能蜡正逐步推广应用。该类材料在35A大电流放电测试中可实现电池降温达30℃,有效克服低熔点产品易发生熔融泄漏的不足。进一步地,通过与石墨、氮化硼等高导热填料复合,相变储能蜡的导热性能与电绝缘性得到系统优化,更好契合动力电池在规模化应用中对安全与稳定性的高标准要求。随着新能源汽车产业持续扩张与电池技术不断迭代,相变储能蜡在这一领域的需求预计将保持强劲增长。

  中国相变储能蜡行业发展趋势分析

  中国相变储能蜡行业未来将朝着技术高端化、应用多元化与产业整合化的方向纵深发展。行业竞争重点从基础材料供应转向高性能复合产品的开发,特别是通过微胶囊化、高导热填料复合等技术解决泄漏与导热瓶颈,推动其在动力电池热管理、数据中心液冷等高端场景的规模化应用。同时,应用边界持续拓宽,从工业余热、建筑节能向新能源、智能纺织等新兴领域加速渗透,定制化与系统解决方案成为核心价值。最终,产业链将通过兼并合作与标准完善,逐步形成以技术领先的头部企业为主导、专业化中小企业协同发展的健康生态格局。具体发展趋势如下:

  1、从基础材料向高性能复合体系升级

  未来,中国相变储能蜡行业的发展将高度依赖于材料本身的性能突破与技术革新。当前行业正致力于解决传统石蜡基材料导热系数偏低、长期循环稳定性不足以及固-液相变易泄漏等技术瓶颈。研发重点将集中于复合相变体系的构建,例如通过引入石墨烯、碳纳米管等高导热填料形成三维导热网络,显著提升热管理效率;开发微胶囊化与定形相变材料,以物理或化学方法将相变蜡封装于聚合物骨架中,实现宏观上的“固-固”相变行为,从根本上克服泄漏问题并增强材料稳定性。同时,生物基、低过冷度及宽温域系列新产品的开发也将拓宽材料的环境适应性。这一技术演进路径将推动相变储能蜡从功能单一的基础储热介质,升级为兼具高导热、长寿命、定形化和多功能集成的高性能材料,为切入高端应用场景奠定基础。

  2、从单一储热向多场景交叉渗透

  相变储能蜡的应用边界正从相对集中的工业余热回收、建筑节能等领域,向更多元、更前沿的交叉应用场景快速渗透。其核心价值将不再局限于单纯的“储热与释热”,而是作为精密的热管理解决方案,深度融入国民经济的关键产业。在新能源领域,它将成为动力电池热管理系统的核心调控材料,通过精准吸热保障电池包在高倍率放电下的安全窗口;在电子信息领域,伴随5G基站、人工智能算力中心功耗持续攀升,相变储能蜡将成为高效被动散热方案的关键组成部分。此外,在智能纺织、农业温室、医疗冷链乃至航空航天等细分市场,对材料相变温度、潜热值及形态的定制化需求将日益凸显,推动行业从提供标准化产品向提供“材料-结构-系统”一体化解决方案转变,实现价值提升。

  3、从分散竞争向生态协同与标准化演进

  为应对持续升级的技术要求与日益多元的市场需求,中国相变储能蜡行业竞争格局正迈向深度整合与结构重塑。竞争焦点已从初期的价格与规模,转向以技术壁垒构建、产业链协同和品牌标准化为核心的综合性较量。行业呈现出纵向与横向双向整合趋势:龙头企业通过向上游延伸以控制原料质量与成本,并向下游高附加值解决方案领域拓展;同时,兼并重组与战略合作日趋活跃,推动资源持续向拥有核心技术、关键客户与持续研发能力的头部企业集聚。伴随国家和行业标准体系不断完善,产品质量与测试方法逐步规范,缺乏核心技术和同质化竞争的中小企业生存空间将进一步收窄。未来行业将逐步形成以龙头引领、专业中小企协同共生的健康产业生态,整体实现从规模扩张向质量提升的战略转型。

上一篇:
5年3000亿元,渝富控股华丽转身先进制造业
下一篇:
民调60%背后的深层推手
Title