Title
您当前的位置: 首页 > 百强动态 > 文章详细
宁夏建材多位高管变动!董事长王玉林因工作调整离任!
发布时间:2026-01-13

  2026 年 1 月 13 日,宁夏建材集团股份有限公司(以下简称“宁夏建材”)连发多份公告,披露系列高管人事变动事项。公司董事长王玉林因工作调整离任,副总裁李卫东、王常军同步辞去相关职务;董事会审议通过补选朱兵为非独立董事候选人,并聘任潘毅为常务副总裁,一系列人事调整标志着公司治理架构进入优化升级新阶段。

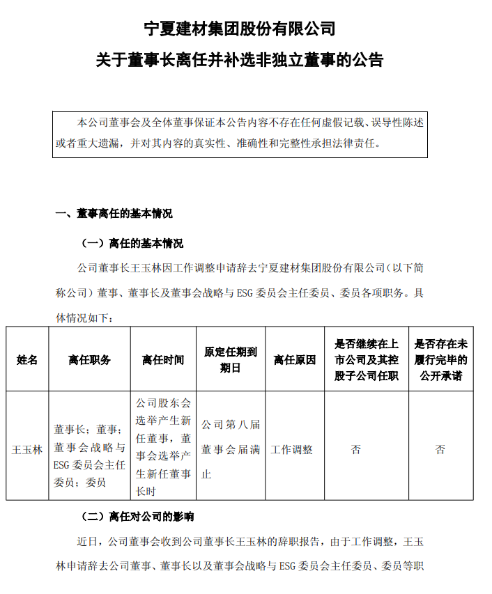
  公告显示,王玉林辞去公司董事、董事长及董事会战略与 ESG 委员会主任委员等职务。为保障经营管理平稳过渡,在股东会选举产生新任董事、董事会选举产生新任董事长前,其将继续履行董事长职责。据了解,王玉林任职期间始终坚守职责,为公司战略规划落地、核心业务拓展及 ESG 体系建设奠定了坚实基础,宁夏建材董事会对其任职期间的积极贡献表示衷心感谢。截至公告披露日,王玉林未持有公司股份,无未履行完毕的公开承诺,其离任不会对公司日常生产经营及董事会正常运作产生不利影响。

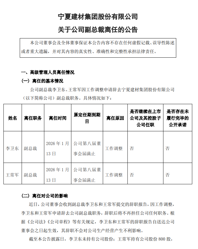
  同日,公司副总裁李卫东、王常军因工作调整申请辞去副总裁职务,辞职后不再担任公司任何职务。根据《公司法》及《公司章程》相关规定,二人辞职报告自送达董事会之日起生效。其中,王常军持有公司股份800股,并承诺离职后6 月内不转让其所持股份,二人均无未履行完毕的公开承诺。宁夏建材董事会表示,两位副总裁在任期间为公司生产运营、市场拓展等方面付出的努力和取得的成效值得肯定,对其贡献致以诚挚谢意,其离任不会影响公司生产经营的连续性。

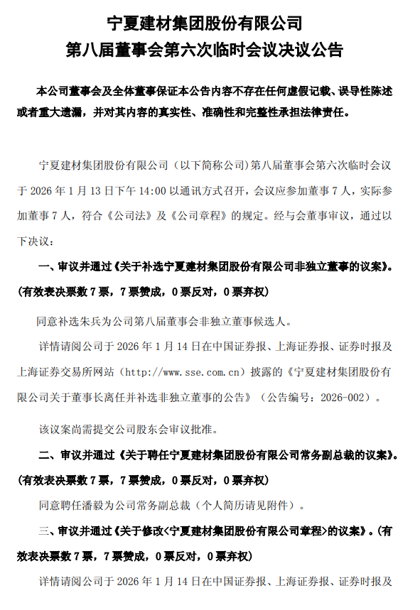
  为完善公司治理结构,保障董事会规范运作,经控股股东中国建材股份有限公司提名,宁夏建材第八届董事会第六次临时会议审议通过相关议案,同意补选朱兵为公司第八届董事会非独立董事候选人,该事项尚需提交公司股东会审议批准。公开简历显示,朱兵出生于1970年月,硕士学历,教授级高级工程师,拥有丰富的建材行业从业经验和管理资历,曾任合肥水泥研究设计院副院长、中国中材国际工程股份有限公司总裁等职务,现任中国建材集团有限公司总经理助理,其专业背景和行业积淀有望为公司发展注入新动能。

  会议同时审议通过《关于聘任宁夏建材集团股份有限公司常务副总裁的议案》,同意聘任潘毅为公司常务副总裁。资料显示,潘毅出生于1982年12月,硕士学历,会计师,具备多元的企业管理经验,曾任西南水泥有限公司副总裁、财务总监,中建材投资有限公司巴布亚新几内亚分公司总经理等职,现任北新建材集团有限公司副总经理,其在财务管控、海外业务运营及企业治理等方面的专长,将为宁夏建材高质量发展提供有力支撑。

上一篇:
关停!英威达,重构尼龙66产能布局
下一篇:
全球供应链重构的变局与破局
Title