Title
您当前的位置: 首页 > 百强动态 > 文章详细
资本永不眠!德邦股份官宣退市,重塑京东物流估值与竞争力的“强心针”
发布时间:2026-01-13

  资本永不眠!德邦股份宣布退市!上市到退市7年。

  1月13日晚间,德邦股份(603056.SH)宣布,公司拟以股东会决议方式主动撤回A股股票在上海证券交易所的上市交易,并在取得上海证券交易所终止上市决定后申请在全国中小企业股份转让系统退市板块继续交易。

  因筹划本次终止上市事项,德邦股份 A 股股票已于2026 年1 月9 日午间起停牌,并于 2026 年 1 月 14 日起复牌。停牌前,德邦股份市值为143亿;每股19元的价格主动退市,该价格较停牌1月9日市价溢价超35%,对应市值超190亿元。

  德邦股份选择在此刻终止上市,绝非偶然,其背后承载着京东物流(2618.HK)重塑中国大件物流格局的野心。

  践行同业竞争承诺,扫清监管障碍。根据2022年收购时的承诺,京东卓风(京东物流全资子公司)需解决与德邦在快递、快运领域的同业竞争问题。私有化退市后,德邦将彻底由一家独立的上市公司转变为京东物流的内部核心事业部,从法律和治理结构上完全消除竞争冲突。

  管理效率的极致化。上市公司需面临复杂的财务审计、信息披露及监管成本。私有化后,京东物流可以更高效地对德邦的资产、人员及业务进行统筹,打破“两套报表、两个指挥中心”的限制,实现真正的“力出一孔”。

  大件物流版图的合围。德邦的强项在于重货运输;京东物流长于仓配体系。私有化意味着双方将不再受限于关联交易的比例限制,能够深度开放底层网络,实现全链路的降本增效。

  重塑京东物流估值与竞争力的“强心针”。此举对京东物流乃至整个行业具有显著的正向价值:整合德邦的干线能力后,京东物流的单票成本有望进一步下降。私有化有助于京东物流更灵活地调配资金,将德邦原本用于分红或维持上市地位的资源,投入到智能分拣和跨境供应链建设中。德邦在大件快递领域的品牌溢价将与京东的服务形象高度叠加。京东可以借此强化其在“制造业物流”和“家电/家具全流程服务”上的竞争力。

  德邦此时私有化及溢价超3成,释放了京东物流对德邦资产质量的认可,有助于提升京东物流在国际资本市场的整体估值。京东物流通过此次“收拳”,实际上是为了下一次更有力的“出击”。

  德邦股份的退市,是中国物流“全产业链竞争”时代的重要注解。

  2018 年 1 月 16 日,德邦股份在上交所主板上市,公开发行 10,000.00 万股,股本变更为 96,000.00 万元。

  2021 年 4 月 21 日,德邦股份向特定对象非公开发行股票 6,695.75 万股,股本变更为 102,695.75 万元。

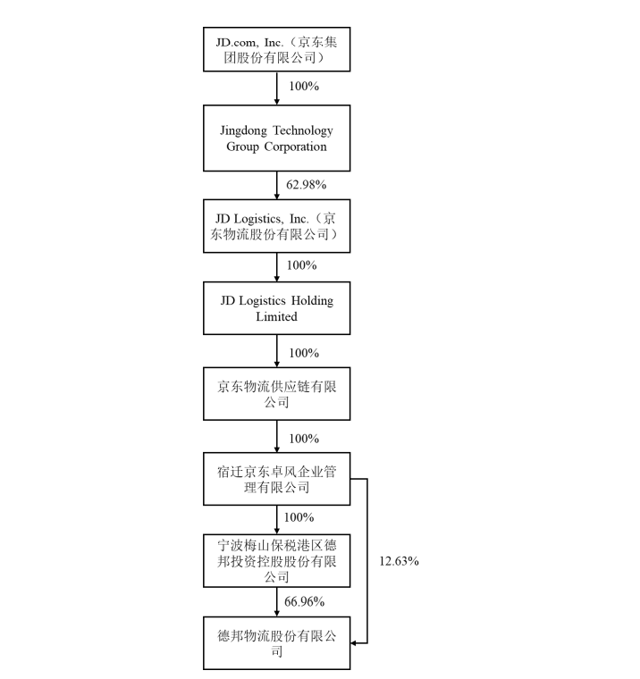
  2022 年 7 月 26 日,德邦控股控制权发生变化,京东卓风持有德邦控股 99.987%表决权,成为德邦控股的控股股东。

  截至1月13日,德邦股份总股本为 1,019,815,388 股,均为无限售条件的流通股。其中,德邦控股持有公司 682,890,461 股股份,占公司总股本的 66.96%,为公司的控股股东。京东集团股份有限公司通过德邦控股及京东卓风合计持有公司 811,713,228 股股份,占公司总股本的 79.59%的股份。

上一篇:
圆通速递:阿里巴巴两个月减持6500万股,将继续减持,最新持股16.86%
下一篇:
一份订单搞定约8年收入?容百科技获“宁王”超1200亿大单!2025年预亏过亿
Title