Title
您当前的位置: 首页 > 百强动态 > 文章详细
国网上海市电力公司2026年第一次电网、非电网及办公类零星物资竞争性谈判采购采购公告
发布时间:2026-01-13

  ------↑合作推荐↑------

  2026电网招投标课程培训安排:

  3月10-12日·合肥站

  3月17-19日·天津站

  3月24-26日·济南站

  报名联系林老师:185 1252 3785(同微)

  查询企业国网中标业绩,用中标之家小程序!

  国网上海市电力公司2026年第一次电网零星物资竞争性谈判采购采购公告

  采购编号:2601-TP002

  1.采购条件

  项目建设单位为国网上海市电力公司或其所属单位(以下简称“项目单位”),项目资金来自企业自有资金,出资比例为100%,资金来源已落实,采购人为国网上海市电力公司,并委托上海通翌招标代理有限公司为采购代理机构。项目已具备采购条件,现对该项目进行公开竞争性谈判采购。

  2.项目概况与采购范围

  金长城线缆有限公司

  南网资格预审已通过

  国网资格预审投标资质齐全、业绩绩效良好

  投标产品:10kV电力电缆、低压电力电缆、架空绝缘导线、控制电缆、钢芯铝绞线

  诚招全国各省份投标代理商合作共赢!

  联系方式:金先生15931728888(微信同号)

  注:本次电商化采购协议有效期为成交商品完成上架之日起至2027年3月31日,协议期届满,框架协议自动终止。

  4.采购文件的获取

  4.1采购文件(电子文件)免费获取。

  4.2凡有意参加应答者,请于2026年1月13日-2026年1月25日16:00时(北京时间,下同),登录采购人招投标交易平台信息系统(国家电网有限公司电子商务平台https://ecp.sgcc.com.cn □https://sgccetp.com.cn)获取采购文件,并按《电子招标投标办法》等国家法律法规要求,到第三方认证机构办理CA证书电子钥匙。应答人应妥善保管采购人招投标交易平台信息系统账号和密码,以及CA数字证书和密码,因上述账号、数字证书或密码保管不当造成的损失,由应答人自行承担。

  5.首次应答文件的提交

  5.1首次应答文件提交的截止时间(首次应答截止时间,下同):2026年1月26日9:00时。

  应答文件提交地点:电子应答文件提交至采购人招投标交易平台信息系统。

  国网上海市电力公司2026年第一次非电网及办公类零星物资竞争性谈判采购

  采购公告

  采购编号:2601-TP001

  1.采购条件

  项目建设单位为国网上海市电力公司或其所属单位(以下简称“项目单位”),项目资金来自企业自有资金,出资比例为100%,资金来源已落实,采购人为国网上海市电力公司,并委托上海通翌招标代理有限公司为采购代理机构。项目已具备采购条件,现对该项目进行公开竞争性谈判采购。

  众鑫电缆有限公司

  国网资格预审投标资质齐全、业绩绩效良好

  投标产品:10kV电力电缆、低压电力电缆、架空绝缘导线、集束绝缘导线、控制电缆

  诚招全国各省份代理商合作共赢!

  联系方式:纪先生13439621888(微信同号)

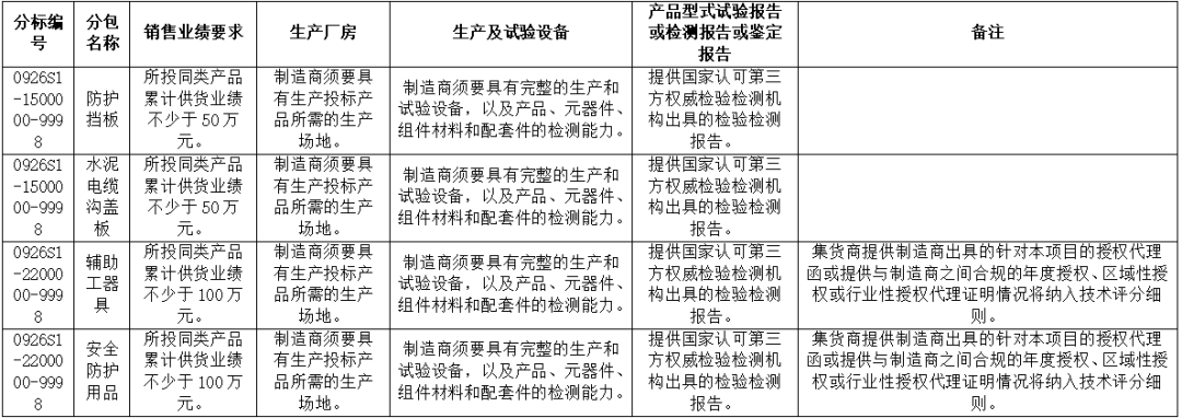
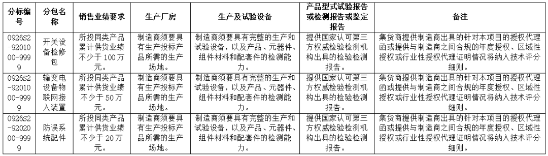
  2.项目概况与采购范围

  注:本次电商化采购协议有效期为成交商品完成上架之日起至2027年3月31日,协议期届满,框架协议自动终止。具体内容详见“上海电力投标辅助工具”同步后导出的“分项应答附件”。

  4.采购文件的获取

  4.1采购文件(电子文件)免费获取。

  4.2凡有意参加应答者,请于2026年1月13日-2026年1月25日16:00时(北京时间,下同),登录采购人招投标交易平台信息系统(国家电网有限公司电子商务平台https://ecp.sgcc.com.cn □https://sgccetp.com.cn)获取采购文件,并按《电子招标投标办法》等国家法律法规要求,到第三方认证机构办理CA证书电子钥匙。应答人应妥善保管采购人招投标交易平台信息系统账号和密码,以及CA数字证书和密码,因上述账号、数字证书或密码保管不当造成的损失,由应答人自行承担。

  5.首次应答文件的提交

  5.1首次应答文件提交的截止时间(首次应答截止时间,下同):2026年1月26日9:00时。

  应答文件提交地点:电子应答文件提交至采购人招投标交易平台信息系统。

  电子应答文件递交方式详见第五章应答文件格式。如要求全部文件上传采购人招投标交易平台信息系统,应答人仅可通过采购人招投标交易平台信息系统提交全部应答文件;对于受采购人招投标交易平台信息系统容量限制,要求通过网盘递交的文件,应答人需应用投标工具U+商务技术大文件功能加密提交网盘文件,在应答截止时间前完成上传提交。

  (注:来源国家电网电子商务平台)

  【声明】信息以官方发布的为准。本文仅做信息分享,如有侵权请告知删除18066081796。

  ————推荐企业————

上一篇:
什么?全球“科技春晚”的“含苏量”又增加了!
下一篇:
国网辽宁电力2026年第一次物资电商化(电网零星选购专区、办公用品及非电网零星选购专区)公开竞争性谈判采购项目采购公告
Title