Title
您当前的位置: 首页 > 百强动态 > 文章详细
风电龙头拟收购实控人近亲属的半导体企业,股价提前涨停
发布时间:2026-01-13

  官宣关联交易前,风电龙头明阳智能股价已涨停,今日起停牌。

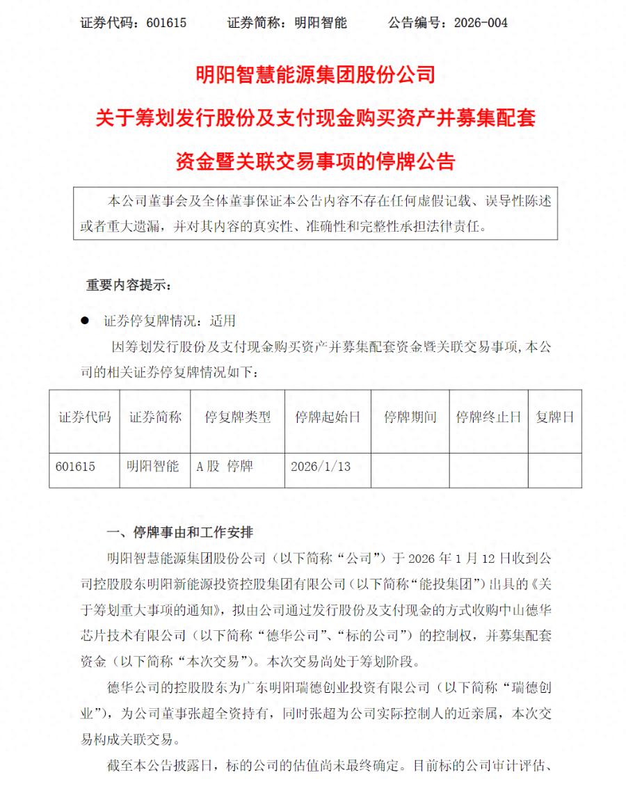
  1月12日晚,风电龙头明阳智能发布公告称,公司于当天收到控股股东能投集团出具的《关于筹划重大事项的通知》,拟由公司通过发行股份及支付现金的方式收购德华公司的控制权,并募集配套资金。本次交易尚处于筹划阶段。

  明阳智能表示,德华公司的控股股东为瑞德创业,为公司董事张超全资持有,同时张超为公司实际控制人的近亲属,本次交易构成关联交易。此外,标的公司的估值尚未最终确定。目前标的公司审计评估、交易金额、发行股份及支付现金比例等内容暂未确定,预计不构成重大资产重组。

  公告显示,德华公司是一家2015年成立的半导体公司,但未披露相关财务情况。官网信息显示,德华公司隶属明阳智慧能源集团,专注于高端化合物半导体外延片、芯片的研发与产业化,主营空间太阳能电池及半导体光电器件产品,已通过国际航空航天AS9100D质量体系认证,2023年入选国家级专精特新“小巨人”企业。

  明阳智能表示,鉴于上述事项尚存在不确定性,为了保证公平信息披露、维护投资者利益,避免对公司股价造成重大影响,根据相关规定,经公司申请,公司股票1月13日(星期二)开市起开始停牌,预计停牌时间不超过10个交易日。

  值得注意的是,在公告发布当日,明阳智能股价已提前涨停。21快讯记者多次致电明阳智能,电话始终无人接听;而以投资者身份联系德华公司时,接线人员表示:“不清楚这些信息。”

  数据显示,今年以来,明阳智能股价在6个交易日内已累计涨超35%。

  (声明:文章内容仅供参考,不构成投资建议。投资者据此操作,风险自担。)

上一篇:
东风特种商用车董事长金谋志上任 曾长期担任东风商用车副总
下一篇:
这步棋,为济南人工智能发展打开了怎样的新空间?
Title