Title
您当前的位置: 首页 > 百强动态 > 文章详细
外联出国:2个月2家中国巨头重仓,匈牙利藏着怎样的红利?
发布时间:2026-01-12

  最近 2 个月里,欧洲中部国家匈牙利迎来了中国企业的“连环重磅投资”。

  2025·11 京东

  11月底,零售巨擘京东(JD.com)正式入主欧洲知名消费电子零售商MediaMarkt的母公司,将成为京东赋能中国品牌进军欧盟市场的重要支点。

  【外联出国:2个月2家中国巨头重仓,匈牙利藏着怎样的红利?】

  2026.1 蔚来

  1月4日,蔚来汽车(NIO)在匈牙利小镇比亚托尔巴吉建设的电池更换站工厂正式竣工,总投资达55亿福林(约1400万欧元),并获得政府补贴支持。匈牙利正成为其打开欧洲市场的“第一站”。

  【外联出国:2个月2家中国巨头重仓,匈牙利藏着怎样的红利?】

  两大中国巨头相继落子,让匈牙利再次成为中资布局欧洲的“焦点坐标”。

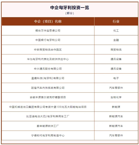
  这不是偶然。从比亚迪的电池工厂到宁德时代的储能基地,从华为的研发中心到京东的零售网络,中国企业正以“集团军”姿态扎根匈牙利。

  这片土地究竟藏着怎样的吸引力?

  【外联出国:2个月2家中国巨头重仓,匈牙利藏着怎样的红利?】

  匈牙利驻华官方揭秘

  对于中国企业的集体选择,匈牙利驻华使馆公使兼商务处主任戴彼得(Péter Tavy)的发言道出了关键:

  匈牙利拥有非常好的地缘优势,是所有中国企业进入欧洲的理想切入点。

  这不仅是外交辞令,更是实打实的战略优势。地处欧洲大陆中心,匈牙利让企业能够高效辐射西欧成熟市场和东欧新兴市场。但地缘只是起点,真正的吸引力在于一系列“组合拳”式的优惠政策。

  【外联出国:2个月2家中国巨头重仓,匈牙利藏着怎样的红利?】

  戴彼得公使进一步指出:我们还为中国投资者提供全欧洲最低的企业所得税率(低至9%),以及一系列税收减免、资金补贴和行政支持等优惠政策。

  这种极具竞争力的商业环境,无疑大幅降低了企业的运营成本与风险。

  中资真金白银投“信任票”

  企业的嗅觉最为敏锐。自2020年以来,中资在匈牙利的投资规模呈飞跃式增长。

  根据匈牙利投资促进局(HIPA)及中国商务部公开数据显示,过去10年,中国对匈牙利直接投资已突破两百亿欧元大关,是匈牙利最大外资来源国。

  【外联出国:2个月2家中国巨头重仓,匈牙利藏着怎样的红利?】

  资本永不眠,它总是流向最具活力与回报潜力的地方。这笔沉甸甸的累计投资,是市场对中国“智造”与匈牙利沃土结合前景的最高认可。

  匈牙利,已当之无愧地成为中资企业开拓欧洲市场的首选目的地和关键枢纽。

  从商业热土到理想家园

  如今的匈牙利,早已超越单纯的商贸投资范畴,它正以其安全、便捷、高性价比的居留身份项目,成为全球高净值人士,特别是与中国有紧密联系的投资者心中,实现国际身份规划与家庭未来保障的理想国度。

  随着中匈关系的深化与企业的大量入驻,通过匈牙利25万欧元基金移民项目获得身份:

  意味着欧洲申根29国通行自由,更意味着与国家战略同行,提前锁定这片热土的长期发展红利。

  此外,子女还可享受当地免费的优质公立教育,毕业后凭中文母语优势,拥有更强的就业竞争力,全家还能享有欧洲高水平的医疗保障。

  【外联出国:2个月2家中国巨头重仓,匈牙利藏着怎样的红利?】

  当下,即是与时代同行的最佳时机

  【外联出国:2个月2家中国巨头重仓,匈牙利藏着怎样的红利?】

  选择匈牙利基金移民,便是选择与这些卓越的企业为邻,与一个稳定、开放、蓬勃发展的欧洲中心市场共同成长。它为您和家人提供的,不仅是一张通行欧洲的“门票”,更是一份面向未来的、关于教育、生活、事业与财富的综合性解决方案。了解匈牙利移民申请要求,可致电4000-851-851,预约外联出国移民专家免费咨询。

上一篇:
比亚迪新品牌“领汇”来了,4款车型曝光!知情人士:专供大批量采购需求,比如政府公务车采购
下一篇:
携程误发信息员工获团队为其申请带薪假
Title