Title
您当前的位置: 首页 > 百强动态 > 文章详细
重磅!千亿级能源国企重组获批
发布时间:2025-09-29

  

  一则来自上市公司盘江股份(600395.SH)的公告,宣告了一场省级能源领域的重大重组尘埃落定。

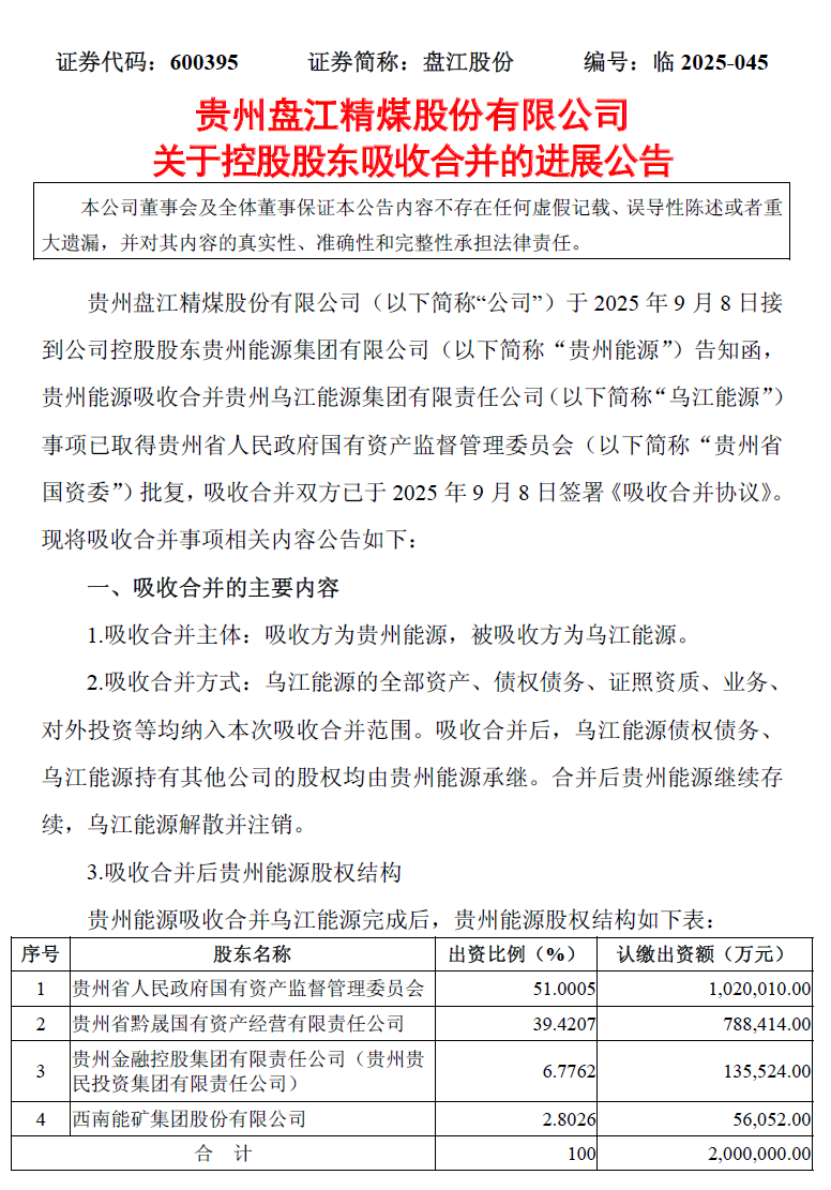
  盘江股份公告称,9月8日接到公司控股股东贵州能源集团有限公司(以下简称“贵州能源集团”)告知函,贵州能源集团吸收合并贵州乌江能源集团有限责任公司(以下简称“乌江能源”)事项已取得贵州省人民政府国有资产监督管理委员会(以下简称“贵州省国资委”)批复。双方已于当日签署《吸收合并协议》,标志着贵州省能源产业结构优化迈出关键一步。

  股权结构方面,合并后贵州能源集团的股东包括贵州省国资委(持股51.0005%)、贵州省黔晟国有资产经营有限责任公司(39.4207%)、贵州金融控股集团有限责任公司(6.7762%)及西南能矿集团股份有限公司(2.8026%),注册资本为200亿元。这一股权安排体现了国有资本在能源关键领域的主导地位,也有利于后续资源的统筹与调度。

  对上市公司盘江股份而言,本次重组不改变其控股股东与实际控制人。贵州能源集团仍为其控股股东,贵州省国资委仍为实际控制人,公司正常经营活动不受影响。

  然而,公告也提示,重组后部分业务可能形成新的同业竞争。对此,贵州能源集团承诺,将积极通过资产注入、转让或剥离等方式,逐步整合与盘江股份相同或相似业务,严格避免同业竞争,符合监管要求。

  从能源战略层面看,这一合并显著增强了贵州能源集团的整体实力。官网显示,贵州能源集团现有职工近7万人,注册资本200亿元,煤炭资源储量110亿吨、煤炭产能4635万吨/年,焦化产能833万吨/年,页岩气年产量达到2.5亿立方米,天然气运营管道750千米。

  尤其在电力板块,截至2025年9月,贵州能源集团电力装机规模突破1000万千瓦,达到1065万千瓦,其中,火电590万千瓦、新能源403万千瓦,绿电装机占比37.84%。预计到2025年底,贵州能源集团电力装机将突破1200万千瓦,发电量将达到328亿千瓦时,清洁能源比重的提升也呼应了“双碳”目标下能源绿色转型的趋势。

  这场重组并非孤例。近年来,多地能源国企通过合并重组提升规模效应、优化资源配置,如山东能源集团与兖矿集团的整合、山西省煤企联合重组等。贵州能源集团与乌江能源的合并,亦可视作省级能源平台集约化发展的重要尝试,旨在克服资源分散、重复建设等问题,提升省域能源安全保障能力和行业话语权。

  目前,此次吸收合并已通过经营者集中审查和贵州省国资委批复,后续将重点推进债权债务处理、资产移交及工商登记等程序。盘江股份也表示,将根据进展及时履行信息披露义务,投资者应关注相关公告,注意投资风险。

  公告原文如下:

  

  

上一篇:
杰富瑞:将唯品会目标价从18.5美元上调至21.6美元
下一篇:
阳光电源H股上市新进展
Title