Title
您当前的位置: 首页 > 百强动态 > 文章详细
国家电投2×350MW热电联产项目16项辅机设备招标
发布时间:2025-09-29

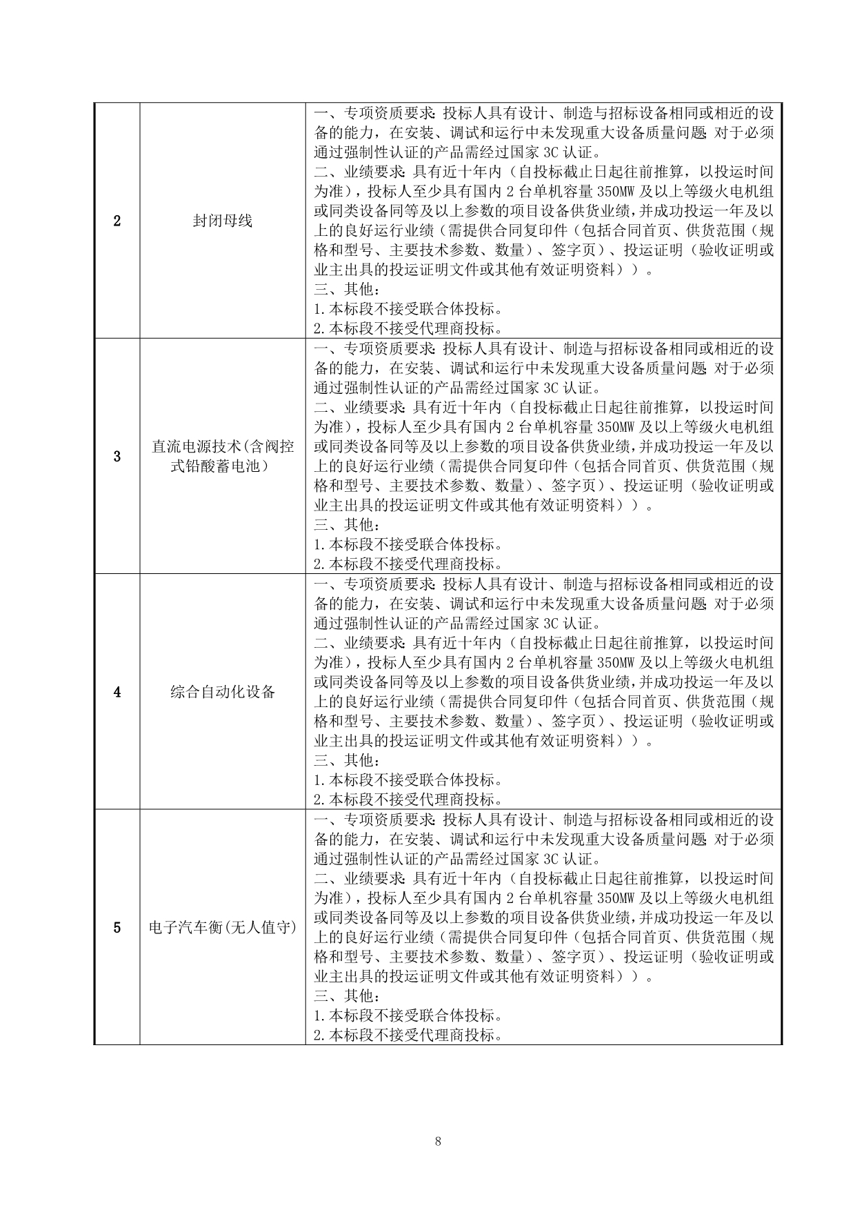
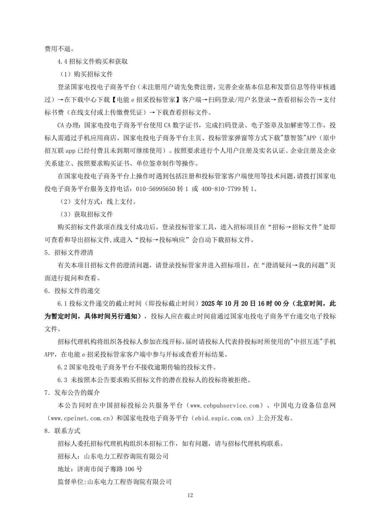
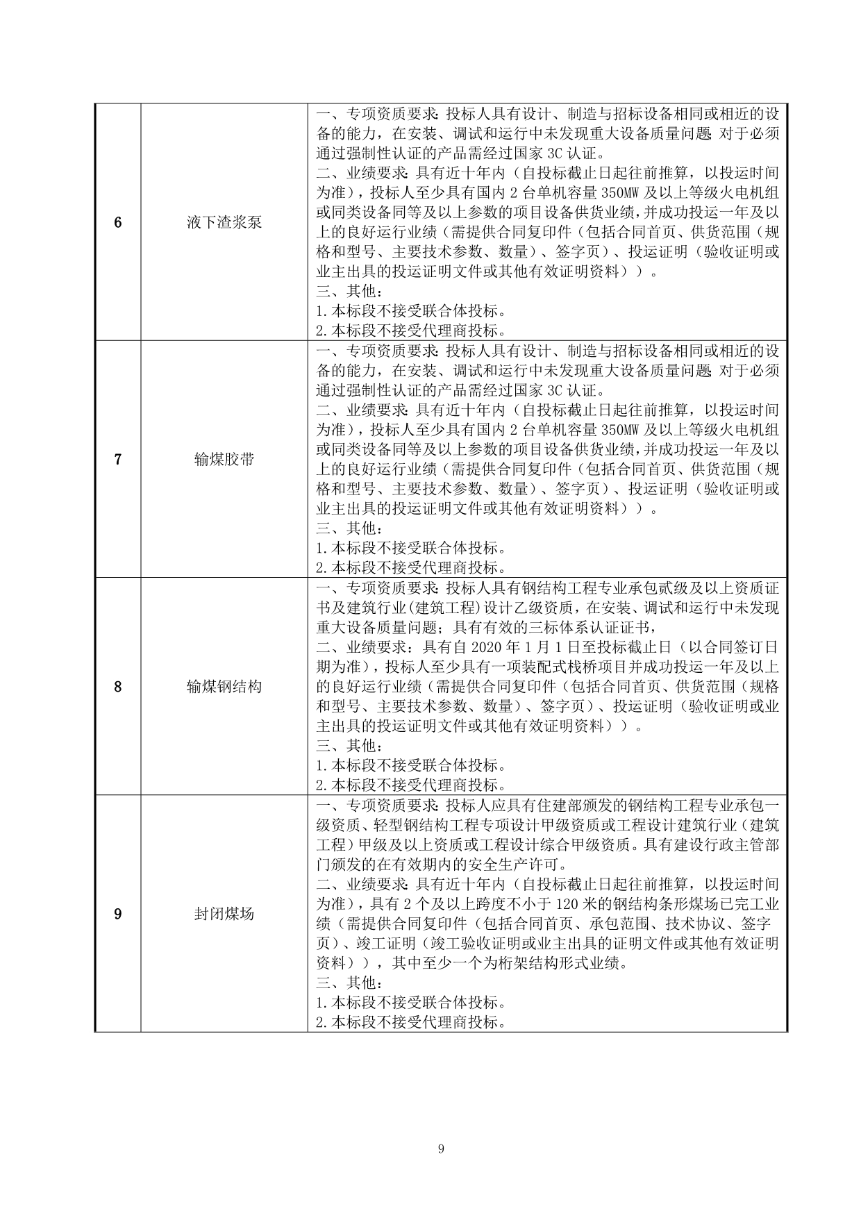
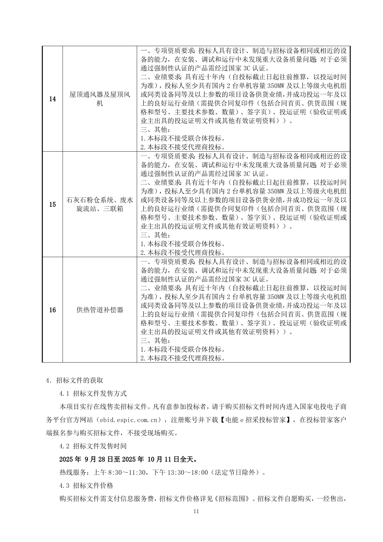
  山东电力工程咨询院有限公司 2025 年第 342 批招标吉木萨尔 2×350MW 热电联产项目二辅批次第二批辅机设备招标公告

  092909015594_02_1.jpg092909015594_02_2.jpg092909015594_02_3.jpg092909015594_02_4.jpg092909015594_02_5.jpg092909015594_02_6.jpg092909015594_02_7.jpg092909015594_02_8.jpg092909015594_02_9.jpg092909015594_02_10.jpg092909015594_02_11.jpg092909015594_02_12.jpg092909015594_02_13.jpg

上一篇:
(深互动)格林精密:公司与立讯精密和歌尔股份均有业务往来
下一篇:
千里科技入局Robotaxi赛道 印奇:目标单城1000辆常规化运营
Title