Title
您当前的位置: 首页 > 百强动态 > 文章详细
刘强东又要敲钟:京东工业冲刺港股 半年营收103亿,估值67亿美元
发布时间:2025-09-28

1.jpeg

雷递网雷建平 9月28日

京东工业日前更新招股书,准备在港交所上市。

京东工业首次递交招股书是2023年3月,此后上市一度停顿,2024年10月重启了IPO,2025年3月再次更新了招股书,这是又一次更新招股书。

近期,京东工业获IPO备案,这是时隔近两年半,终于拿到了上市的钥匙。

当前,京东集团旗下有多家上市企业,包括京东集团、京东健康、京东物流、德邦物流,一旦京东工业上市,刘强东旗下将再多一家上市企业。

年营收204亿

京东工业是一家工业供应链技术与服务提供商。通过践行变革性的、全链路的工业供应链数字化,京东工业帮助其客户实现保供、降本及增效。

自2017年7月成京东独立业务单位以来,京东工业坚持工业供应链技术与服务提供商的定位,不局限于销售产品,更专注于构建数字化基础设施。

招股书显示,京东工业2022年、2023年、2024年营收分别为141.35亿元、173.36亿元、204亿元;毛利分别为25.4亿元、28亿元、33亿元;毛利率分别为18%、16.1%、16.2%。

京东工业的主要收入来自商品销售及提供服务,2022年、2023年、2024年来自商品销售的收入分别为129亿元、161亿元、192亿元;服务收入保持相对稳定,约为12亿元。

京东工业2022年、2023年、2024来自持续经营利润分别为-13.84亿、480万、7.62亿;经营利润率分别为-9.8%、0%、3.7%;年度利润分别为-12.69亿、480万、7.62亿;经营利润率分别为-9%、0%、3.7%;

京东工业2025年上半年营收为102.5亿元,较上年同期的86.2亿元增长18.9%;毛利为19亿元,上年同期的毛利为14.57亿元;毛利率为18.6%,上年同期的毛利率为16.9%。

京东工业2025年上半年商品收入为96亿元,上年同期为81亿元;服务收入为6.7亿元,上年同期的服务收入为5.5亿元。

京东工业2025年上半年持续经营利润5.12亿,较上年同期的3.78亿元增长35.4%;持续经营利润率5%,上年同期为4.4%;持续经营业务利润4.51亿,上年同期2.91亿;持续经营的业务利润率为4.4%,上年同期为3.4%。

京东工业2022年、2023年、2024年经调整净利分别为7.59亿元、8.94亿元、10.67亿元;经调整净利率分别为5.4%、5.2%、5.2%。

京东工业2022年、2023年、2024年经调整净利分别为7.15亿元、8.18亿元、9.09亿元;经调整净利率分别为5.1%、4.7%、4.5%;2025年上半年持续经调整净利为4.95亿元,上年同期为3.69亿元;2025年上半年持续经调整净利率为4.8%,上年同期为4.3%。

截至2025年6月30日,京东工业持有的现金及现金等价物为45.6亿元。

截至2025年6月30日,京东工业的资产净资为10亿元。

曾3.5亿控股猎芯

2021年3月,京东工业通过签订投票委托书和授权书的方式,取得对猎芯科技有限公司(一家主要从事电子元器件销售的公司,下称「猎芯」)的控制权,控制猎芯合共约55.3%的投票权,从而将猎芯的财务业绩并入我们的合并财务报表。收购对价约为3.5亿元。

根据猎芯的未经审计管理账目,收购前,猎芯于2020年的年内收入达20.91亿元、毛利7830万元及净收益2640万元。

全面了解猎芯并完全评估我们各自的业务策略后,京东工业已确定,于合并后猎芯在若干领域(例如重点企业客户服务及劳动力效率管理)的表现并未达到京东工业的预期。

因此,2022年9月,为优化京东工业的服务,京东工业终止了相关投票委托书和授权书,由此京东工业不再控制猎芯。猎芯不再并入京东工业的合并财务报表,并被归类为已终止经营业务。

于2021年3月收购猎芯前,京东工业并不持有猎芯的任何所有权或投票权;在合并猎芯时,京东工业持有猎芯约28.5%的所有权(按全面摊薄基准)及55.3%的投票权;紧随剥离后及截至最后实际可行日期,京东工业持有猎芯约28.5%的所有权(按全面摊薄基准)及约32.1%的投票权。

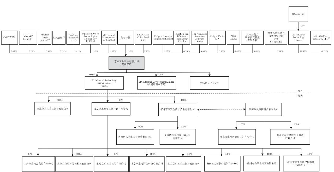
GGV与红杉中国是股东

京东工业執行董事为宋春正,非执行董事分别为刘强东、徐炳东;独立非執行董事分别为孙含晖、汤欣、顾宝芳。

2020年5月,京东工业品签署2.3亿美元A轮融资协议,本轮融资由GGV纪源资本领投,红杉资本中国基金、CPE等多家投资机构跟投。

2021年1月,京东工业與包括Domking及GGV在內的一批第三方投資者完成A-1轮优先股融资,募资1.05亿美元。

2023年3月,京东工业完成3亿美元B系列优先股交易,阿布扎比主权基金Mubadala和阿布扎比投资基金42XFund共同领投,资管集团M&G、私募巨头EQT旗下亚洲平台BPEA EQT(原霸菱亚洲投资)和红杉中国跟投,每股成本为2.5877美元,投后估值为67亿美元。

于本公告日期,京东集团通过其全资子公司持有京东工业已发行股本总额的约77.32%。京东集团创始人刘强东通过Max I&P Limited持股为3.68%,这部分股权是京东工业对刘强东的奖励。

Domking Investment持股2.42%,Expansion Project Technologies股为1.57%,MIC Capital Management 23 RSC持股为1.57%,上海源安企业管理咨询合伙企业(有限合伙)持股1.42%,红杉中国持股为1.37%,Pink Crystal China Fund持股1.22%,C-Open Education持股为1.22%。

JD Industrial Technology持股0.71%,Magical Brush持股0.81%,Suzhou Yan Ji持股0.79%,GGV VII Investments持股1.01%,The Prudential Assurance Company持股0.94%,GGV VII Plus持股为0.81%,WelightCapital持股为0.45%,上海源彦企业管理咨询合伙企业持股为0.58%,Alosa Limited持股为0.47%;

北京新动力股权投资基金(有限合伙)、宁波新犁新动力股权投资合伙企业分别持股为0.41%,上海源月企业管理咨询合伙企业持股为0.38%,上海源烨企业管理咨询合伙企业持股为0.26%,GGV VII Investments Pte持股为0.11%,GGV VII Plus Investments持股为0.09%。

拟议分拆完成后,京东集团将继续间接持有京东工业50%以上的股权,因此,京东工业将仍为京东集团的子公司。

—————————————

雷递由媒体人雷建平创办,若转载请写明来源。

上一篇:
明天,低价龙头股来了!中签率可能较高
下一篇:
招金矿业获标普“BB+”评级,海域金矿将在2027年末投产
Title