Title
您当前的位置: 首页 > 百强企业动态 > 文章详细
一季度暴增超226%!风口上的盛屯矿业,业绩大爆发
发布时间:2026-04-14

  有色金属行业,周期为王。

  根据统计,有色金属板块2025年整体涨幅超过97%。进入2026年,该板块延续震荡上行,尽管近期有所回落,年内涨幅仍达到9%。

  在这种背景下,有色板块头部企业受益最为明显,例如盛屯矿业。

  根据统计,2025年盛屯矿业整体涨幅达到217%,市值增长超320亿元。进入2026年后,公司股价虽有所回落,但其总市值维持在438亿元高位。

  股价暴涨的背后,是业绩强有力支撑。

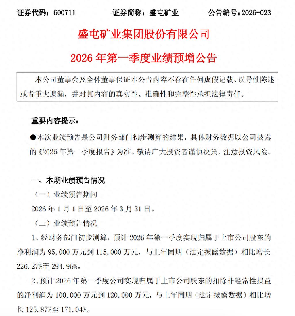
  根据盛屯矿业最新发布的2026年一季度业绩预告,预计报告期内实现归属于上市公司股东的净利润为9.5亿元至11.5亿元,与上年同期相比增长226.27%至294.95%;扣除非经常性损益后的净利润为10亿元至12亿元,同比增长125.87%至171.04%。

  对于业绩的大幅增长,盛屯矿业表示,主要系产品铜量价齐升。

  盛屯矿业称,报告期内,公司刚果(金)铜钴项目铜产品产量同比提升,同时本期铜价处于历史高位区间,较上年同期有所上涨,推动本期业绩同比改善。同时,公司内部持续推进提质增效,加强精细化管理。公司紧抓经营效率提升,报告期内部分子公司经营业绩出现不同程度改善,可控成本同比下降,精细化管理水平不断提升。

  受股价大涨影响,盛屯矿业实际控制人姚雄杰财富随之增长。根据股权穿透数据,姚雄杰共持有公司12.95%的股份,对应持股市值约56亿元。

  隐秘的矿业帝国

  盛屯矿业的发展历程中,其背后关键人物姚雄杰不容忽视。

  公开资料显示,姚雄杰出生于1967年,成年后从家乡前往深圳发展。与当时许多南下寻梦的年轻人一样,姚雄杰从基层岗位做起,曾任职于深圳国贸中心摄影器材公司。1993年,年仅26岁的姚雄杰创立深圳雄震投资公司,即如今盛屯集团的前身。

  1998年,姚雄杰迎来关键节点:通过雄震投资受让中国宝安集团持有的2400万股龙舟股份股权,成为其第一大股东,并将其更名为雄震集团。彼时姚雄杰仅31岁,已掌控第一家上市公司,可谓初露锋芒。

  不过,姚雄杰的创业之路并非一帆风顺。入主雄震集团的前十年,公司主营业务几经变迁,从电热水器到防盗门,从房地产到彩票机,尽管业务布局多元却始终未能形成核心竞争力,甚至一度因连续亏损而“披星戴帽”,濒临退市。

  2007年,姚雄杰迎来重要转折。彼时,紫金矿业的快速发展让其敏锐感知到中国工业化进程对矿产资源的庞大需求,由此将目光转向有色金属领域。也正是这一年,雄震集团正式布局矿业,收购三富矿业,开启向有色金属行业的转型。

  姚雄杰转型有色金属的路径较为直接,即通过并购拓展业务版图。2010年,雄震矿业启动融资并加快并购节奏,当年2月及12月,公司公告两笔定向增发,募资总额分别为1.90亿元及6.65亿元,资金用于偿还逾期债务、增资子公司、收购银鑫矿业等。

  据Wind统计,自2011年以来,盛屯矿业作为买方参与23起并购,标的多为矿业公司。同时,公司通过股权再融资获得108.16亿元,其中定向增发募资84.29亿元。此外,公司间接融资48.60亿元。

  具体来看,国内布局方面,姚雄杰相继将三富矿业、鑫盛矿业、银鑫矿业、埃玛矿业、贵州华金、四环锌锗等矿业资产纳入版图,业务版图迅速拓展至内蒙古、贵州、云南等地;海外布局方面,姚雄杰在刚果(金)及印尼持续推进,在刚果(金),获取卡隆威、恩祖里等铜钴项目;在印尼,与“世界镍王”青山控股合作,布局友山镍业,切入高冰镍及镍铁领域。

  通过一系列并购,盛屯矿业资产规模显著扩张。数据显示,依托融资及并购,公司2010年净资产增长近95倍;此后十年净资产持续扩大。截至2025年前三季度末,盛屯矿业资产总计417.5亿元,其中固定资产117.5亿元。凭借多年并购整合,姚雄杰将濒临退市的“壳公司”,逐步打造为行业头部矿业集团。

  周期的馈赠

  过去一年,盛屯矿业在资本市场表现亮眼。

  根据统计,2025年盛屯矿业整体涨幅超217%,总市值突破400亿元大关。股价大幅上涨的核心逻辑,在于业绩持续兑现。

  根据盛屯矿业最新披露的一季度业绩预告,预计2026年一季度实现归属于上市公司股东的净利润9.5亿元至11.5亿元;扣除非经常性损益后的净利润10亿元至12亿元。业绩向好,是支撑其估值的核心要素。

  经营层面,2024年8月盛屯矿业因信息披露违法违规被实施其他风险警示,股票简称变为“ST盛屯”,直至2025年8月撤销其他风险警示。

  那么,为何盛屯矿业股价大幅上涨?除业绩支撑外,公司黄金布局同样重要。

  公告显示,2026年2月盛屯矿业以约13.5亿元完成对加拿大上市公司Loncor的100%股权收购,获取其核心资产——刚果(金)阿杜姆比金矿。据介绍,该笔布局具有战略意义,Loncor近期虽无营收且持续亏损,但其拥有的Adumbi金矿资源量总计123.6吨,平均品位2.08克/吨至2.89克/吨,属优质高品位露天矿。初步经济评估显示,该矿年均黄金产量约9.4吨,全维持成本最低约950美元/盎司。参考巴里克运营的非洲最大金矿Kibali的经验,Adumbi建设周期预计约18个月。

  收购Loncor后,盛屯矿业完成从铜钴到黄金的布局,抗风险能力显著增强:工业金属与宏观经济周期高度相关,贵金属则在风险不确定中具备避险属性。当新能源周期调整、铜价面临波动时,黄金将成为盛屯矿业业绩的“压舱石”。

  4月8日,盛屯矿业公告披露,其全资下属公司宏盛国际资源有限公司、Preeminence与阿联酋阿布扎比Novel Mining及其全资子公司Nkoyi签署股权收购协议,Preeminence拟以3亿美元(约合人民币20亿元)收购Nkoyi 50%股权,进而获取刚果(金)一处核心铜钴矿30%采矿权权益。

  除海外并购,盛屯矿业在国内亦持续布局。据公开信息,贵州福泉双龙工业园区内,盛屯新能源材料(贵州)有限公司自动化生产线满负荷运行。该企业2021年落地,仅用4年便实现年产值从15.88亿元提升至41亿元。二期项目总投资约70亿元,规划建设40万吨磷酸铁锂及磷系“矿化材一体”项目,目前一期15万吨/年磷酸铁锂进入试生产阶段。

  从上游矿山到下游材料,从非洲铜钴到贵州磷酸铁锂,盛屯矿业全产业链布局逐步成型。

  负债方面,财报数据显示,截至2025年末,盛屯矿业资产负债率为58.84%,流动性负债186.75亿元,其中短期借款84.66亿元;同期公司货币资金80.62亿元,交易性金融资产4.12亿元。尽管货币资金可覆盖短期借款,但资金压力仍不容忽视。

  综合来看,日益完善的产业链布局,为盛屯矿业打开更大业绩空间;但周期波动下,偏高的负债结构也使其面临一定压力。我们认为,伴随市场环境变化,对姚雄杰及盛屯矿业而言,新的挑战和机遇正在显现。

上一篇:
大唐吕四港公司 “+”“-”之间交出绿色转型新答卷
下一篇:
内存冲击发力了!中国智能手机市场下滑:华为依旧第一
Title