Title
您当前的位置: 首页 > 百强企业动态 > 文章详细
规模达772.5MWh!中国石油2026年储能系统集采中标候选人公示,宁德时代、智光储能、比亚迪等企业入围
发布时间:2026-04-13

  文章来源:中关村储能产业技术联盟

  4月10日,中国石油天然气集团有限公司2026年磷酸铁锂储能系统集中采购(带量)中标候选人公示。

  此批采购含8个标包分布在6个油田12个项目区域,共采购772.5MWh跟网型储能系统,覆盖0.33C、0.5C 电芯规格。

  8个标包的中标候选人包括:广州智光储能科技有限公司、中国石油集团济柴动力有限公司、中天储能科技有限公司、比亚迪汽车工业有限公司、宁德时代新能源科技股份有限公司、北京海博思创科技股份有限公司、湖北亿纬动力有限公司7家企业。

  其中:

  宁德时代成为包4~包8五个标段的第一名;

  智光储能为包1、包3两个标段的第一名;

  比亚迪储能为包2第一名。

  中标详情如下:

  根据招标公告,各标包招标要求如下:

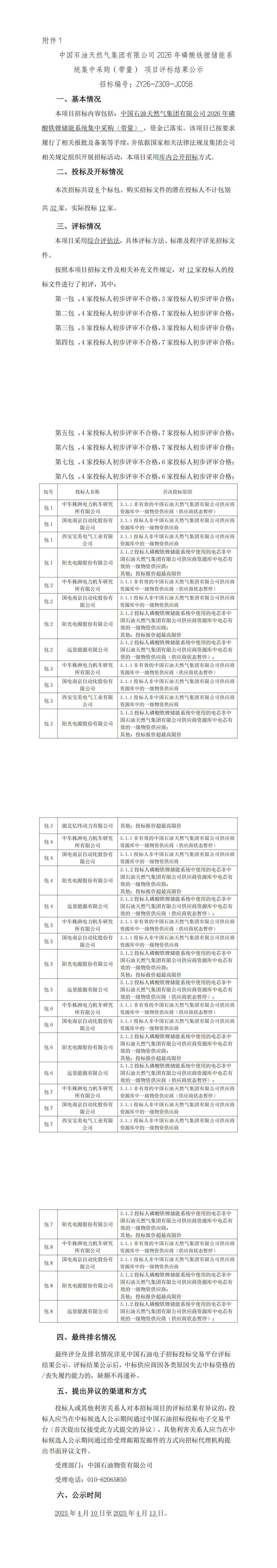
  另外公告显示,购买此次招标文件的潜在投标人不计包别共32家,实际投标12家。

  项目采用综合评估法,按照本项目招标文件及相关补充文件规定,对12家投标人的投标文件进行了初评,其中:

  第一包,4 家投标人初步评审不合格,3 家投标人初步评审合格;

  第二包,4 家投标人初步评审不合格,7 家投标人初步评审合格;

  第三包,5 家投标人初步评审不合格,3 家投标人初步评审合格;

  第四包,4 家投标人初步评审不合格,7 家投标人初步评审合格;

  第五包,4 家投标人初步评审不合格,7 家投标人初步评审合格;

  第六包,4 家投标人初步评审不合格,7 家投标人初步评审合格;

  第七包,4 家投标人初步评审不合格,6 家投标人初步评审合格;

  第八包,4 家投标人初步评审不合格,6 家投标人初步评审合格;

  原文如下:

  有深度的人

  点点点,赞和在看都在这儿!

上一篇:
3天一字板狂飙!宁德时代溢价45%押注中恒电气,算的什么账?
下一篇:
基蛋找到新董秘了,94年的!
Title