Title
您当前的位置: 首页 > 百强企业动态 > 文章详细
TCL中环的海外“大棋”:下了五年成“死棋”,至少亏了31亿
发布时间:2026-04-10

  一边是TCL中环高调拿下一道,大张旗鼓开启一体化新征程;另一边,其控股子公司Maxeon已向新加坡高等法院申请司法管理,走向债务重整的绝境。

  目前,Maxeon正面临多起违约诉讼,被索赔金额超过7000万美元(按当前汇率,约5.11亿元)。

  根据新加坡法律,司法管理旨在为企业提供“喘息空间”,以便进行业务重组与恢复运营,或实现比直接清算更高的资产变现价值。司法管理人将接管或控制Maxeon的全部资产,并拥有出售或以其他方式处置这些资产的权利。

  曾被TCL中环视作全球化战略核心、不惜顶着重重压力拿下控股权的海外关键支点,如今却沦为负面资产。

  短短五年,这家被寄予厚望的海外核心为何一步步滑向深渊?TCL 中环围绕 Maxeon 的一连串重金布局,究竟换回了什么,又付出了何等惨痛的代价?

  站在悬崖边的Maxeon

  被CBP踹下深渊

  罪魁祸首是美国?

  TCL中环表示,美国海关与边境保护局(CBP)禁止其产品入关、市场价格竞争加剧及新法规对税收优惠政策影响导致该公司业务发展面临挑战及财务困境。

  但从Maxeon的业绩来看,其盈利能力长期缺失,早已站在悬崖边,随时可能坠落。

  财报显示,2022年,Maxeon实现营收10.6亿美元,亏损2.67亿美元。

  由于美国分布式市场需求疲软、利率上升、渠道库存过高、加州政策变化等叠加,2023年上半年公司下调了全年业绩指引。同时,北美3GW电池组件扩产项目进度迟于预期。

  双重打击下,从2023年5月开始,公司股价再次大幅跳水,自此一泻千里。

  2023年,公司营收增长至11.23亿美元,但亏损扩大至2.76亿美元,经营持续承压。

  Maxeon股票价格历史

  CBP禁令的“凌空一脚”将其直接踹下深渊。

  美国市场是Maxeon最主要的收入来源,占其主营收入的一半以上。2024年7月,CBP以涉嫌违反《维吾尔族强迫劳动预防法》(UFLPA)为由,扣留了从该公司墨西哥工厂进口到美国的组件。

  而就在两个月前,TCL中环刚刚宣布斥资最高约1.975亿美元参与Maxeon重组。

  彼时的TCL中环,自身可转债发行规模已缩水89亿元,却仍顶着亏损压力加码投资,意图推动Maxeon的资本架构改善、业务变革、运营改善,充分发挥其在美独特壁垒市场优势及技术创新能力,通过全球范围内生产与渠道的相互促进和协同赋能,提升公司全球化布局的竞争优势。

  然而宏图未展,便遭遇了美铁拳的迎头痛击,所谓的“美独特壁垒”被当场击碎。

  尽管Maxeon提交了数千页供应链追溯文件,CBP在2025年3月仍驳回抗议,维持禁令,导致约200MW组件滞留美国港口。

  这一争议至今已持续近两年,仍未得到解决。2025年上半年Maxeon仅出货153.2MW组件,约为去年的十分之一。

  组件销量的断崖下滑进一步导致收入的下滑,公司2025年上半年收入仅为3900万美元,同比下降89.5%,净亏损达6545.8万美元。

  用TCL中环自己的话说:“其生产基本停滞。短期现金流处于紧张状况,营运资金是否足以偿付短期债务出现重大不确定性。”

  过去五年,Maxeon的亏损总额已逼近15亿美元(按各年汇率计算,折合约102亿元人民币),还面临多起违约诉讼,自身及母公司已不足以让其起死回生,只能通过司法手段寻求喘息空间。

  TCL中环近60亿投资

  得到专利和海外资产

  失去31.57亿元

  TCL中环对Maxeon的收购从一开始就充满争议。在早期认购股本阶段,便有投资者在股票交流平台上质疑交易估值的合理性。

  然而,争议从未阻挡TCL中环的脚步。

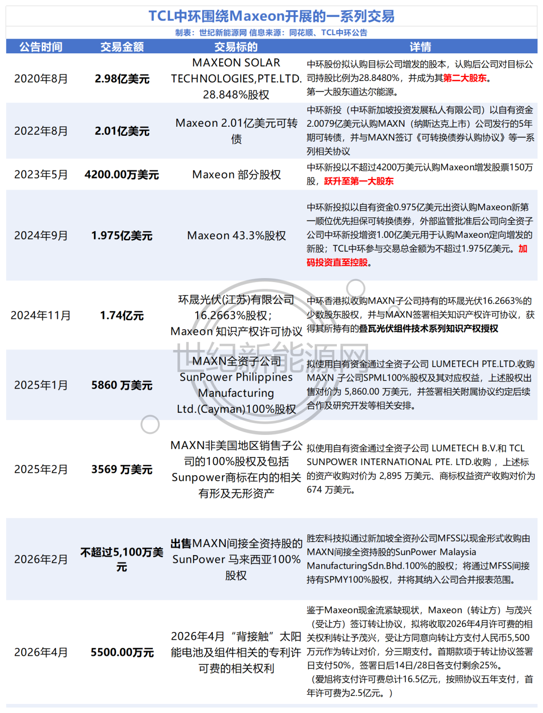
  据世纪新能源网统计,为了控股Maxeon,TCL中环前后累计投入约7.4亿美元(按各年当月汇率计算,约合51亿元)。再加上后续投资,总额逼近60亿。

  这笔巨额投资究竟换来了什么?

  第一,成为有力的专利武器。战略围堵,以诉逼和,以及靠专利费缓解现金流危局。

  一方面,TCL中环花费1.74亿元购买了Maxeon的叠瓦产权授权以及环晟光伏16.2663%的股权,打造“叠瓦+G12”双平台的差异化竞争力;并拿下非美地区SunPower商标,运营TCL Solar与SunPower双品牌,试图在组件红海中撕开一道口子。

  另一方面,专利维权成为TCL中环这种缺少组件产能的企业极具“性价比”的竞争手段。

  在持股至控股的整个过程中,TCL中环挥舞Maxeon手中的叠瓦、BC专利大棒,先后对阿特斯、通威、爱旭等发起专利战,尝到了甜头。

  ·2020年凭借叠瓦式组件专利在日本起诉阿特斯,索赔1000万日元,最终双方于2022年6月达成和解。直至2025年6月30日止,阿特斯不得再向日本地区销售叠瓦式太阳能电池组件;

  ·2024年,Maxeon与通威太阳能(合肥)就叠瓦太阳能电池和组件技术以及双方的相关专利纠纷达成全球和解;

  ·2026年2月,Maxeon与爱旭股份签订《专利许可协议》,获得高达16.5亿元的“史上最贵专利费”,爱旭将在五年内分期支付,首年许可费为2.5亿元。

  这笔费用却将被用来缓解Maxeon的现金流压力。根据4月初公告,Maxeon将原定4月30日收取的爱旭1亿元专利许可费,以5500万元转让给TCL中环系茂兴控股,折价约45%。如此折价变现专利收益,足见Maxeon现金流已非常紧张。

  第二,获得Maxeon的非美资产,但目前出口营收还不及5年前。

  由于Maxeon营收的持续恶化,其在各项业务中寻求削减成本,由此开启密集的海外资产剥离进程,相关资产多由母公司TCL中环收购。

  TCL中环也由此全面整合了MAXEON旗下非美资产,进一步投资约6.8亿元。

  据悉,Maxeon的电池基地位于马来西亚和菲律宾,组件厂设在墨西哥及法国,此外还拥有多个国家的销售公司。

  ·2025年1月,菲律宾工厂率先剥离,接盘方为TCL中环旗下子公司Lumetech,交易金额达5860 万美元(约4.2亿元);

  ·紧接着2月,非美销售子公司及美国以外的“SunPower”商标权一并转让给TCL中环关联方TCL SunPower,交易对价约3569万美元(约2.6亿元)。

  ·Maxeon还在通过对外出售资产回流资金。今年2月,完成马来西亚光伏工厂(SPMY)100%股权交割,以不超过5100万美元(约合3.67亿元)的价格卖给胜宏科技旗下子公司。非美海外生产端与销售渠道已全面剥离。

  值得注意的是,从持股到控股Maxeon的整个过程中,TCL中环的出口营收虽有起伏,但海外营收占比始终处在低位,2022-2025年占比皆不到15%。

  不过从TCL中环公布的数据来看,2025年其电池组件业务海外市场销量增长超2倍,在亚太、拉美、中东非等区域取得突破;或得益于公司整合了Maxeon销售平台与SunPower品牌,构建起的非美地区营销网络。

  第三,TCL中环为这笔投资付出的最大代价,是财务上的沉重打击。

  根据财报数据,从2023-2025年,累计确认与Maxeon相关的减值及亏损合计约31.57亿元。具体来看:

  2023年,对Maxeon相关长期股权及金融资产计提资产减值损失10.1亿元、公允价值变动损失4.4亿元、投资亏损3.4亿元,抵销1.08亿元可转债利息收入后,当年净损失约16.82亿元;

  2024年,TCL中环整体计提资产减值损失44.34亿元,其中由Maxeon带来的商誉减值损失为9.15亿元;

  2025年,再次计提Maxeon商誉减值损失5.6亿元。

  截至2025年度报告期末,TCL中环已对 Maxeon 相关资产进行减值测试并充分计提减值。

  TCL中环对Maxeon的坚决投资,换来的却是连年亏损。这并非孤立的并购问题,而是TCL中环近年来整体困境的缩影。

  在某种程度上,Maxeon的惨败如同一面镜子,照出的是TCL中环在周期判断、全球化运营和企业管理上的全方位短板。

  两年巨亏200亿后

  TCL中环想“翻身”

  一连串战略失策叠加,TCL 中环短短两年亏损逼近200 亿元,如今才痛定思痛,试图翻盘自救。

  公司董事长李东生在2025年年报致辞中表示:“2026年公司将补强业务短板,积极推动并购重组和新能力建设,加强国内业务,开拓海外市场,重塑核心能力。”

  今年恰逢TCL 成立45 周年,集团与中环同步迎来管理层换血。

  李东生正式辞去TCL科技CEO职务,将继续以董事长身份,把握集团长期战略方向。在TCL体系任职28年的70后高管王成接任TCL科技CEO。

  TCL 中环的管理层更是彻底洗牌。在中环工作了40多年、当了17年CEO的沈浩平,于2024年8月辞去非独立董事职务,彻底退出核心管理层。

  他一手培养的“80后”接班人王彦君,接任CEO不到半年,最终转去管半导体业务。

  最新接替王彦君的,是TCL华星出身的欧阳洪平。董秘、CFO等关键岗位陆续换成了TCL系的人。

  与此同时,TCL中环开始去库存,砍掉亏损产能,处置低效资产;新高管团队也在精简组织,统一执行力。

  但面板行业的管理经验能否直接适配光伏赛道,仍存巨大疑问。

  新管理层明确提出“适度一体化”方向,收购一道新能则是补齐短板的关键一步。

  TCL中环宣称,在公司收购一道以后,将在欧洲市场、高溢价市场上取得一定突破。整体来看2026年组件的出货预期是要高于2025年的。

  更核心的是,TCL中环想借助其在BC电池组件领域的技术积累,打通“硅片+电池+组件”全产业链,同时押注BC电池这一下一代技术高地。

  对比隆基、爱旭等先行企业,TCL 中环布局明显滞后。好在市场已被先行者培育成熟,后发仍存理论机会。

  李东生曾言:“很多事你敢去做是很重要的,就算遭受挫折,这个过程中能力就能建立起来,就能把握住一些机会。”

  BC专利与非美海外资产,或许能看做Maxeon留给TCL中环的最关键遗产。

  截图自2025年10月TCL 中环投资者关系活动记录表

  在过去的几年,TCL中环为Maxeon付出了几十亿元的学费,却迟迟没能学会最关键的一课:如何把技术优势变成能卖出去的产品。如今,TCL 中环已没有试错空间,必须补上这堂迟来的必修课。

上一篇:
长城汽车取得通信模组及车联网系统专利
下一篇:
北京隆福寺项目走向REITs市场 城市更新探路资产证券化
Title