Title
您当前的位置: 首页 > 百强企业动态 > 文章详细
一边砸3860万营销,一边高息触红线!中邮消金投诉缠身还狂甩不良
发布时间:2026-04-10

  在当今竞争激烈的消费金融市场中,中邮消费金融有限公司(以下简称“中邮消金”)作为邮储银行控股的持牌机构,本应凭借其雄厚的股东背景和广泛的业务网络稳健发展,然而现实却不尽如人意。近期,中邮消金深陷规模扩张与风险管控失衡的困境,面临着盈利下滑、合规内控薄弱以及不良贷款高企等多重挑战。

  为了迅速扩大市场份额,中邮消金不惜斥巨资加码营销引流。据中国邮政官网披露的招标公告显示,中邮消金启动了2026-2027年度权益类服务采购项目,采购预算高达3860万元。根据招标方案,中邮消金将通过招标确定2家中标单位,综合得分最高者为中标供应商,第二名作为备选入库供应商,供应商需为其提供为期两年的权益类服务,涵盖话费、立减金、音视频会员、生活服务等多种外部权益。登录中邮钱包APP发现,这些权益已全面应用于用户引流活动,成为其吸引借款用户的核心手段。

  营销力度拉满的背后,是中邮消金盈利增长的疲态。数据显示,2021年至2023年,中邮消金净利润逐年攀升至12.29亿元的高点,但2024年却同比下滑34.58%至8.04亿元,与当年75.41亿元的营业收入形成鲜明反差,其营收已实现连续三年增长。2025年上半年,中邮消金曾实现营收39.72亿元、净利润6.33亿元,同比分别增长6.95%和165.97%,盈利能力看似亮眼;但据邮储银行最新披露,2025年全年中邮消金实现营业收入80.78亿元,同比增长7.12%,净利润却降至7.42亿元,同比下滑7.71%,盈利增长承压明显。这表明,单纯依靠营销投入来扩张规模,并不能从根本上解决盈利问题,反而可能因成本上升而进一步压缩利润空间。

  在追求规模扩张的同时,中邮消金的合规内控却显得薄弱不堪。黑猫投诉平台上的数据触目惊心,截至3月30日,截至3月30日,中邮消金在黑猫投诉平台的累计投诉量超1.7万件,近30日投诉量达265件;其中,仅针对中邮钱包的投诉就达1112条,“暴力催收”“超额收费”成为投诉高频词条。

  多位消费者在投诉中反映,中邮钱包的息费水平远超预期。有消费者表示,其在该平台借款15000元、分24期还款,总还款额达19044元,经测算真实年化IRR约为24.06%,不仅远超司法保护上限12%,也突破了持牌消金监管上限20%的要求,涉嫌超额收费。

  另有消费者吐槽,2025年借款8000元、分36期偿还,最终需支付的利息与本金几乎持平,息费压力巨大。

  暴力催收则成为另一大投诉重灾区。有消费者投诉称,在中邮钱包借款逾期后,催收客服对其亲友进行反复call轰炸、恐吓甚至辱骂,严重影响正常生活。

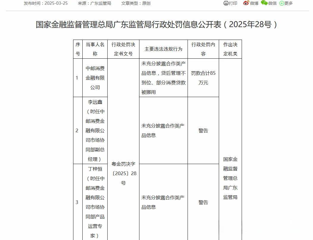
  合规漏洞的频现已经引起了监管部门的关注。2025年3月25日,国家金融监督管理总局广东监管局披露,中邮消金因未充分披露合作类产品信息、贷后管理不到位等违法违规行为被罚款85万元,三名相关责任人同步被警告。而这并非其首次被罚,早在2024年7月,中邮消金就因“违反征信异议处理规定”被罚78万元。一年之内两收罚单,无疑暴露了中邮消金在内控管理上的严重缺陷。

  在合规问题频发的同时,中邮消金还面临着不良贷款高企的严峻挑战。为了快速出清不良资产、降低管理成本,中邮消金选择了批量转让不良资产的方式。近日,中邮消金在银登中心发布2026年第1期个人不良贷款转让公告,拟转让的个人消费贷款未偿本息总额达9.19亿元,其中本金7.59亿元、利息1.6亿元,相关不良资产加权平均逾期天数达305.51天,借款人加权平均年龄35.72岁,于3月17日通过线上公开竞价处置。这并非孤例。2025年12月22日,中邮消金曾接连推出两期个人不良贷款转让项目,两期资产包未偿本息合计达24.93亿元,其中本金16.07亿元、利息8.86亿元。

  然而,“未诉即卖”的做法虽然能够帮助中邮消金快速出表、避免风险累积,但长期依赖外部机构处置不良资产,可能会削弱其在复杂逾期案件催收和法务处理等环节的自主能力,埋下潜在风险。不良资产的持续出清,也未能扭转中邮消金资产负债率高企的态势。

  数据显示,2021年至2024年,中邮消金的资产负债率连续三年攀升,从88.87%升至90.01%,资本承压态势明显。天眼查App显示,截至2024年末,其资产总计达672.29亿元;而据邮储银行2025年年报披露,截至2025年末,中邮消金资产总额进一步增至757.32亿元,净资产74.55亿元,资产规模扩张的同时,风险管控压力并未缓解。

  尽管拥有邮储银行、新加坡星展银行等7家中外名企的股东背景,以及与蚂蚁集团、京东科技等互联网巨头的广泛合作,但中邮消金仍未能跳出“规模扩张-风险暴露-盈利承压”的循环。2024年修订的《消费金融公司管理办法》新增了“合作机构管理”等内容,明确要求持牌机构对合作方实行名单制管理、禁止外包核心风控环节,并强化消费者权益保护。这对内控薄弱的中邮消金而言,无疑是更大的挑战。

  面对当前的困境,中邮消金若想走出困局,亟需在规模扩张与风险管控之间找到平衡点。一方面,应优化营销策略,避免盲目投入导致成本上升;另一方面,应加强合规内控建设,完善风险管理制度和流程,确保各项业务在合规框架内稳健运行。同时,还应提升服务质量,增强消费者保护意识,积极回应消费者诉求,以赢得市场的信任和口碑。

  此外,中邮消金还应加强与股东和合作机构的沟通协调,充分利用各方资源优势,共同应对市场挑战。在不良资产处置方面,应探索多元化的处置方式,减少对外部机构的依赖,提升自主处置能力。只有这样,中邮消金才能在激烈的市场竞争中立于不败之地,实现可持续发展。

上一篇:
存储全产业链发力AI时代
下一篇:
这个赛道,看到了希望
Title