Title
您当前的位置: 首页 > 百强企业动态 > 文章详细
2025年中国电力运行维护行业政策、市场规模及未来前景展望:电源电网投资强劲,拉动电力运行维护规模达488.33亿元[图]
发布时间:2026-01-26

  电力运行维护行业概述

  电力运行维护简称电力运维,是通过专业队伍对电力线路、运行设备及供电系统实施全周期管理的系统性活动。其核心在于保障电力系统的安全稳定运行,涵盖设备巡检与检查、设备维护与保养、故障处理与修复、数据监测与分析、安全管理、文档记录与报告、用户支持与沟通等七个维度的工作内容。

  电力运行维护行业政策

  电力运行维护作为保障电力系统安全稳定运行的关键环节,近年来在国家层面获得高度重视,一系列法规政策与行业指导文件的相继出台,为行业规范化、专业化与智能化发展提供了清晰的指引与有力的制度支持。例如,2024年11月,国家能源局印发《关于加强电力安全治理以高水平安全保障新型电力系统高质量发展的意见》,强化电力安全隐患排查治理,研究出台新型电力系统重大事故隐患判定标准,建立健全覆盖全行业的电力重大事故隐患数据库,从规划设计、建设施工、设备运维等各环节开展隐患整治,严格落实重大事故隐患挂牌督办机制,确保重大隐患动态清零。2025年5月,国家发展改革委、国家能源局印发《关于深化提升“获得电力”服务水平全面打造现代化用电营商环境的意见》,加强配电网主动运维。供电企业深化配电网智能巡检体系建设,加强带电检测装备应用,推广无人机巡检模式,提升设备隐患排查治理能力。完善配电网停电监控、故障研判和自愈控制策略,减少故障停电次数、停电时间和影响范围。优化配电网检修计划。

  电力运行维护行业产业链

  电力运行维护产业链涵盖上游的电力设备制造、中游的运维服务集成与下游的发电企业应用三大环节。近年来,随着智能电网建设推进与设备技术迭代加速,上游设备制造商与下游发电企业之间的协同合作日益深化,通过技术共研、数据共享与服务联动等方式,共同推动运维体系向智能化、高效化方向演进,形成了从设备供应到运维管理再到终端应用的全链条协同发展格局。

  作为重要的基础性产业,我国电力工业快速发展,发电装机、电网规模等多项指标已稳居世界首位,支撑了国民经济的快速发展和人民生活水平的不断提高。国家能源局数据显示,中国电源基本建设投资完成额从2017年的2700亿元增长至2024年的11687亿元,年复合增长率为23.28%;电网基本建设投资完成额从2017年的5315亿元增长至2024年的6083亿元,年复合增长率为1.95%。2025年前三季度,中国电源基本建设投资完成额为5987亿元,同比增长0.6%;电网基本建设投资完成额为4378亿元,同比增长9.9%。在电力行业持续快速发展的推动下,电力运行维护行业也迎来了更广阔的市场空间和良好的发展机遇。

  近年来,我国电力系统安全稳定运行,电力消费呈现稳中向好态势,电力供应持续绿色低碳转型,电力供需总体平衡。国家能源局数据显示,全社会用电量从2017年的6.31万亿千瓦时增长至2024年的9.85万亿千瓦时,年复合增长率为6.58%。2025年前三季度,全社会用电量为7.77万亿千瓦时,同比增长4.6%。其中,前三季度,第一产业用电量1142亿千瓦时,同比增长10.2%,增速比2024年同期提高3.3个百分点;第二产业用电量4.91万亿千瓦时,同比增长3.4%,占全社会用电量比重为63.2%;第三产业用电量1.51万亿千瓦时,同比增长7.5%,占全社会用电量比重为19.4%;城乡居民生活用电量1.24万亿千瓦时,同比增长5.6%,占全社会用电量比重为15.9%。随着经济社会持续发展和工业化进程深入推进,电力需求保持稳定增长,推动电力运行维护市场持续扩大。日益扩展的电力网络规模和日趋复杂的电力设施结构,对专业运维服务提出了更高要求,需要更多技术支持和维护保障以确保电力系统的安全稳定运行。

  相关报告:智研咨询发布的《中国电力运行维护行业市场动态分析及发展潜力研判报告》

  电力运行维护行业发展现状

  电力作为国民经济的重要基础设施,其安全稳定运行直接关系到社会正常运转与经济发展。过去,电力运行维护主要依赖人工巡检和经验判断,存在效率低、风险高、信息传递不畅等问题。随着电力系统规模持续扩大和设备复杂程度不断提升,传统运维模式已难以适应现代电网高可靠性、高效率地运行要求,推动行业向智能化、信息化方向转型。近年来,大数据、云计算、物联网和人工智能等新一代信息技术快速发展,为电力运行维护升级提供了有力支撑。电力行业逐步引入智能监测设备、建设数据分析平台,实现对设备状态的实时感知、故障预警和智能诊断,显著提升了运行维护效率与精准度,有效降低了故障发生率,为电网安全稳定运行构筑了坚实的技术防线。与此同时,行业标准体系和管理机制持续完善,进一步推动电力运行维护向规范化、科学化方向发展。在此背景下,中国电力运行维护市场规模实现持续快速增长,从2017年的54.2亿元增长至2024年的488.33亿元,年复合增长率为27.67%。随着科技的不断进步和电力行业的持续发展,电力运行维护的前景十分广阔。未来,电力运行维护将会朝向更加智能化、自动化、可视化的方向发展,实现更加高效、准确的设备监控和维护。

  电力运行维护行业企业格局和重点企业分析

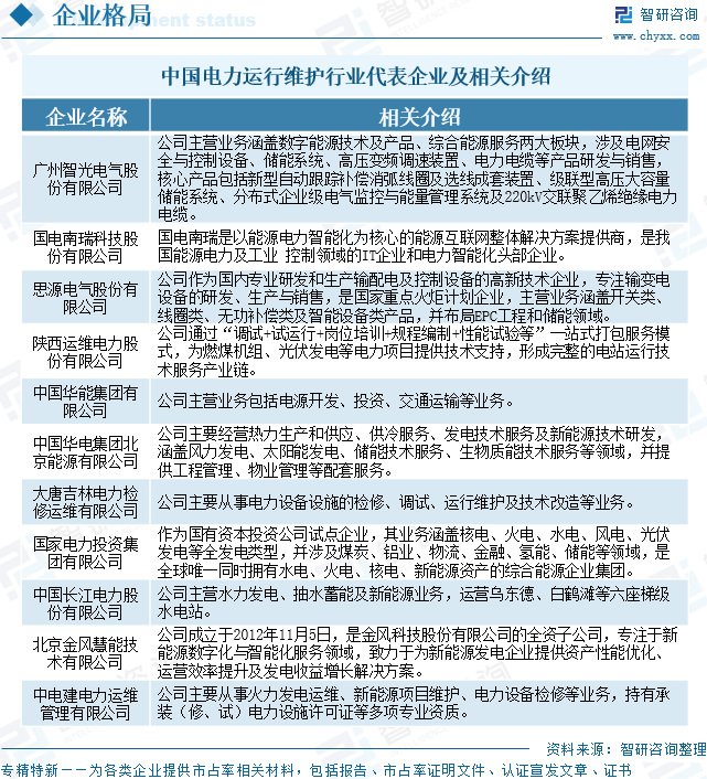
  当前,中国电力运行维护市场竞争日趋激烈,呈现出传统电力服务企业与新兴技术服务企业共同发展的格局。新兴企业凭借其在智能化监测、大数据分析等领域的创新技术和管理模式优化,市场竞争力持续增强,逐步缩小与根基深厚的老牌企业之间的差距。目前,中国电力运行维护行业代表企业包括广州智光电气股份有限公司、国电南瑞科技股份有限公司、思源电气股份有限公司、陕西运维电力股份有限公司、中国华能集团有限公司、中国华电集团北京能源有限公司、大唐吉林电力检修运维有限公司、国家电力投资集团有限公司、中国长江电力股份有限公司、北京金风慧能技术有限公司、中电建电力运维管理有限公司等。

  1、广州智光电气股份有限公司

  广州智光电气股份有限公司依托多年的技术积累及服务实践,为客户提供高质量的数字能源技术与产品,并以产品为基础围绕客户需求提供高效的综合能源服务解决方案,为电网企业、能源企业、工商业企业提供“安全、节约、舒适”的供、用能体验。顺应新能源建设及新型电力系统发展需要,公司在自研储能PCS、BMS、EMS、电池PACK等核心技术与产品基础上开展储能系统集成、独立储能电站等业务,行业内首家倡导并推出级联型高压大容量储能技术,实现了储能电站安全、高效、全生命周期综合性价比高等核心目标。公司数字能源技术及产品主要包括储能电站系统、电机控制与节能、电网安全与控制、岸基电源、智慧电缆等;综合能源服务包括微网与分布式能源解决方案、综合节能与环保、新能源电站投资和电力工程EPC。据统计,2025年上半年,智光电气综合能源服务营业收入为2.89亿元,同比增长31.36%。

  2、国电南瑞科技股份有限公司

  国电南瑞科技股份有限公司是我国能源电力及工业控制领域的领军企业,是以能源电力智能化为核心的能源互联网整体解决方案提供商,是国务院国资委“科改示范企业”。公司深耕自动化技术、柔性技术和数字技术,为能源电力、市政公用、节能环保、水利水务、轨道交通、石化工矿等行业提供软硬件产品、整体解决方案,产品和服务覆盖全国各地及100多个国家和地区。当前,新型电力系统构建与新型能源体系建设持续向纵深推进,能源电力安全、能源数字化转型、新能源高质量发展以及新型工业化等方面的要求更为迫切,产业跨界融合发展的趋势也愈发显著。面对深刻行业环境变化,公司坚持“技术为本、产业为果、支撑为责”的价值理念,构建“三域四层”(电网域、能源互联网域、工业互联网域;控制层、感知层、数据层、价值层)产业布局,打造增量发展空间。持续巩固电网智能、数能融合、能源低碳、工业互联等四大产业集群,重点打造大电网运行控制与电力市场、先进输电与功率器件、智能配电与零碳园区、智慧用电与高级量测、能源数智、清洁发电与能量转换、工业控制与市政交通、智能运维装备等业务,深度推动人工智能、边缘计算、数字孪生、区块链、安全防护等前沿数字技术,以及先进信息通信技术、控制技术与柔性直流、新型电力系统故障防御、可再生能源友好接入、源网荷储协调控制、微电网稳定控制和运行等能源电力技术深度融合,进一步筑牢技术护城河、增强核心竞争能力。从企业经营情况来看,2025年前三季度,国电南瑞营业收入为385.77亿元,同比增长18.45%。

  电力运行维护行业发展趋势

  1、智能化

  中国电力运行维护行业将朝着智能化方向深度发展。未来运维系统将全面融合大数据、人工智能及数字孪生技术,构建具备自主分析与决策能力的智能运维平台。通过部署高精度传感器与物联网设备,实时采集设备状态数据,并利用机器学习算法实现故障预警、寿命预测与风险评估。智能诊断系统能够自动识别设备异常模式,生成优化运维策略,显著提升电网运行的可靠性与管理效率,推动运维模式从事后检修向事前预警和精准干预转变。

  2、自动化

  自动化转型将重塑电力运行维护作业模式。无人机巡检、机器人操作和自动化控制系统将逐步替代传统人工作业,实现输电线路、变电设备和配电网络的全流程自动化运维。通过构建集数据采集、分析、决策与执行于一体的闭环控制系统,电力设施可实现自主巡检、智能操作和故障自愈。同时,标准化作业流程与智能调度平台的深度结合,将大幅降低人为操作风险,提高运维效率与系统可靠性,推动运维体系向无人化、精益化方向发展。

  3、绿色化

  绿色化发展将成为电力运行维护行业的核心导向。运维过程将全面贯彻低碳理念,通过采用环保型绝缘介质、可降解材料和低损耗设备,减少运维活动对环境的影响。同时,运维体系将更加注重与可再生能源的协同,优化风光储系统的运维策略,提升清洁能源的并网消纳能力。通过建立覆盖设备全生命周期的绿色运维标准,推动废旧电力设备的循环利用与无害化处理,构建环境友好、资源节约的可持续运维体系。

  ●以上数据及信息可参考智研咨询(www.chyxx.com)发布的《中国电力运行维护行业市场动态分析及发展潜力研判报告》。

  ●您可以关注【智研咨询】公众号,每天及时掌握更多行业动态。

上一篇:
双雄驱动、价格承压:2025五大六小脱硝催化剂中标战报
下一篇:
富平柿饼:“甜蜜”传世界
Title