Title
您当前的位置: 首页 > 百强企业动态 > 文章详细
开年被罚2次!浦发银行:10万亿狂欢下的合规黑洞
发布时间:2026-01-22

  又被罚了!2025年末至2026年初的浦发银行,上演了一出“冰与火之歌”。

  2026年1月21日,据金融监管总局披露,浦发银行杭州分行因流动资金贷款“三查”不到位、个人经营性贷款管理不到位等被罚款475万元。

  同时,冯翡艳、张旭霞、赵海波、郑鹏、夏胜因流动资金贷款“三查”不到位、个人经营性贷款管理不到位等被警告。

  在总资产喜破10万亿之际,监管开出的又一张罚单,再次撕开这家股份制银行的合规疮疤。

  1

  “三查”制度,即贷前调查、贷中审查和贷后检查,是中国银行业信贷风险管理的核心框架和基本遵循。它构成了信贷业务从准入、审批到后续监控的全流程闭环管理体系,其根本目的是确保信贷资金的安全,防范金融风险的发生。

  “三查”制度是银行业务的“基本功”,也是违规高发区域。在杠杆游戏看来,该环节出问题大部分是因为在激烈的市场竞争中,银行为了完成存款、贷款等KPI指标,基层分支机构和客户经理可能存在放松风控标准、简化操作流程的冲动。

  将“三查”流于形式,可以加快银行放款速度,做大业务规模,但牺牲的是资产质量。

  浦发银行总行层面必然拥有完备的“三查”制度和操作手册。但杭州分行的案例表明,这些制度在基层并未得到不折不扣地执行。这可能是由于培训不足、监督缺位,或是形成了一种默许违规的潜规则文化。

  另外这并非浦发银行2026年以来的首张大额罚单。如上图,早在1月5日,浦发银行苏州分行就因票据审核不严、个人贷款管理不到位,被罚款110万元。

  这侧面说明该行执行层面的漏洞并非地区性的孤立事件。它是浦发银行庞大身躯上一个具体的“病灶”,是其系统性风险在微观层面的具象化表现。

  2

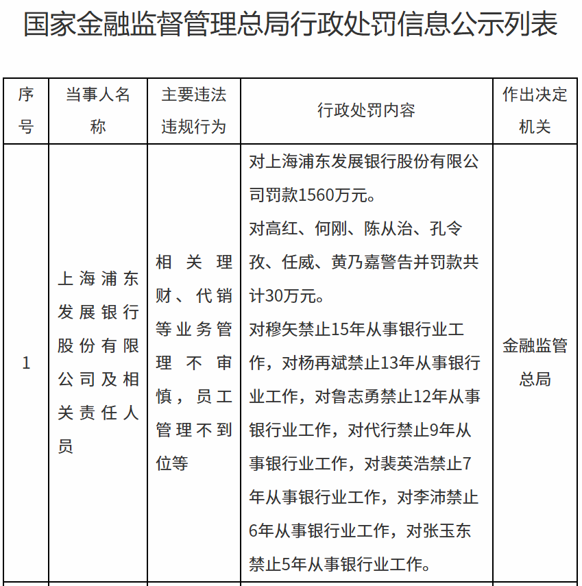
  如果说杭州、苏州分行的罚单是“树木”问题,那么2025年末金融监管总局对浦发银行总行开出的1560万元罚单,则直指其“森林”的系统性弊病。

  如下图,杠杆游戏看到,这张巨额罚单的案由有理财、代销等业务管理不审慎、员工管理不到位等。

  随着利率市场化和居民财富管理需求的崛起,理财和代销业务(如代销基金、保险、信托产品等)已成为商业银行优化收入结构、实现轻资本转型的重要抓手。

  然而,这类业务天然伴随着较高的合规风险、操作风险和声誉风险。

  那什么叫管理不审慎?这背后可能涵盖多个具体违规行为。例如产品准入尽调不充分,引入了与银行客户风险偏好不匹配的高风险产品;

  在销售过程中未充分揭示风险,甚至存在误导性销售(如将代销产品混同为银行自营存款或理财);

  客户适当性管理不到位,将复杂产品销售给了风险承受能力较低的普通投资者;

  信息披露不及时、不完整等。

  这类问题可能导致投资者亏损,引发客诉和法律纠纷,损害银行的品牌声誉。浦发银行在此领域被重罚,说明其在追求中间业务收入快速增长的同时,相应的风险管理体系、销售行为规范和投资者保护机制未能同步跟上。

  员工管理不到位则暗示浦发银行的员工行为风险并非局限于信贷条线,而是可能广泛存在于多个业务领域。它意味着银行内部的“防火墙”可能存在漏洞,为各类风险的滋生和蔓延提供土壤。

  图表来源|企业预警通(特此感谢)

  更早的罚单杠杆游戏就不一一举例了。根据企业预警通的统计,浦发银行2025年共计收到罚单101张,数量居股份制银行第5位,总罚没金额5,158.05万元。

  3

  另一边,与监管处罚的“冰冷”形成鲜明对比的,是浦发银行2025年业绩预告所展现出的“火热”态势。

  2026年1月13日,浦发银行2025年度业绩快报出炉。杠杆游戏看到,2025年其资产规模达到10.08万亿元,较上年末增长6.55%,正式成为国内第九家“10万亿俱乐部”成员。

  营业收入1739.64亿元,同比增长1.88%,结束了此前连续四年的营收负增长态势。

  归母净利润500.17亿元,同比增长10.52%;扣非后净利润501.44亿元,同比增长13.43%。

  形势可谓是一片大好。

  不过话说回来,衡量银行的关键不是规模,而是赚钱效率。浦发银行的业绩预告数据显示,其2025年净资产收益率(ROE)为6.76%,虽然比2024年的6.28%有所提升,但在上市银行中仍处于偏低水平。

  此外2025年浦发银行总资产同比增长6.55%,但营收只增长1.88%,这可能意味着新增加的资产赚钱能力不强,或者传统的吃息差模式越来越难。

  最后,金融风险的演进具有周期性和滞后性。浦发银行的“冰与火”,可能是不同周期、不同类型风险在同一个时间断面的集中体现。

  站在2026年开端,浦发银行无疑正处在一个关键的十字路口。资产突破十万亿后,领导班子如何管好这么大的盘子?既要保持增长,又要控制风险,市场和监管都将拭目以待。

上一篇:
阿里千问:Qwen3-TTS全家桶开源上线
下一篇:
携程被立案调查 供应商:我们失去定价权
Title