Title
您当前的位置: 首页 > 百强企业动态 > 文章详细
太空智算能源革命,异质结、钙钛矿等光伏技术如何征服星辰?
发布时间:2026-01-21

  【摘要】随着AI算力向太空迁移成为确定性趋势,光伏技术作为唯一可行的长效能源解决方案,正经历多技术路线竞争的格局重构。

  当前,异质结(HJT)、钙钛矿及叠层技术凭借各自优势,在这场星辰竞速中扮演着不同角色,天合光能、晶科能源、东方日升等国产厂商的入局也不断拓宽产业边界。

  2026年,高增的光伏板块能否成为这场太空能源革命的序曲?

  以下为正文:

  2026年开年,光伏板块交出了亮眼表现。根据上海证券报报道,近日,多只光伏股走高。

  在“AI的尽头是算力,算力的尽头是能源”之下,太空光伏正展现出强劲的增长前景。

  01

  太空智算引爆能源刚需

  AI时代,算力需求的指数级扩张带动数据中心的规模化建设,然而,受资源等客观条件影响,在地数据中心的扩张速度已难以匹配算力需求的增长,世界布局数据中心的目光逐渐转向无限的宇宙。

  2025年5月,我国之江实验室主导的首个整轨互联网太空计算卫星“三体计算星座”正式进入组网阶段,协同全球合作伙伴打造千星规模的太空计算基础设施。

  半年后,北京宣布拟在700-800公里晨昏轨道建设运营超过千兆瓦(GW)功率的集中式大型数据中心系统,以实现将大规模AI算力搬上太空。

  国外市场,美国初创公司Starcloud已发射Starcloud-1卫星,首次将用于AI模型训练的英伟达H100 GPU送入地球轨道,谷歌也提出“捕日者”计划,预计在2027年初发射两颗搭载Trillium代TPU的原型卫星。

  值得关注的是,特斯拉CEO马斯克在公开访谈中表示,太阳能是人类能源自由的唯一答案,公司计划未来每年向太空部署100GW的太阳能AI卫星能源网络,借助太空24小时日照的优势最大化利用太阳能,预计需要一年8000次发射完成部署。

  图片来源:中信建投

  随着Google、Starcloud等海外巨头纷纷布局太空数据中心,国内商业航天持续推进规模化部署,太空智算正式逐渐从概念走向现实,能源的应用空间也随之扩张。

  根据中信证券研究测算,2025-2040年,全球年卫星发射数量将从5000颗增长至50000颗,通信与算力卫星需求持续提升,带动光伏电池总需求量由0.024GW增至1.8GW。

  2026年伊始,天合光能董事长高纪凡在新年致辞中表示,新的一年,天合将加快推进钙钛矿量产化、商业化进程,开启太空光伏、星际算力新纪元。

  02

  技术路线博弈

  太空环境的特殊性对光伏技术提出了严苛要求。

  一方面,高辐射、极端温差的气候环境下,太空光伏对电池的热稳定性、抗辐射能力构成了严峻考验,另一方面,太空环境的非接地性也形成了更多的轻量化需求。

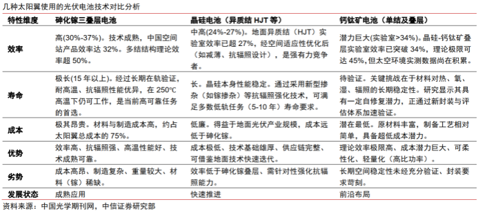
  从市场应用层面来看,高端太空市场的主流技术仍为三结砷化镓(GaInP/GaAs/Ge)电池,相较于晶硅电池,多结电池具有更高的转换效率,而砷化镓本身也具有更强的抗辐射能力与长生命周期优势。

  不过,随着低轨卫星的大规模商业化建设,砷化镓技术高昂的成本与有限的产能难以支撑太空能源的有效需求。

  因此,寻找兼具砷化镓高效率、晶硅低成本与强环境适应性的新一代光伏电池技术,成为太空智算能源供给的核心命题,异质结、钙钛矿等路线开始获得市场重点关注。

  HJT:薄片化高电池效率王者,更高质量功率比与更低发电成本。

  在传统的晶硅电池领域,P型晶硅电池在太空应用场景下具备更强的抗衰减性,而从具体的路线看,P-HJT(异质结)的电池效率较高,且其薄片化特点能更好的满足太阳翼柔性与抗衰减的需求。

  图片来源:国金证券

  具体来看,异质结硅片基底通常为50-70μm,更薄的硅片基底也让这一材料可以实现更高的质量功率比,且相比于传统电池,HJT要轻30%以上,这就意味着在百GW级别的发电规模下,HJT能为企业省下数十亿美元。

  此外,P型超薄HJT电池不仅能大幅减轻发射载荷以降低成本,其柔性特点更适配新一代卷展式太阳翼结构,这一结构结构也是低轨卫星实现大面积能源收集的主流方向。

  钙钛矿:高光电转化效率与低发射成本,下一代技术标杆。

  钙钛矿是ABX3结构立方晶系化合物的统称,在实际应用中具备高效率、轻量化、柔性适配、太空环境友好等核心优势。2025年以来,部分钙钛矿企业已率先实现GW级产线量产,不断刷新转换效率。

  在光电转换效率上,钙钛矿的理论最高光电转换效率可达45%,且该材料相比于砷化镓,钙钛矿轻90%以上,比晶硅轻92%以上,同质量发电量可达10—30W/g,使用钙钛矿可使卫星减重200千克以上,单星发射成本下降数百万美元。

  不过,该技术路线在地面电站的应用中就面临稳定性较低的难题,而太空环境相较于地面仍存在较多的不确定性,能否提升钙钛矿技术在实际应用中的稳定性,将成为该技术路线能否成为新一代太空光伏标杆技术的决定因素。

  光伏电池技术路线对比图片来源:中信证券

  根据中信建投判断,P型HJT电池在现有量产技术中抗辐射、轻量化优势最明显,2026年后渗透率预计将有所提升,并以执行低轨短期低成本低功率任务为主。钙钛矿及叠层电池也有望凭借高比功率、抗辐射优势,在2028年后将逐步承担低轨星座及深空探测任务。

  与此同时,面对GW级的太空数据中心建设需求,单一路线往往难以满足太空光伏膨胀的发电需要,利用HJT的透明导电氧化层与低粗糙度实现的稳定性,以及钙钛矿薄膜打造的高效率,HJT-钙钛矿叠层技术的结合有望成为未来太空光伏发展重点。

  03

  商业化落地下的中国机会

  当前全球太空光伏产业呈现中美双雄争霸格局。

  美国在技术研发与商业化应用上占据先发优势,谷歌、StarCloud等企业主导测试卫星发射与在轨基础算力验证,牛津光伏等企业布局钙钛矿、叠层技术量产。

  我国已规划六座巨型星座项目,涵盖“国网”“G60千帆星座”等通信骨干星座,以及“吉利未来出行星座”(车联网定位)、“天启”(物联网数据)、“鸿鹄-3”(宽带通信)、“三体计算星座”(在轨算力)等商业细分领域星座,规划总卫星数量超5万颗。

  在太空光伏领域,天合光能、晶科能源、钧达股份、东方日升等国内企业已率先入局。

  按具体路线来看,晶科能源是异质结技术的忠实押注者,公司在新年展望中表示,太空光伏将帮助实现在能源和算力面前,人人平等、人人负担得起。

  未来,晶科能源计划集齐实现太空光伏的所有关键要素。在钙钛矿底层电池领域,晶科将突破大面积下的效率、轻量化、衰减、实现世界的稳定性和大规模量产这几大技术难点。

  对比而言,天合光能、东方日升、钧达股份则选择了钙钛矿+异质结双线布局的策略。

  其中,天合光能已布局 HJT 电池和钙钛矿电池的研发实验室及中试线,其中大面积HJT太阳电池技术最高效率达27.08%,小面积钙钛矿叠层电池效率达35%,大面积叠层电池效率32.6%,公司还与技术领军企业牛津光伏达成独家专利许可协议。

  公司在2025年末于互动平台表示,作为拥有光伏科学与技术全国重点实验室的企业,天合光能在太空光伏相关的晶体硅电池、钙钛矿叠层电池、III-V族砷化镓多结电池三大方向已进行长期、完整的布局,并已取得相关研发成果。

  东方日升在2025年末披露的投资者关系活动记录中表示,公司具备根据客户需求批量交付p型超薄异质结产品的能力,并且该系列产品在海外地区已有小批量交付经验,P型超薄异质结累计出货已达数万片。在叠层电池技术层面,公司全球光伏研究院研发的钙钛矿/晶硅异质结叠层太能电池也实现了30.99%的转化效率。

  此外,2025年年末,钧达股份与尚翼光电正式签署战略合作协议,后者核心团队深耕钙钛矿航天应用多年,建有独有的太空仿真研发平台,目前已完成太空环境下钙钛矿材料的第一性原理验证,为后续在轨验证奠定了坚实基础。

  而钧达股份作为全球光伏电池龙头,在晶硅与钙钛矿电池的研发及规模化制造方面拥有长期的技术积累,其叠层电池实验室效率已达32.08%,并成功下线了首片产业化N型+钙钛矿叠层电池。

  总的来看,目前仅有少部分企业的钙钛矿或异质结光伏产品投入太空光伏的实际使用,多数企业尚未开展实质性的太空业务,但多明确表达对赛道的看好态度,并在相关领域积极布局。

  04

  尾声:智算的星辰时代

  AI时代算力爆发的背景下,能源作为终极动力正将其空间拓展至无限的宇宙。

  当前,天合光能、晶科能源、东方日升等中国企业的入局,有效助力我国在太空光争霸的全球格局中占据重要一席。

  从低轨星座到太空数据中心,异质结、钙钛矿与叠层技术的星辰竞速正在重构太空能源秩序,而这场跨越星辰的能源革命,或将重塑人类利用算力与能源的边界。

  原文标题:太空智算能源革命,异质结、钙钛矿等光伏技术如何征服星辰?

上一篇:
2026-2030年中国纳米铝行业发展前景及深度调研咨询分析
下一篇:
受贿4064万余元 中国建设银行原副行长章更生一审获刑18年
Title