Title
您当前的位置: 首页 > 百强企业动态 > 文章详细
某上市公司顺利收回本金及收益!
发布时间:2026-01-18

  百大集团顺利收回委托理财本金及收益!

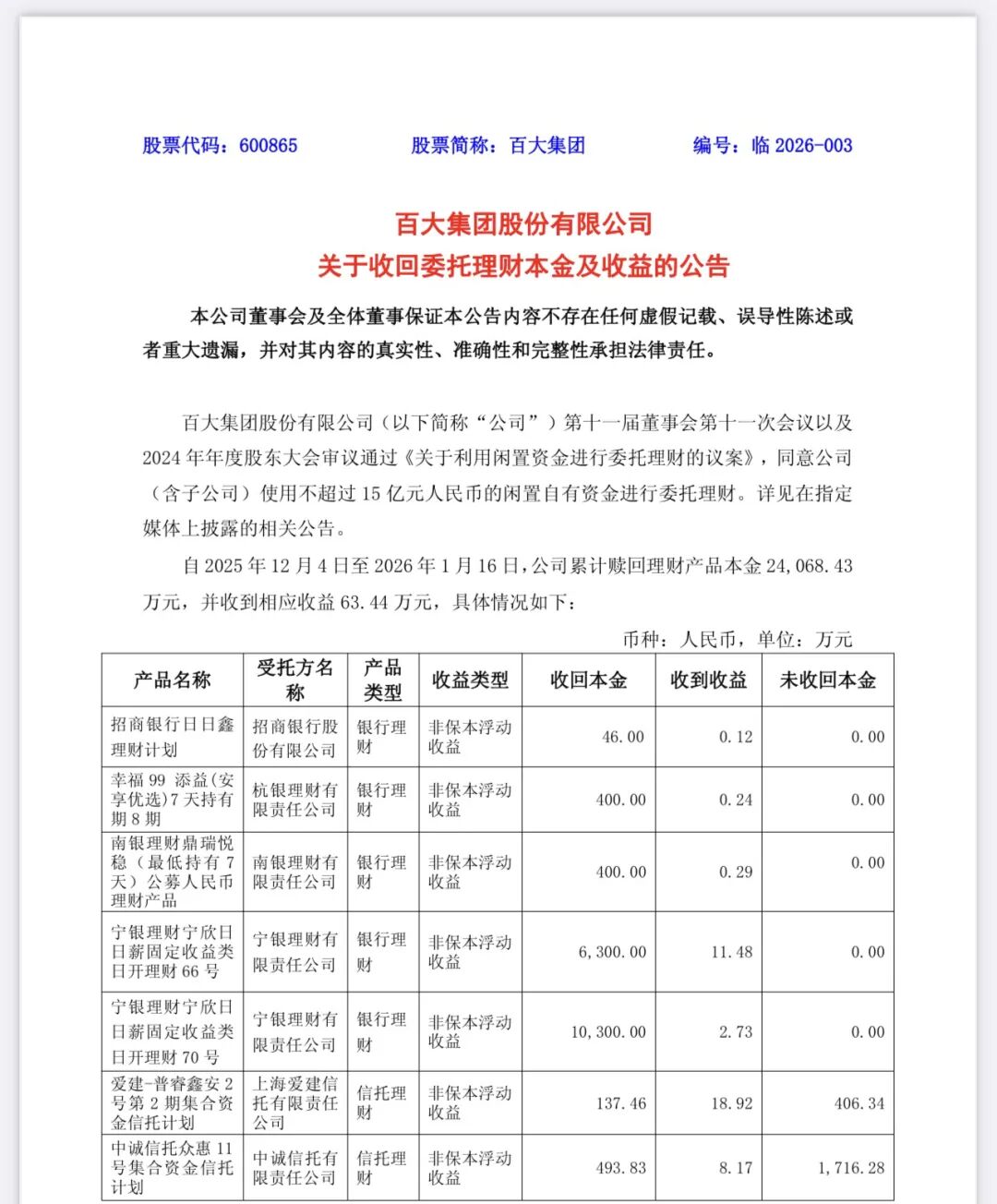
  近日,百大集团股份有限公司(简称“百大集团”)发布临2026-003号公告,披露公司在2025年12月4日至2026年1月16日期间,累计赎回委托理财本金24,068.43万元,同时收获对应收益63.44万元,闲置资金理财运作取得阶段性成果。

  银行理财产品方面表现稳健,招商银行日日鑫理财计划、杭银理财幸福99添益等多款产品均全额收回本金,其中宁银理财的两款日开理财产品贡献了较高的本金回收额,分别为6,300万元和10,300万元,对应收益分别达11.48万元和2.73万元;

  信托理财方面,上海爱建信托、中诚信托、华能贵诚信托旗下相关产品均有部分本金及收益收回,华能信托百诚增利财富管理信托第11期更是带来37.11万元的丰厚收益;

  券商理财产品中,国泰君安期货相关资产管理计划实现正收益,仅国泰君安私客臻享QDII22号因汇兑损失出现21.59万元的亏损。

上一篇:
携手《嘉人》发布四大奖项,京东家电家居“闪电新品”定义家电家居品质标杆
下一篇:
2025年12月新能源SUV销量公布 特斯拉Model Y第一
Title