Title
您当前的位置: 首页 > 百强企业动态 > 文章详细
豪威集团港股上市:募资48亿港元 市值1382亿港元 虞仁荣再敲钟
发布时间:2026-01-12

  雷递网雷建平 1月12日

  豪威集成电路(集团)股份有限公司(简称:“豪威集团”,股票代码:“00501”)今日在港交所上市。

  豪威集团发行价为104.8港元,发行4580万股,募资总额为48亿港元;扣除发行应付上市费用1.07亿港元,募资净额为46.93亿港元。

  豪威集团基石投资者分别为Wildlife Willow、UBS AM Singapore、FOL、华勤通讯、天进、JSC International Investment Fund SPC、PST、Ghisallo、中邮理财,一共认购2.79亿美元。

  其中,Wildlife Willow认购7000万美元,UBS AM Singapore认购4000万美元,FOL认购3368万美元,华勤通讯认购3000万美元,天进认购2571万美元,PST认购2500万美元,JSC International Investment Fund SPC认购2000万美元,Ghisallo认购1500万美元,大家人寿、中邮理财分别认购1000万美元。

  豪威集团此次集资净额预期46.93亿港元,70%用于五至十年用于投资关键技术的研发;10%用于强化全球市场渗透及业务扩张;约10%将用于战略投资及╱或收购,重点聚焦能与公司现有产品组合产生协同效应、提升公司的设计能力、工艺技术与供应链能力及支持向新兴领域;约10%将用于营运资金及一般公司用途。

  豪威集团已在A股上市,截至目前,在A股市值超过1500亿元。豪威集团在港股开盘价为108港元,较发行价上涨3.1%;截至目前,公司港股市值1382亿港元;豪威集团港股与H股存在溢价-25%。

  豪威集团早期名称为韦尔股份,2025年6月才更名。当时豪威集团称,公司于2019年完成对前三大图像传感器芯片设计公司豪威科技的收购,构建图像传感器解决方案、显示解决方案和模拟解决方案三大业务体系。

  2024 年公司半导体设计业务中,公司图像传感器解决方案业务实现营业收入191.90 亿元,占主营业务收入的比例为74.76%。

  豪威集团称,根据公司目前主营产品品牌影响力及产品类型占比,变更公司名称、证券简称能够更加全面地体现公司的产业布局和实际情况,准确反映公司未来战略发展方向,便于集团化管理及精细化管控。

  豪威集团创始人为虞仁荣,2023年10月,虞仁荣以445亿身价荣登胡润百富榜。

  前9个月营收217.83亿

  据介绍,豪威集团是一家Fabless半导体设计公司,集团研发中心与业务网络遍布全球,2024年出货量超过110亿颗。

  豪威集团致力于提供传感器解决方案、模拟解决方案和显示解决方案,助力客户在智能手机、汽车电子、安防/物联网,医疗,电脑/平板,工业/机器视觉及新兴领域解决技术挑战,满足人工智能与绿色能源需求。

  豪威集团2022年、2023年、2024年营收分别为200亿元、209.84亿元、257亿元;毛利分别为47.41亿元、41.84亿元、72.39亿元;毛利率分别为23.7%、19.9%、28.2%。

  豪威集团2022年、2023年、2024年年内利润分别为9.51亿元、5.44亿元、32.79亿元;年内利润率分别为4.8%、2.6%、12.7%。

  豪威集团2025年前9个月营收为217.83亿元,同比增长15.2%;净利为32.1亿元,同比增长35%;扣非后净利为30.6亿元,同比增长33.45%。

  其中,豪威集团2025年第三季营收78.27亿,同比增长14.81%;净利为11.82亿元,同比增长17.26%;扣非后净利为11亿元,同比增长20.4%。

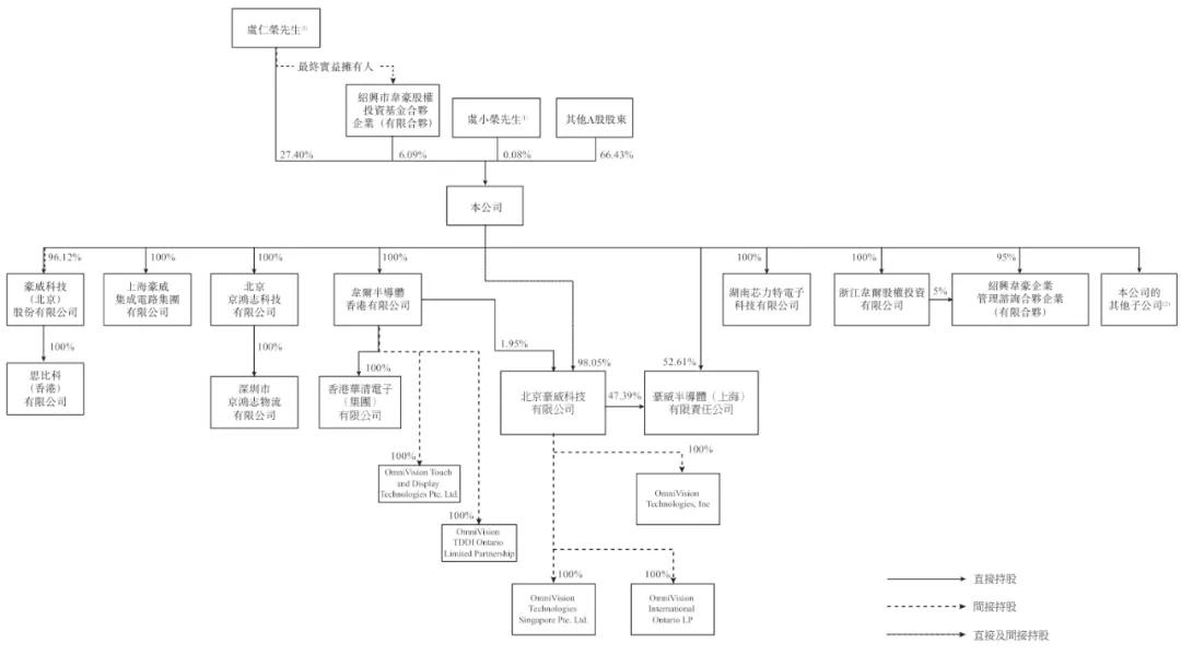
  虞仁荣控制公司33.6%股权

  豪威集团执行董事分别为虞仁荣、吴晓东、贾渊、仇欢萍女士,非执行董事分别为吕大龙、陈瑜女士,独立非执行董事分别为范明曦女士、牟磊。

  其中,虞仁荣为公司董事长,虞仁荣,59岁,2007年创立公司,并于2007年5月至2011年4月期间担任副董事长兼总经理。自2011年4月起,虞仁荣担任董事长。

  虞仁荣在电子行业拥有35年经验。1990年7月至1992年5月,虞仁荣担任浪潮集团有限公司工程师。1992年6月至1998年2月,虞仁荣担任龙跃电子(香港)有限公司北京代表处销售经理。1998年2月至2001年9月,虞仁荣担任北京华清兴昌科贸有限公司董事长。

  自2018年1月起,虞仁荣还担任新恒汇电子股份有限公司董事。

  新恒汇2025年6月20日才在深交所创业板上市,募集资金7.67亿元,首日收盘时,公司市值达到100.9亿元。

  自2024年5月起,虞仁荣担任北京君正集成电路股份有限公司(深交所股票代码:300223)董事。虞仁荣于1990年7月毕业于清华大学,获工程学学士学位,主修无线电通信技术与信息系统。

  截至2025年9月30日,虞仁荣持股为27.4%,香港中央结算有限公司持股为11.77%,绍兴市韦豪股权投资基金合伙企业(有限合伙)持股为6.15%,宁波东方理工大学教育基金会持股为3.37%,青岛融通民和投资中心(有限合伙)持股为1.85%;

  截至2025年9月30日,豪威集团股权结构

  中国工商银行-上证 50 交易型开放式指数证券投资基金持股为1.35%,中国工商银行股份有限公司-华泰柏瑞沪深 300 交易型开放式指数证券投资基金持股为1.21%,高盛国际-自有资金持股为0.9%。

  中国建设银行股份有限公司-华夏国证半导体芯片交易型开放式指数证券投资基金持股为0.88%,中国建设银行股份有限公司-易方达沪深 300 交易型开放式指数发起式证券投资基金持股为0.87%。

  虞小荣与虞仁荣为兄弟关系。虞仁荣一共控制公司约33.6%股权。

  IPO后,宁波东方理工大学教育基金会持股为5.67%,虞仁荣持股为24.17%,绍兴市韦豪股权投资基金合伙企业(有限合伙)持股为5.9%;

  虞小荣持股为0.08%,其他A股股东持股为60.53%,H股股东持股为3.65%。

  虞仁荣捐赠股权:价值38亿

  2025年12月9日,豪威集团发布公告称,支持教育事业发展,资助大学基金会开展慈善公益活动,并支持宁波东方理工大学办学发展所需的教学、科研、师资等资源配置,公司控股股东向大学基金会无偿捐赠其持有公司的30,000,000 股无限售条件流通股,占公司目前总股本的2.48%;

  为满足《基金会管理条例》的相关规定,并为宁波东方理工大学建设提供资金支持,公司股东教育基金会向大学基金会无偿捐赠其持有公司的60万股无限售条件流通股,占公司目前总股本的 0.05%。

  以豪威集团市值1530亿元计算,这笔捐赠股权价值约38亿元。本次权益变动后,大学基金会持股比例从 3.36%增至5.89%。

  据悉,宁波东方理工大学的创立背后与虞仁荣有密切关系。

  2020年,虞仁荣决定捐资创办宁波东方理工大学,项目总投资预算高达460亿元。其中,160亿元由宁波当地政府支持,包括土地、配套资金和政策扶持,其余300亿元由虞仁荣一人承担。这300亿元的捐赠中,100亿元主要用于学校的基础设施建设,200亿元则用于学校教学发展的办学基金。

  ——————————————

  雷递由媒体人雷建平创办,若转载请写明来源。

上一篇:
200亿上海手机代工巨头冲刺港股IPO,最大客户小米持股4.94%
下一篇:
比亚迪失守万亿市值,长城造出第一IP,一个吉利赢麻了
Title