Title
您当前的位置: 首页 > 百强企业动态 > 文章详细
中国银行九个分支行共被罚610万,涉多项违规
发布时间:2026-01-12

  近日,国家金融监督管理总局河南监管分局发布了行政处罚决定书,剑指中国银行股份有限公司多个分行、支行及相关责任人。

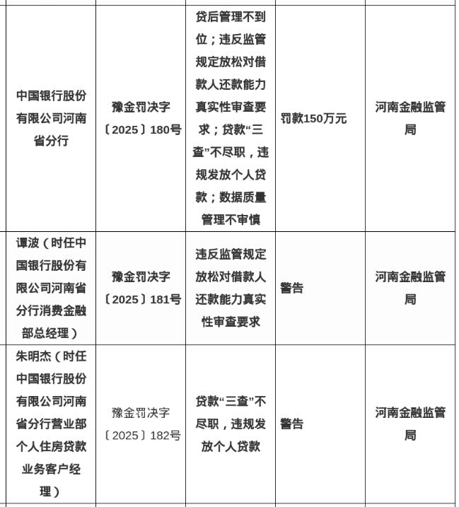
  罚单显示,中国银行股份有限公司河南省分行因贷后管理不到位,违反监管规定放松对借款人还款能力真实性审查要,贷款"三查"不尽职、违规发放个人贷款,数据质量管理不审慎,被罚款 150 万元。责任人谭波、朱明杰被警告。

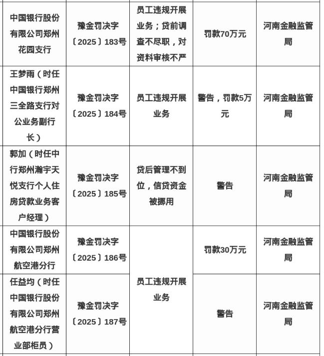
  中国银行股份有限公司郑州花园支行因员工违规开展业务,贷前调查不尽职,对资料审核不严,被罚款 70 万元。责任人王梦雨被警告并罚款 5 万元, 郭加被警告。

  中国银行股份有限公司郑州航空港分行因员工违规开展业务,被罚款 30 万元。责任人任益均被警告。

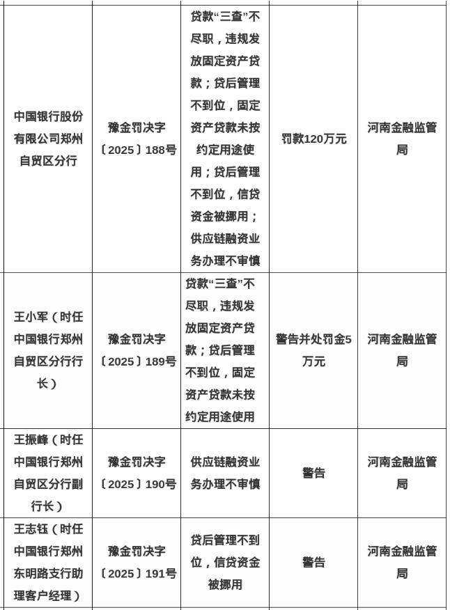
  中国银行股份有限公司郑州自贸区分行因贷款"三查"不尽职、违规发放固定资产贷款,贷后管理不到位、固定资产贷款未按约定用途使用,贷后管理不到位、信贷资金被挪用,供应链融资业务办理不审慎,被罚款 120 万元。责任人王小军被警告并处罚款 5 万元,王振峰、王志钰被警告。

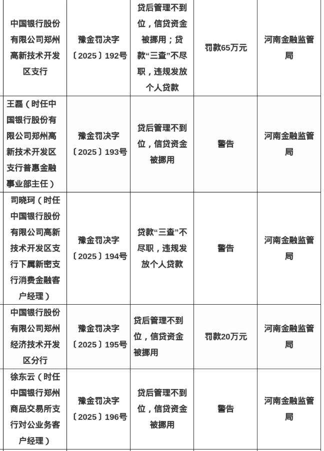
  中国银行股份有限公司郑州高新技术开发区支行因贷后管理不到位、信贷资金被挪用,贷款"三查"不尽职、违规发放个人贷款,被罚款 65 万元。责任人王磊、司晓珂被警告。

  中国银行股份有限公司郑州经济技术开发区分行因贷后管理不到位,信贷资金被挪用,被罚款 20 万元。责任人徐东云被警告。

  中国银行股份有限公司郑州文化支行因贷款"三查"不尽职,违规发放个人贷款,被罚款 30 万元。责任人肖建国被警告。

  中国银行股份有限公司郑州中原支行因贷后管理不到位、固定资产贷款未按约定用途使用,贷后管理不到位、信贷资金被挪用,贷前调查不尽职、对资料审核不严,被罚款 95 万元。责任人任立谦、王峰、麻森被警告。

  中国银行股份有限公司济源分行因贷前调查不尽职,对资料审核不严,被罚款 30 万元。责任人陈安恒被警告。

上一篇:
香樟树论坛举办 共探人工智能趋势 助力昆明数字经济高质量发展
下一篇:
助力网易全球破圈,《燕云十六声》凭什么
Title