Title
您当前的位置: 首页 > 百强企业动态 > 文章详细
“道恩系”关联公司被查出问题,“暗箱操作”1.2亿关联交易+ 3亿借款
发布时间:2026-01-09

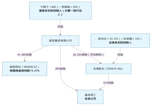
  2026 年开年,烟台龙港泵业股份有限公司(龙港股份,870615)因信息披露违规问题接连收到监管“罚单”。1月6日山东证监局出具警示函,直指公司关联交易与大额借款未及时履行审议及披露义务。2025年12月25日,全国股转公司已先行对其作出通报批评处分,至此公司及三位高管均被记入证券期货市场诚信档案。

  1.268亿关联拆借+3亿借款“双踩线”

  根据山东证监局《行政监管措施决定书〔2026〕1号》及全国股转公司《纪律处分决定书〔2025〕239号》查明的事实,龙港股份的违规行为集中于2025年5月,且均与子公司山东道恩精工智能装备有限公司(下称“道恩精工”)相关,违规情节兼具“金额大、影响重”的特征:

  2025年5月至6月,道恩精工先后三次向龙港股份第二大股东——道恩集团有限公司(下称“道恩集团”)拆出资金,合计金额1.268亿元。经核算,该笔资金占龙港股份2024年经审计期末净资产的比例高达202.74%,属于对公司财务状况有重大影响的关联交易。但龙港股份未按规定及时召开董事会、股东大会履行审议程序,也未同步对外披露;直至当年8月18日、9月2日,公司才补充召开相关会议审议该事项,并于8月18日补发披露公告,信息披露滞后超3个月。

  2025年5月13日,道恩精工与银行签订总额3亿元的长期借款合同,该笔借款规模已远超龙港股份日常经营决策权限,属于需提交公司审议并披露的重大财务事项。但公司同样未及时履行审议程序,也未向市场披露该借款的用途、期限及对公司负债结构的影响,进一步违反信息披露的及时性要求。

  龙港股份因违反《非上市公众公司监督管理办法》《非上市公众公司信息披露管理办法》,未及时披露重大事项,被出具警示函;陈培伦(董事长、总经理)作为公司主要负责人,未有效履行信息披露管理职责,违反上述办法相关规定,对违规负有主要责任;孙华林(董事会秘书):作为信息披露事务负责人,未督促公司合规披露,同样被认定为主要责任人。

  更早前的2025年12月25日,全国股转公司已针对同一违规事实作出纪律处分。除龙港股份、陈培伦、孙华林外,时任代财务负责人张现金也被纳入追责范围:给予龙港股份、陈培伦、孙华林、张现金通报批评处分,四人共同被记入证券期货市场诚信档案;监管指出,张现金在知悉关联交易事项后,未关注资金往来规范性,未能履行财务负责人的勤勉义务,成为新增追责对象。

  新三板创新层企业,道恩集团为第二大股东

  公开信息显示,龙港股份成立于2001年5月,注册资本7600万元,法定代表人为陈培伦,注册地址位于山东省烟台市高新技术产业开发区,2017年2月在新三板挂牌,2024年进入创新层,核心业务为石油化工、煤化工领域耐腐蚀、耐高温特种工业泵的研发与制造,拥有发明专利 38 项,系国家级高新技术企业、山东省专精特新企业。

  道恩精工作为其控股子公司,是违规事项的直接执行主体;道恩集团则是龙港股份第二大股东,也是上市公司道恩股份(002838)的控股股东,同时也是道恩精工的关联方,此次1.268亿元交易正是基于“股东——子公司”的关联身份触发监管认定。

上一篇:
又一社区生鲜超市折戟,门店全关?
下一篇:
市国资委领导带队赴美的控股调研交流
Title